↑↑↑点上方蓝色小字,关注「iBroPro」
主理人朱少,风一样的少年
Java 集合
01
接口继承关系和实现
集合类存放于 Java.util 包中,主要有 3 种:set(集)、list(列表包含 Queue)和 map(映射)。
1. Collection:Collection 是集合 List、Set、Queue 的最基本的接口。
2. Iterator:迭代器,可以通过迭代器遍历集合中的数据。
3. Map:是映射表的基础接口。

图片来自网络,侵删
02

侵删
2.1 ArrayList(数组)
ArrayList 是最常用的 List 实现类,内部是通过数组实现的,它允许对元素进行快速随机访问。
数组的缺点是每个元素之间不能有间隔,当数组大小不满足时需要增加存储能力,就要将已经有数组的数据复制到新的存储空间中。
当从 ArrayList 的中间位置插入或者删除元素时,需要对数组进行复制、移动、代价比较高。因此,它适合随机查找和遍历,不适合插入和删除。
2.2. Vector(数组实现、线程同步)
Vector 与 ArrayList 一样,也是通过数组实现的,不同的是它支持线程的同步,即某一时刻只有一个线程能够写 Vector,避免多线程同时写而引起的不一致性,但实现同步需要很高的花费,因此,访问它比访问 ArrayList 慢。
2.3. LinkList(链表)
LinkedList 是用链表结构存储数据的,很适合数据的动态插入和删除,随机访问和遍历速度比较 慢。另外,他还提供了 List 接口中没有定义的方法,专门用于操作表头和表尾元素,可以当作堆 栈、队列和双向队列使用。
03
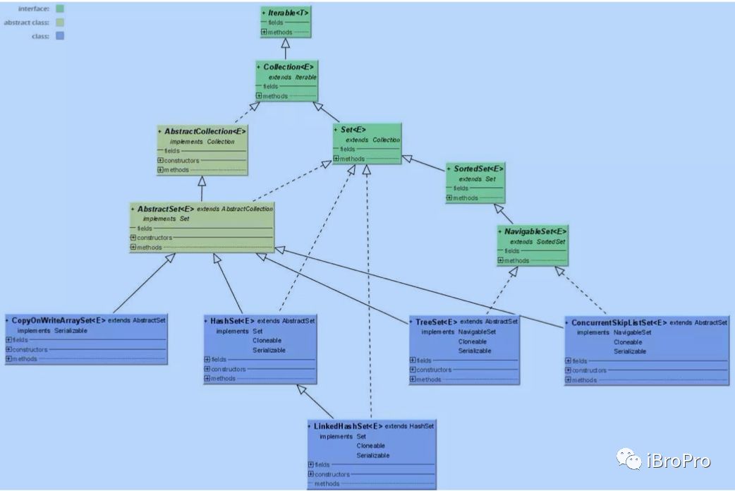
Set 注重独一无二的性质,该体系集合用于存储无序(存入和取出的顺序不一定相同)元素,值不能重复。
对象的相等性本质是对象 hashCode 值(java 是依据对象的内存地址计算出的此序号)判断的,如果想要让两个不同的对象视为相等的,就必须覆盖 Object 的 hashCode 方法和 equals 方法。

侵删
3.1 HashSet
哈希表边存放的是哈希值。HashSet 存储元素的顺序并不是按照存入时的顺序(和 List 显然不同) 而是按照哈希值来存的所以取数据也是按照哈希值取得。
元素的哈希值是通过元素的hashcode 方法来获取的, HashSet 首先判断两个元素的哈希值,如果哈希值一样,接着会比较equals 方法 如果 equls 结果为 true ,HashSet 就视为同一个元素。如果 equals 为 false 就不是同一个元素。

HashSet 通过 hashCode 值来确定元素在内存中的位置。一个 hashCode 位置上可以存放多个元素。
3.2 TreeSet
TreeSet()是使用二叉树的原理对新 add()的对象按照指定的顺序排序(升序、降序),每增 加一个对象都会进行排序,将对象插入的二叉树指定的位置。
Integer 和 String 对象都可以进行默认的 TreeSet 排序,而自定义类的对象是不可以的,自 己定义的类必须实现 Comparable 接口,并且覆写相应的 compareTo()函数,才可以正常使用。
在覆写 compare()函数时,要返回相应的值才能使 TreeSet 按照一定的规则来排序。
比较此对象与指定对象的顺序。如果该对象小于、等于或大于指定对象,则分别返回负整数、零或正整数。
LinkedHashSet 底层使用 LinkedHashMap 来保存所有元素,它继承与 HashSet,其所有的方法操作上又与 HashSet 相同。
因此 LinkedHashSet 的实现上非常简单,只提供了四个构造方法,并通过传递一个标识参数,调用父类的构造器,底层构造一个 LinkedHashMap 来实现,在相关操作上与父类 HashSet 的操作相同,直接调用父类 HashSet 的方法即可。
注:整理自源码学院
边学边整理,侵删
推荐你读:

“一 个 敢 逼 逼 ,一 个 敢 关 注 ”
本文分享自微信公众号 - iBroPro(iDreamAndFaith)。
如有侵权,请联系 support@oschina.cn 删除。
本文参与“OSC源创计划”,欢迎正在阅读的你也加入,一起分享。
来源:oschina
链接:https://my.oschina.net/u/4579436/blog/4347907