RRT
RRT,快速随机生成树,顾名思义,是一种路径规划问题。
假如,我们要设计一个自动规划路径的机器人,适用场景在室内。但是,在室内有很多家具的阻碍,我们需要机器人避开阻碍到达终点。现在,我们可以进行编写程序了。
第一步,我们设定起点和终点,以及每次随机路径的步长,并导入一些python实现RRT算法的一些库。
import numpy as np
import matplotlib.pyplot as plt
import random
import math
start_x= 0
start_y= 0
goal_x=100
goal_y=-2
max_size=1000
truepath=[]
#initial the start and the goal
px=start_x
py=start_y
foot_length=10
i=0
x=[0]
y=[0]
第二步,我们生成随机点,然后进行判断新生成的路劲是否在障碍物上,如果符合条件,则存放在队列中。
for j in range(1000000):
num1=random.random()
num2=random.random()
random_x=120 * num1
random_y=5 * (-0.5 + num2)
if random_x>px:
new_x=px+(random_x-px)/foot_length
new_y=py+(random_y-py)/foot_length
#75<x80 1<y<2
if new_x>50 and new_x<55 and new_y<2 and new_y>0.5:
flag_1=1
else:
flag_1=0
#35<x<40 1<y<2
if new_x>20 and new_x<25 and new_y<2 and new_y>0.5:
flag_11=1
else:
flag_11=0
#35<x<40 -1<y<0
if new_x>20 and new_x<25 and new_y<-0.5 and new_y>-2:
flag_111=1
else:
flag_111=0
#
if new_x>50 and new_x<55 and new_y<-0.5 and new_y>-2:
flag_1111=1
else:
flag_1111=0
distance_c=math.sqrt((goal_x-px)**2+(goal_y-py)**2)
distance_a=math.sqrt((goal_x-new_x)**2+(goal_y-new_y)**2)
if distance_c>distance_a:#last point > new point
flag_2=1
else:
flag_2=0
if flag_1==0 and flag_2==1 and flag_11==0 and flag_111==0 and flag_1111==0:
x.append(new_x)
y.append(new_y)
px=new_x
py=new_y
第三步,绘制图形部分,绘制障碍物以及机器人所要行走的路径。
qiang1_x=[]
qiang1_y=[]
qiang2_x=[]
qiang2_y=[]
#障碍物坐标
qiang3_x=[]
qiang3_y=[]
qiang4_x=[]
qiang4_y=[]
for i in range(100000):
qiang1_x.append(random.randint(50,55))
qiang1_y.append(0.5+2*random.random())
plt.scatter(qiang1_x,qiang1_y,s=10,color="blue")
for i in range(100000):
qiang2_x.append(random.randint(20,25))
qiang2_y.append(0.5+2*random.random())
plt.scatter(qiang2_x,qiang2_y,s=10,color="blue")
for i in range(100000):
qiang3_x.append(random.randint(50,55))
qiang3_y.append(-0.5-2*random.random())
plt.scatter(qiang3_x,qiang3_y,s=10,color="blue")
for i in range(100000):
qiang4_x.append(random.randint(20,25))
qiang4_y.append(-0.5-2*random.random())
plt.scatter(qiang4_x,qiang4_y,s=10,color="blue")
plt.scatter(start_x,start_y,s=100,color="black")
plt.scatter(goal_x,goal_y,s=100,color="black")
#RRT路径
plt.plot(x,y,color="red")
#plt.plot(x,y)#plot还有很多参数,可以查API修改,如颜色,虚线等
plt.title("");
plt.xlabel("x");
plt.ylabel("y");
plt.show()
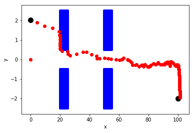
然后可以得到如下机器人行走路径:
这里,我们发现机器人行走的路径较为稳定,符合我们RRT算法的需求。
但是,应用到实际,可能会有一些问题。
笔者改过输入的起点以及终点的坐标,发现变化情况很大
笔者将起点和终点分别更改后,得到如下图形
理论上是可行的,但是实际上,机器人是不可能贴着墙行走。
所以本RRT算法还需要通过现代算法进行优化,笔者能力有限,希望大家一起学习。
来源:CSDN
作者:最佳损友Eason
链接:https://blog.csdn.net/qq_41883755/article/details/87948579