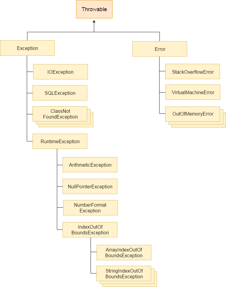
Exception(异常):是程序本身可以处理的异常。Exception 类有一个重要的子类 RuntimeException。RuntimeException 类及其子类表示“JVM 常用操作”引发的错误。例如,若试图使用空值对象引用、除数为零或数组越界,则分别引发运行时异常(NullPointerException、ArithmeticException)和 ArrayIndexOutOfBoundException。
Exception(异常)分两大类:运行时异常和非运行时异常(编译异常)。程序中应当尽可能去处理这些异常。
1.运行时异常:都是RuntimeException类及其子类异常,如NullPointerException(空指针异常)、IndexOutOfBoundsException(下标越界异常)等,这些异常是不检查异常,程序中可以选择捕获处理,也可以不处理。这些异常一般是由程序逻辑错误引起的,程序应该从逻辑角度尽可能避免这类异常的发生。运行时异常的特点是Java编译器不会检查它,也就是说,当程序中可能出现这类异常,即使没有用try-catch语句捕获它,也没有用throws子句声明抛出它,也会编译通过。
2.非运行时异常 (编译异常):是RuntimeException以外的异常,类型上都属于Exception类及其子类。从程序语法角度讲是必须进行处理的异常,如果不处理,程序就不能编译通过。如IOException、SQLException,ClassNotFoundException等以及用户自定义的Exception异常,一般情况下不自定义检查异常。

一个异常的执行顺序
- 1、new一个异常对象
- 2、终止当前的执行程序。
- 3、弹出异常对象的引用。
- 4、异常处理机制接管被终止的执行程序。
- 5、寻找一个恰当的地点(异常处理程序)继续执行程序。
异常使用指南(Thinking In Java):
1.在恰当的级别处理问题
2.解决问题并且重新调用产生异常的方法
3.进行少许修补,然后绕过异常发生的地方继续执行
4.用别的数据进行计算,以替代方法的预计会返回的值
5.把当前环境中能做的事情尽量做完,将异常抛到更高层
6.终止程序
7.进行简化
8.让类库和程序更安全
java异常中throw和throws的区别
throws:用来声明一个方法可能产生的所有异常,不做任何处理而是将异常往上传,谁调用我我就抛给谁。
用在方法声明后面,跟的是异常类名
可以跟多个异常类名,用逗号隔开
表示抛出异常,由该方法的调用者来处理
throws表示出现异常的一种可能性,并不一定会发生这些异常
throw:则是用来抛出一个具体的异常类型。
用在方法体内,跟的是异常对象名
只能抛出一个异常对象名
表示抛出异常,由方法体内的语句处理
throw则是抛出了异常,执行throw则一定抛出了某种异常
分别介绍
throws在方法后边声明异常,其实就是自己不想对异常做出任何的处理,告诉别人自己可能出现的异常,交给别人处理,然别人处理
package com.xinkaipu.Exception;
class Math{
public int div(int i,int j) throws Exception{
int t=i/j;
return t;
}
}
public class ThrowsDemo {
public static void main(String args[]) throws Exception{
Math m=new Math();
}
}
throw:就是自己处理一个异常,有两种方式要么是自己捕获异常try...catch代码块,要么是抛出一个异常(throws 异常)
package com.xinkaipu.Exception;
public class TestThrow
{
public static void main(String[] args)
{
try
{
//调用带throws声明的方法,必须显式捕获该异常
//否则,必须在main方法中再次声明抛出
throwChecked(-3);
}
catch (Exception e)
{
System.out.println(e.getMessage());
}
//调用抛出Runtime异常的方法既可以显式捕获该异常,
//也可不理会该异常
throwRuntime(3);
}
public static void throwChecked(int a)throws Exception
{
if (a > 0)
{
//自行抛出Exception异常
//该代码必须处于try块里,或处于带throws声明的方法中
throw new Exception("a的值大于0,不符合要求");
}
}
public static void throwRuntime(int a)
{
if (a > 0)
{
//自行抛出RuntimeException异常,既可以显式捕获该异常
//也可完全不理会该异常,把该异常交给该方法调用者处理
throw new RuntimeException("a的值大于0,不符合要求");
}
}
}
error和exception有什么区别?
Exception 和 Error 都是继承了 Throwable 类,在 Java 中只有 Throwable 类型的实例才可以被抛出(throw)或者捕获(catch),它是异常处理机制的基本组成类型。
Exception 和 Error 体现了 Java 平台设计者对不同异常情况的分类。Exception 是程序正常运行中,可以预料的意外情况,可能并且应该被捕获,进行相应处理。
Error 是指在正常情况下,不大可能出现的情况,绝大部分的 Error 都会导致程序(比如 JVM 自身)处于非正常的、不可恢复状态。既然是非正常情况,所以不便于也不需要捕获,常见的比如 OutOfMemoryError 之类,都是 Error 的子类。
Exception 又分为可检查(checked)异常和不检查(unchecked)异常,可检查异常在源代码里必须显式地进行捕获处理,这是编译期检查的一部分。前面我介绍的不可查的 Error,是 Throwable 不是 Exception。
不检查异常就是所谓的运行时异常,类似 NullPointerException、ArrayIndexOutOfBoundsException 之类,通常是可以编码避免的逻辑错误,具体根据需要来判断是否需要捕获,并不会在编译期强制要求。
追问:你了解哪些 Error、Exception 或者 RuntimeException?

其中有些子类型,最好重点理解一下,比如 NoClassDefFoundError 和 ClassNotFoundException 有什么区别,这也是个经典的入门题目。
final,finally和finalize的区别?
1. final
在java中,final可以用来修饰类,方法和变量(成员变量或局部变量)。下面将对其详细介绍。
1.1 修饰类
当用final修饰类的时,表明该类不能被其他类所继承。当我们需要让一个类永远不被继承,此时就可以用final修饰,但要注意:
final类中所有的成员方法都会隐式的定义为final方法。
1.2 修饰方法
使用final方法的原因主要有两个:
(1) 把方法锁定,以防止继承类对其进行更改。
(2) 效率,在早期的java版本中,会将final方法转为内嵌调用。但若方法过于庞大,可能在性能上不会有多大提升。因此在最近版本中,不需要final方法进行这些优化了。
final方法意味着“最后的、最终的”含义,即此方法不能被重写。
注意:若父类中final方法的访问权限为private,将导致子类中不能直接继承该方法,因此,此时可以在子类中定义相同方法名的函数,此时不会与重写final的矛盾,而是在子类中重新地定义了新方法。
class A{
private final void getName(){
}
}
public class B extends A{
public void getName(){
}
public static void main(String[]args){
System.out.println("OK");
}
}
1.3 修饰变量
final成员变量表示常量,只能被赋值一次,赋值后其值不再改变。类似于C++中的const。
当final修饰一个基本数据类型时,表示该基本数据类型的值一旦在初始化后便不能发生变化;如果final修饰一个引用类型时,则在对其初始化之后便不能再让其指向其他对象了,但该引用所指向的对象的内容是可以发生变化的。本质上是一回事,因为引用的值是一个地址,final要求值,即地址的值不发生变化。
final修饰一个成员变量(属性),必须要显示初始化。这里有两种初始化方式,一种是在变量声明的时候初始化;第二种方法是在声明变量的时候不赋初值,但是要在这个变量所在的类的所有的构造函数中对这个变量赋初值。
当函数的参数类型声明为final时,说明该参数是只读型的。即你可以读取使用该参数,但是无法改变该参数的值。 
在java中,String被设计成final类,那为什么平时使用时,String的值可以被改变呢?
字符串常量池是java堆内存中一个特殊的存储区域,当我们建立一个String对象时,假设常量池不存在该字符串,则创建一个,若存在则直接引用已经存在的字符串。当我们对String对象值改变的时候,例如 String a="A"; a="B" 。a是String对象的一个引用(我们这里所说的String对象其实是指字符串常量),当a=“B”执行时,并不是原本String对象("A")发生改变,而是创建一个新的对象("B"),令a引用它。
2. finally
finally作为异常处理的一部分,它只能用在try/catch语句中,并且附带一个语句块,表示这段语句最终一定会被执行(不管有没有抛出异常),经常被用在需要释放资源的情况下。(×)(这句话其实存在一定的问题)
很多人都认为finally语句块一定会执行,但真的是这样么?答案是否定的,例如下面这个例子:

当我们去掉注释的三行语句,执行结果为:

为什么在以上两种情况下都没有执行finally语句呢,说明什么问题?
只有与finally对应的try语句块得到执行的情况下,finally语句块才会执行。以上两种情况在执行try语句块之前已经返回或抛出异常,所以try对应的finally语句并没有执行。
但是,在某些情况下,即使try语句执行了,finally语句也不一定执行。例如以下情况:

finally 语句块还是没有执行,为什么呢?因为我们在 try 语句块中执行了 System.exit (0) 语句,终止了 Java 虚拟机的运行。那有人说了,在一般的 Java 应用中基本上是不会调用这个 System.exit(0) 方法的。OK !没有问题,我们不调用 System.exit(0) 这个方法,那么 finally 语句块就一定会执行吗?
再一次让大家失望了,答案还是否定的。当一个线程在执行 try 语句块或者 catch 语句块时被打断(interrupted)或者被终止(killed),与其相对应的 finally 语句块可能不会执行。还有更极端的情况,就是在线程运行 try 语句块或者 catch 语句块时,突然死机或者断电,finally 语句块肯定不会执行了。可能有人认为死机、断电这些理由有些强词夺理,没有关系,我们只是为了说明这个问题。
易错点
在try-catch-finally语句中执行return语句。我们看如下代码:

答案:4,4,4 。 为什么呢?
首先finally语句在改代码中一定会执行,从运行结果来看,每次return的结果都是4(即finally语句),仿佛其他return语句被屏蔽掉了。
事实也确实如此,因为finally用法特殊,所以会撤销之前的return语句,继续执行最后的finally块中的代码。
3. finalize
finalize()是在java.lang.Object里定义的,也就是说每一个对象都有这么个方法。这个方法在gc启动,该对象被回收的时候被调用。其实gc可以回收大部分的对象(凡是new出来的对象,gc都能搞定,一般情况下我们又不会用new以外的方式去创建对象),所以一般是不需要程序员去实现finalize的。
特殊情况下,需要程序员实现finalize,当对象被回收的时候释放一些资源,比如:一个socket链接,在对象初始化时创建,整个生命周期内有效,那么就需要实现finalize,关闭这个链接。
使用finalize还需要注意一个事,调用super.finalize();
一个对象的finalize()方法只会被调用一次,而且finalize()被调用不意味着gc会立即回收该对象,所以有可能调用finalize()后,该对象又不需要被回收了,然后到了真正要被回收的时候,因为前面调用过一次,所以不会调用finalize(),产生问题。 所以,推荐不要使用finalize()方法,它跟析构函数不一样。
try{}里面有一个return语句,那么紧跟在try后的return语句还会执行吗?什么时候执行,在return前还是后?
会在return中间执行!
try 中的 return 语句调用的函数先于 finally 中调用的函数执行,也就是说 return 语句先执行,finally 语句后执行,但 return 并不是让函数马上返回,而是 return 语句执行后,将把返回结果放置进函数栈中,此时函数并不是马上返回,它要执行 finally 语句后才真正开始返回!但此时会出现两种情况:
①、如果finally中也有return,则会直接返回并终止程序,函数栈中的return不会被完成!;
②、如果finally中没有return,则在执行完finally中的代码之后,会将函数栈中的try中的return的内容返回并终止程序;
catch同try;
package com.test;
public class Test1 {
public static void main(String[] args) {
try {
System.out.println(new Test1().testname());
} catch (Exception e) {
// TODO Auto-generated catch block
e.printStackTrace();
}
}
public String testname() throws Exception {
String t = "";
try {
t = "try";
System.out.println("try");
return t;
} catch (Exception e) {
// result = "catch";
t = "catch";
return t;
} finally {
System.out.println("finally");
// return t = "finally";
}
}
}
打印结果如下:try
Finally
try
将finally中的注释放开,打印结果如下:
Try
Finally
finally
结论:finally中的代码肯定会执行,但是会先执行try中的代码,如果try中有return,那么return的东西会先放到函数栈中,然后再执行finally中的代码,
①、如果finally中也有return,则会直接返回并终止程序,函数栈中的return不会被完成!;
②、如果finally中没有return,则在执行完finally中的代码之后,会将函数栈中的try中的return的内容返回并终止程序;