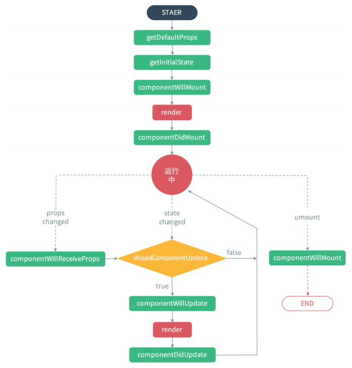
生命周期

以下均为生命周期钩子函数
- componentWillMount
在组件将要被挂载前调用
- componentDidMount
在组件被挂载之后立即调用
- shouldComponentUpdate
组件是否被更新,如果返回true则更新,否则不更新
- componentWillUpdate
组件将要被更新前调用
- componentDidUpdate
组件被更新后立即调用
- componentWillUnmount
在组件将要被卸载时调用
来源:https://blog.csdn.net/weixin_42566993/article/details/100055953