作为Java程序员,幸运的是,Java 拥有功能和性能都非常强大的日志库;不幸的是,这样的日志库有不止一个——相信每个人都曾经迷失在JUL(Java Util Log), JCL(Commons Logging), Log4j, SLF4J, Logback,Log4j2 等等的迷宫中。在我见过的绝大多数项目中,都没有能够良好的配置和使用日志库。
这篇文章先讲述Java常见日志库的历史和关系,后续会讲日志使用的最佳实践。让我们从头(Java Util Log)开始说起吧。
Java Util Log
简称JUL,是JDK 中自带的log功能。虽然是官方自带的log lib,JUL的使用确不广泛。主要原因:
- JUL从JDK1.4 才开始加入(2002年),当时各种第三方log lib已经被广泛使用了
- JUL早期存在性能问题,到JDK1.5上才有了不错的进步,但现在和Logback/Log4j2相比还是有所不如
- JUL的功能不如Logback/Log4j2等完善,比如Output Handler就没有Logback/Log4j2的丰富,有时候需要自己来继承定制,又比如默认没有从ClassPath里加载配置文件的功能
Log4j 1.x
Log4j 是在 Logback 出现之前被广泛使用的 Log Lib, 由 Gülcü 于2001年发布,后来成为Apache 基金会的顶级项目。Log4j 在设计上非常优秀,对后续的 Java Log 框架有长久而深远的影响,也产生了Log4c, Log4s, Log4perl 等到其他语言的移植。Log4j 的短板在于性能,在Logback 和 Log4j2 出来之后,Log4j的使用也减少了。
Commons Logging
简称JCL,是Apache下面的项目。JCL 是一个Log Facade,只提供 Log API,不提供实现,然后有 Adapter 来使用 Log4j 或者 JUL 作为Log Implementation。
就像之前所说,JDK现在带了自己的JUL,然后又有第三方的 Log4j 等日志库存在,不同的项目可能各自使用了不同的日志库。如果你的项目依赖的其他 lib 各自使用了不同的日志库,你想控制日志行为,就需要针对每个日志库都写一个配置文件,是不是很酸爽?
然后这个时候 JCL 就出现了。在程序中日志创建和记录都是用JCL中的接口,在真正运行时,会看当前ClassPath中有什么实现,如果有Log4j 就是用 Log4j, 如果啥都没有就是用 JDK 的 JUL。
这样,在你的项目中,还有第三方的项目中,大家记录日志都使用 JCL 的接口,然后最终运行程序时,可以按照自己的需求(或者喜好)来选择使用合适的Log Implementation。如果用Log4j, 就添加 Log4j 的jar包进去,然后写一个 Log4j 的配置文件;如果喜欢用JUL,就只需要写个 JUL 的配置文件。如果有其他的新的日志库出现,也只需要它提供一个Adapter,运行的时候把这个日志库的 jar 包加进去。

到这个时候一切看起来都很简单,很美好。接口和实现做了良好的分离,在统一的JCL之下,不改变任何代码,就可以通过配置就换用功能更强大,或者性能更好的日志库实现。
这种简单美好一直持续到SLF4J出现。
SLF4J/Logback
SLF4J(The Simple Logging Facade for Java) 和 Logback 也是Gülcü 创立的项目,其创立主要是为了提供更高性能的实现。其中,SLF4j 是类似于JCL 的Log Facade,Logback 是类似于Log4j 的 Log Implementation。
之前已经说过,Apache 有了个JCL,用来做各种Log lib统一的接口,如果 Gülcü 要搞一个更好的 Log 实现的话,直接写一个实现就好了,为啥还要搞一个和SLF4J呢?
原因是Gülcü 认为 JCL 的 API 设计得不好,容易让使用者写出性能有问题的代码。
比如在用 JCL 输出一个 debug 级别的 log:
logger.debug("start process request, url:" + url);
这个有什么问题呢?一般生产环境 log 级别都会设到 info 或者以上,那这条 log 是不会被输出的。然而不管会不会输出,这其中都会做一个字符串连接操作,然后生产一个新的字符串。如果这条语句在循环或者被调用很多次的函数中,就会多做很多无用的字符串连接,影响性能。
所以 JCL 的最佳实践推荐这么写:
if (logger.isDebugEnabled()) {
logger.debug("start process request, url:" + url);
}
然而开发者常常忽略这个问题或是觉得麻烦而不愿意这么写。所以SLF4J提供了新的API,方便开发者使用:
logger.debug("start process request, url:{}", url);
这样的话,在不输出 log 的时候避免了字符串拼接的开销;在输出的时候需要做一个字符串format,代价比手工拼接字符串大一些,但是可以接受。
而 Logback 则是作为 Log4j 的继承者来开发的,提供了性能更好的实现,异步 logger,Filter等更多的特性。
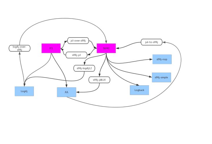
现在事情变复杂了。我们有了两个流行的 Log Facade,以及三个流行的 Log Implementation。Gülcü 是个追求完美的人,他决定让这些Log之间都能够方便的互相替换,所以做了各种 Adapter 和 Bridge 来连接:

可以看到甚至 Log4j 和 JUL 都可以桥接到SLF4J,再通过 SLF4J 适配到到 Logback!
在这里需要注意不能搞出循环的桥接,比如下面这些依赖就不能同时存在:
- jcl-over-slf4j 和 slf4j-jcl
- log4j-over-slf4j 和 slf4j-log4j12
- jul-to-slf4j 和 slf4j-jdk14
总感觉事情在变得更麻烦呢!
Log4j2
现在有了更好的 SLF4J 和 Logback——你会想事情到这里总该了解了吧,让他们慢慢取代JCL 和 Log4j 好了。
然而维护 Log4j 的人不这样想,他们不想坐视用户一点点被 SLF4J /Logback 蚕食,继而搞出了 Log4j2。
Log4j2 和 Log4j1.x 并不兼容,设计上很大程度上模仿了 SLF4J/Logback,性能上也获得了很大的提升。
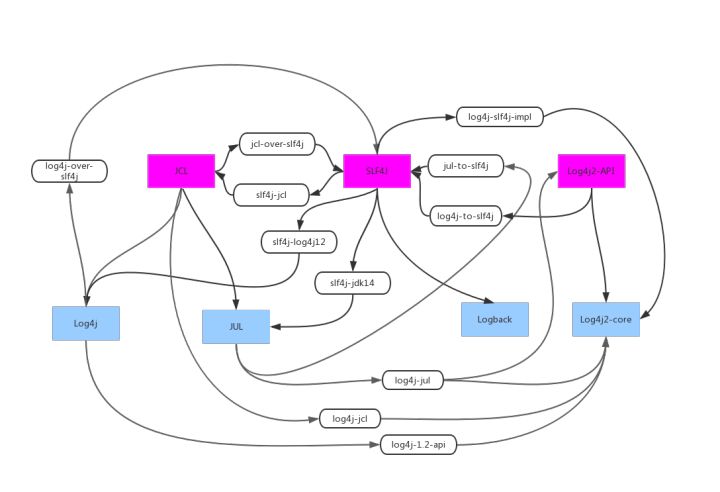
Log4j2 也做了 Facade/Implementation 分离的设计,分成了 log4j-api 和 log4j-core。
现在好了,我们有了三个流行的Log 接口和四个流行的Log实现,如果画出桥接关系的图来回事什么样子呢?

是不是感觉有点晕呢?同样,在添加依赖的时候,要小心不要搞成循环依赖。
看到这里可能要问了,我们现在究竟应该怎么配置和使用 Java 的日志库呢?请看下回Java日志全解析(下) - 最佳实践。
转载自:https://zhuanlan.zhihu.com/p/24272450
来源:oschina
链接:https://my.oschina.net/u/4400327/blog/3544731