android P Choreographer原理

。_饼干妹妹 提交于 2020-02-26 14:34:12

前言

Android系统从4.1(API 16)开始加入Choreographer机制,用于同Vsync机制统一处理输入(Input)、动画(Animation)、绘制(Draw)三个UI操作。其实UI显示的时候每一帧要完成的事情只有这三种。Choreographer接收显示系统的时间脉冲(垂直同步信号-VSync信号),在下一个frame渲染时控制执行这些操作。
如何理解Choreographer?
1. Choreographer的源码位于android.view这个pakage中,是view层框架的一部分。                                                                        2. Choreographer中文翻译过来是"舞蹈指挥",字面上的意思就是优雅地指挥以上三个UI操作一起跳一支舞。这个词可以概括这个类的工作,如果android系统是一场芭蕾舞,他就是Android UI显示这出精彩舞剧的编舞,指挥台上的演员们相互合作,精彩演出。
3. 开发者可以使用Choreographer#postFrameCallback设置自己的callback与Choreographer交互,你设置的callCack会在下一个frame被渲染时触发。                                                                                                                                                                          4. Callback有如下5种类型:.

public static final int CALLBACK_INPUT = 0;
public static final int CALLBACK_ANIMATION = 1;
public static final int CALLBACK_INSETS_ANIMATION = 2;
public static final int CALLBACK_TRAVERSAL = 3;
public static final int CALLBACK_COMMIT = 4;

收到VSync信号后,顺序执行3个操作,然后等待下一个信号,再次顺序执行3个操作。

一、从绘制流程开始

ViewRootImpl的requestLayout开启绘制流程:

public final class ViewRootImpl implements ViewParent,
        View.AttachInfo.Callbacks, ThreadedRenderer.DrawCallbacks {
        ...
         @Override
        public void requestLayout() {
            if (!mHandlingLayoutInLayoutRequest) {
                checkThread();
                //是否measure和layout布局
                mLayoutRequested = true;
                scheduleTraversals();
            }
        }
        ...
        @UnsupportedAppUsage
        void scheduleTraversals() {
            ...
            //同一帧内不会多次调用遍历
            if(!mTraversalScheduled) {
                    mTraversalScheduled = true;
                    //拦截同步message
                    mTraversalBarrier = mHandler.getLooper().getQueue().postSyncBarrier();
                    mChoreographer.postCallback(
                            Choreographer.CALLBACK_TRAVERSAL, mTraversalRunnable, null);
                    ...
                }
            }
        ...
        
}

Choreographer提供了两种添加回调的方式:postCallback、postFrameCallback,

/**
 * Coordinates the timing of animations, input and drawing.
 * <p>
 * The choreographer receives timing pulses (such as vertical synchronization)
 * from the display subsystem then schedules work to occur as part of rendering
 * the next display frame.
 * </p><p>
 * Applications typically interact with the choreographer indirectly using
 * higher level abstractions in the animation framework or the view hierarchy.
 * Here are some examples of things you can do using the higher-level APIs.
 * </p>
 * <ul>
 * <li>To post an animation to be processed on a regular time basis synchronized with
 * display frame rendering, use {@link android.animation.ValueAnimator#start}.</li>
 * <li>To post a {@link Runnable} to be invoked once at the beginning of the next display
 * frame, use {@link View#postOnAnimation}.</li>
 * <li>To post a {@link Runnable} to be invoked once at the beginning of the next display
 * frame after a delay, use {@link View#postOnAnimationDelayed}.</li>
 * <li>To post a call to {@link View#invalidate()} to occur once at the beginning of the
 * next display frame, use {@link View#postInvalidateOnAnimation()} or
 * {@link View#postInvalidateOnAnimation(int, int, int, int)}.</li>
 * <li>To ensure that the contents of a {@link View} scroll smoothly and are drawn in
 * sync with display frame rendering, do nothing.  This already happens automatically.
 * {@link View#onDraw} will be called at the appropriate time.</li>
 * </ul>
 * <p>
 * However, there are a few cases where you might want to use the functions of the
 * choreographer directly in your application.  Here are some examples.
 * </p>
 * <ul>
 * <li>If your application does its rendering in a different thread, possibly using GL,
 * or does not use the animation framework or view hierarchy at all
 * and you want to ensure that it is appropriately synchronized with the display, then use
 * {@link Choreographer#postFrameCallback}.</li>
 * <li>... and that's about it.</li>
 * </ul>
 * <p>
 * Each {@link Looper} thread has its own choreographer.  Other threads can
 * post callbacks to run on the choreographer but they will run on the {@link Looper}
 * to which the choreographer belongs.
 * </p>
 */
public final class Choreographer {
    ...
    /**
     * Posts a callback to run on the next frame.
     * <p>
     * The callback runs once then is automatically removed.
     * </p>
     *
     * @param callbackType The callback type.
     * @param action The callback action to run during the next frame.
     * @param token The callback token, or null if none.
     *
     * @see #removeCallbacks
     * @hide
     */
    @TestApi
    public void postCallback(int callbackType, Runnable action, Object token) {
        postCallbackDelayed(callbackType, action, token, 0);
    }
    ...
    /**
     * Posts a frame callback to run on the next frame.
     * <p>
     * The callback runs once then is automatically removed.
     * </p>
     *
     * @param callback The frame callback to run during the next frame.
     *
     * @see #postFrameCallbackDelayed
     * @see #removeFrameCallback
     */
    public void postFrameCallback(FrameCallback callback) {
        postFrameCallbackDelayed(callback, 0);
    }
    ...
}

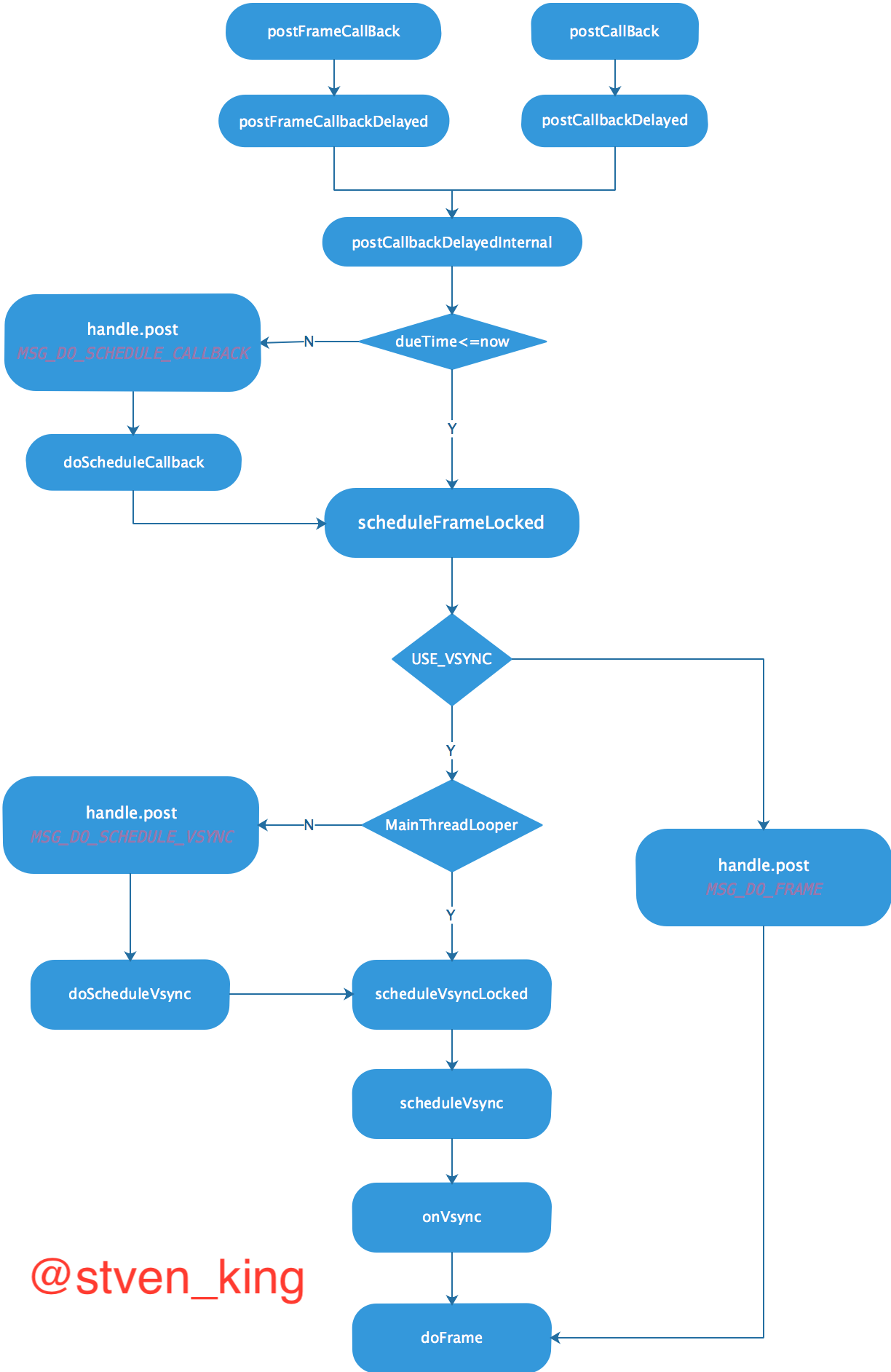
两者最终都会调用到postCallbackDelayedInternal


public final class Choreographer {
    ...
     private void postCallbackDelayedInternal(int callbackType,
            Object action, Object token, long delayMillis) {
        ...
        synchronized (mLock) {
            //当前时间
            final long now = SystemClock.uptimeMillis();
            //回调执行时间,为当前时间加上延迟的时间
            final long dueTime = now + delayMillis;
            //addCallbackLocked会将传入的3个参数转换成CallbackRecord,然后CallbackQueue根据回调类型将CallbackRecord添加到链表上。
            mCallbackQueues[callbackType].addCallbackLocked(dueTime, action, token);

            if (dueTime <= now) {
                //如果delayMillis=0的话,dueTime = now,则会马上执行
                scheduleFrameLocked(now);
            } else {
                //dueTime > now,发送MSG_DO_SCHEDULE_CALLBACK消息,等时间到了再处理
                Message msg = mHandler.obtainMessage(MSG_DO_SCHEDULE_CALLBACK, action);
                msg.arg1 = callbackType;
                msg.setAsynchronous(true);
                mHandler.sendMessageAtTime(msg, dueTime);
            }
        }
    }
    ...
}

CallbackQueue是一个容量为4的数组,每一个元素作为头指针,引出对应类型的链表,4种事件就是通过这4个链表来维护的。

mCallbackQueues先把对应的callback添加到链表上来,然后判断是否有延迟,如果没有则马上执行scheduleFrameLocked,如果有延迟,则发送一个what为MSG_DO_SCHEDULE_CALLBACK类型的定时消息,等时间到了再处理,其最终的处理也是scheduleFrameLocked方法。


public final class Choreographer {
    ...
    private final class FrameHandler extends Handler {
        public FrameHandler(Looper looper) {
                super(looper);
            }

            @Override
            public void handleMessage(Message msg) {
                switch (msg.what) {
                    case MSG_DO_FRAME:
                        doFrame(System.nanoTime(), 0);
                        break;
                    case MSG_DO_SCHEDULE_VSYNC:
                        doScheduleVsync();
                        break;
                    case MSG_DO_SCHEDULE_CALLBACK:
                        doScheduleCallback(msg.arg1);
                        break;
                }
            }
    }
    ...
    void doScheduleCallback(int callbackType) {
        synchronized (mLock) {
            if (!mFrameScheduled) {
                final long now = SystemClock.uptimeMillis();
                if (mCallbackQueues[callbackType].hasDueCallbacksLocked(now)) {
                    scheduleFrameLocked(now);
                }
            }
        }
    }
    ...
}
public final class Choreographer {
    ...
    private void scheduleFrameLocked(long now) {
        if (!mFrameScheduled) {
            mFrameScheduled = true;
            ...
            //使用了USE_VSYNC
            if (USE_VSYNC) {
                if (DEBUG_FRAMES) {
                    Log.d(TAG, "Scheduling next frame on vsync.");
                }

                // If running on the Looper thread, then schedule the vsync immediately,
                // otherwise post a message to schedule the vsync from the UI thread
                // as soon as possible.
                if (isRunningOnLooperThreadLocked()) {
                    //请求VSYNC信号,会调到native层,native层处理完成后触发FrameDisplayEventReceiver的onVsync方法,最终会调用doFrame方法
                    //此流程后续分析
                    scheduleVsyncLocked();
                } else {
                    //在UI线程上直接发送一个what=MSG_DO_SCHEDULE_VSYNC的消息,最终也会调用到scheduleVsyncLocked方法去请求VSYNC信号
                    Message msg = mHandler.obtainMessage(MSG_DO_SCHEDULE_VSYNC);
                    msg.setAsynchronous(true);
                    mHandler.sendMessageAtFrontOfQueue(msg);
                }
            } else {
                final long nextFrameTime = Math.max(
                        mLastFrameTimeNanos / TimeUtils.NANOS_PER_MS + sFrameDelay, now);
                if (DEBUG_FRAMES) {
                    Log.d(TAG, "Scheduling next frame in " + (nextFrameTime - now) + " ms.");
                }
                //直接发送一个what=MSG_DO_FRAME的消息,消息处理时调用doFrame方法。
                Message msg = mHandler.obtainMessage(MSG_DO_FRAME);
                msg.setAsynchronous(true);
                mHandler.sendMessageAtTime(msg, nextFrameTime);
            }
        }
    }
    ...
    void doScheduleVsync() {
        synchronized (mLock) {
            if (mFrameScheduled) {
                scheduleVsyncLocked();
            }
        }
    }
    ...
    @UnsupportedAppUsage
    private void scheduleVsyncLocked() {
        mDisplayEventReceiver.scheduleVsync();
        mIsVsyncScheduled = true;
    }
    ...
}

/**
 * Provides a low-level mechanism for an application to receive display events
 * such as vertical sync.
 *
 * The display event receive is NOT thread safe.  Moreover, its methods must only
 * be called on the Looper thread to which it is attached.
 *
 * @hide
 */
public abstract class DisplayEventReceiver {
    ...
    /**
     * Schedules a single vertical sync pulse to be delivered when the next
     * display frame begins.
     */
    @UnsupportedAppUsage
    public void scheduleVsync() {
        if (mReceiverPtr == 0) {
            Log.w(TAG, "Attempted to schedule a vertical sync pulse but the display event "
                    + "receiver has already been disposed.");
        } else {
            nativeScheduleVsync(mReceiverPtr);
        }
    }
    ...
}

请求VSYNC信号的流程在下一篇分析,本节继续分析接收VSYNC信号及后续的处理流程。

回调在FrameDisplayEventReceiver的onVsync方法:

public final class Choreographer {
    ...
private final class FrameDisplayEventReceiver extends DisplayEventReceiver
            implements Runnable {
        private boolean mHavePendingVsync;
        //mTimestampNanos是信号到来的时间参数
        private long mTimestampNanos;
        private int mFrame;

        public FrameDisplayEventReceiver(Looper looper, int vsyncSource) {
            super(looper, vsyncSource);
        }

        // TODO(b/116025192): physicalDisplayId is ignored because SF only emits VSYNC events for
        // the internal display and DisplayEventReceiver#scheduleVsync only allows requesting VSYNC
        // for the internal display implicitly.
        @Override
        public void onVsync(long timestampNanos, long physicalDisplayId, int frame) {
            // Post the vsync event to the Handler.
            // The idea is to prevent incoming vsync events from completely starving
            // the message queue.  If there are no messages in the queue with timestamps
            // earlier than the frame time, then the vsync event will be processed immediately.
            // Otherwise, messages that predate the vsync event will be handled first.
            long now = System.nanoTime();
            if (timestampNanos > now) {
                Log.w(TAG, "Frame time is " + ((timestampNanos - now) * 0.000001f)
                        + " ms in the future!  Check that graphics HAL is generating vsync "
                        + "timestamps using the correct timebase.");
                timestampNanos = now;
            }

            if (mHavePendingVsync) {
                Log.w(TAG, "Already have a pending vsync event.  There should only be "
                        + "one at a time.");
            } else {
                mHavePendingVsync = true;
            }

            mTimestampNanos = timestampNanos;
            mFrame = frame;
            //该消息的callback为当前对象FrameDisplayEventReceiver,mHandler为FrameHandler
            Message msg = Message.obtain(mHandler, this);
            msg.setAsynchronous(true);
            mHandler.sendMessageAtTime(msg, timestampNanos / TimeUtils.NANOS_PER_MS);
        }

        @Override
        public void run() {
            mHavePendingVsync = false;
            doFrame(mTimestampNanos, mFrame);
        }
    }
    ...
}

onVsync方法是通过FrameHandler向主线程发送了一个自带callback的消息,当主线程执行到该消息时,则调用FrameDisplayEventReceiver.run(),紧接着是调用doFrame。消息分发不是本节重点,可以参见Handler源码了解详细过程。

public final class Choreographer {
    ...
    @UnsupportedAppUsage
    void doFrame(long frameTimeNanos, int frame) {
        final long startNanos;
        ...
        synchronized (mLock) {
            mIsVsyncScheduled = false;
            //判断是否有callback需要执行,mFrameScheduled会在postCallBack的时候置为true,一次frame执行时置为false 
            if (!mFrameScheduled) {
                return; // no work to do
            }
            //打印跳frame时间
            if (DEBUG_JANK && mDebugPrintNextFrameTimeDelta) {
                mDebugPrintNextFrameTimeDelta = false;
                Log.d(TAG, "Frame time delta: "
                        + ((frameTimeNanos - mLastFrameTimeNanos) * 0.000001f) + " ms");
            }
            //设置当前frame的Vsync信号到来时间(原本计划的绘帧时间点)
            long intendedFrameTimeNanos = frameTimeNanos;
            //实际开始执行当前frame的时间
            startNanos = System.nanoTime();
            //时间差(由于Vsync事件处理采用的是异步方式,因此这里计算消息发送与函数调用开始之间所花费的时间)
            final long jitterNanos = startNanos - frameTimeNanos;
            if (jitterNanos >= mFrameIntervalNanos) {
                //时间差大于一个时钟周期,认为跳frame
                //计算函数调用期间所错过的帧数
                final long skippedFrames = jitterNanos / mFrameIntervalNanos;
                //跳frame数大于默认值,打印警告信息,默认值为30
                if (skippedFrames >= SKIPPED_FRAME_WARNING_LIMIT) {
                    Log.i(TAG, "Skipped " + skippedFrames + " frames!  "
                            + "The application may be doing too much work on its main thread.");
                }
                ...
                //计算实际开始当前frame与时钟信号的偏差值
                final long lastFrameOffset = jitterNanos % mFrameIntervalNanos;
                if (DEBUG_JANK) {
                    //打印偏差及跳帧信息
                    Log.d(TAG, "Missed vsync by " + (jitterNanos * 0.000001f) + " ms "
                            + "which is more than the frame interval of "
                            + (mFrameIntervalNanos * 0.000001f) + " ms!  "
                            + "Skipping " + skippedFrames + " frames and setting frame "
                            + "time to " + (lastFrameOffset * 0.000001f) + " ms in the past.");
                }
                //修正偏差值,忽略偏差,为了后续更好地同步工作
                frameTimeNanos = startNanos - lastFrameOffset;
            }
            //若时间回溯,则不进行任何工作,等待下一个时钟信号的到来
            if (frameTimeNanos < mLastFrameTimeNanos) {
                if (DEBUG_JANK) {
                    Log.d(TAG, "Frame time appears to be going backwards.  May be due to a "
                            + "previously skipped frame.  Waiting for next vsync.");
                }
                //请求下一次时钟信号
                scheduleVsyncLocked();
                return;
            }

            if (mFPSDivisor > 1) {
                long timeSinceVsync = frameTimeNanos - mLastFrameTimeNanos;
                if (timeSinceVsync < (mFrameIntervalNanos * mFPSDivisor) && timeSinceVsync > 0) {
                    scheduleVsyncLocked();
                    return;
                }
            }
            //记录当前frame信息 
            mFrameInfo.setVsync(intendedFrameTimeNanos, frameTimeNanos);
            mFrameScheduled = false;
            //记录上一次frame开始时间,修正后的   
            mLastFrameTimeNanos = frameTimeNanos;
        }

        try {
            //执行相关callBack
            Trace.traceBegin(Trace.TRACE_TAG_VIEW, "Choreographer#doFrame");
            AnimationUtils.lockAnimationClock(frameTimeNanos / TimeUtils.NANOS_PER_MS);

            mFrameInfo.markInputHandlingStart();
            doCallbacks(Choreographer.CALLBACK_INPUT, frameTimeNanos);

            ...
            doCallbacks(Choreographer.CALLBACK_INSETS_ANIMATION, frameTimeNanos);

            mFrameInfo.markPerformTraversalsStart();
            doCallbacks(Choreographer.CALLBACK_TRAVERSAL, frameTimeNanos);

            doCallbacks(Choreographer.CALLBACK_COMMIT, frameTimeNanos);
        } finally {
            AnimationUtils.unlockAnimationClock();
            Trace.traceEnd(Trace.TRACE_TAG_VIEW);
        }

        ...
        if (DEBUG_FRAMES) {
            final long endNanos = System.nanoTime();
            Log.d(TAG, "Frame " + frame + ": Finished, took "
                    + (endNanos - startNanos) * 0.000001f + " ms, latency "
                    + (startNanos - frameTimeNanos) * 0.000001f + " ms.");
        }
    }
    ...
}

doFrame的大致流程如下:

总结起来其实主要是两个操作:

1.设置当前frame的启动时间。
判断是否跳帧,若跳帧修正当前frame的启动时间到最近的VSync信号时间。如果没跳帧,当前frame启动时间直接设置为当前VSync信号时间。修正完时间后,无论当前frame是否跳帧,使得当前frame的启动时间与VSync信号还是在一个节奏上的,可能延后了一到几个周期,但是节奏点还是吻合的。
如下图所示是时间修正的一个例子,

由于第二个frame执行超时,第三个frame实际启动时间比第三个VSync信号到来时间要晚,因为这时候延时比较小,没有超过一个时钟周期,系统还是将frameTimeNanos3传给回调,回调拿到的时间和VSync信号同步。再来看看下图:

由于第二个frame执行时间超过2个时钟周期,导致第三个frame延后执行时间大于一个时钟周期,系统认为这时候影响较大,判定为跳帧了,将第三个frame的时间修正为frameTimeNanos4,比VSync真正到来的时间晚了一个时钟周期。时间修正,既保证了doFrame操作和VSync保持同步节奏,又保证实际启动时间与记录的时间点相差不会太大,便于同步及分析。

接下来继续分析doCallbacks的执行过程

public final class Choreographer {
        ...
    void doCallbacks(int callbackType, long frameTimeNanos) {
        CallbackRecord callbacks;
        synchronized (mLock) {
            // We use "now" to determine when callbacks become due because it's possible
            // for earlier processing phases in a frame to post callbacks that should run
            // in a following phase, such as an input event that causes an animation to start.
            final long now = System.nanoTime();
            callbacks = mCallbackQueues[callbackType].extractDueCallbacksLocked(
                    now / TimeUtils.NANOS_PER_MS);
            if (callbacks == null) {
                return;
            }
            mCallbacksRunning = true;

            // Update the frame time if necessary when committing the frame.
            // We only update the frame time if we are more than 2 frames late reaching
            // the commit phase.  This ensures that the frame time which is observed by the
            // callbacks will always increase from one frame to the next and never repeat.
            // We never want the next frame's starting frame time to end up being less than
            // or equal to the previous frame's commit frame time.  Keep in mind that the
            // next frame has most likely already been scheduled by now so we play it
            // safe by ensuring the commit time is always at least one frame behind.
            if (callbackType == Choreographer.CALLBACK_COMMIT) {
                final long jitterNanos = now - frameTimeNanos;
                Trace.traceCounter(Trace.TRACE_TAG_VIEW, "jitterNanos", (int) jitterNanos);
                if (jitterNanos >= 2 * mFrameIntervalNanos) {
                    final long lastFrameOffset = jitterNanos % mFrameIntervalNanos
                            + mFrameIntervalNanos;
                    if (DEBUG_JANK) {
                        Log.d(TAG, "Commit callback delayed by " + (jitterNanos * 0.000001f)
                                + " ms which is more than twice the frame interval of "
                                + (mFrameIntervalNanos * 0.000001f) + " ms!  "
                                + "Setting frame time to " + (lastFrameOffset * 0.000001f)
                                + " ms in the past.");
                        mDebugPrintNextFrameTimeDelta = true;
                    }
                    frameTimeNanos = now - lastFrameOffset;
                    mLastFrameTimeNanos = frameTimeNanos;
                }
            }
        }
        ...
        try {
            Trace.traceBegin(Trace.TRACE_TAG_VIEW, CALLBACK_TRACE_TITLES[callbackType]);
            for (CallbackRecord c = callbacks; c != null; c = c.next) {
                if (DEBUG_FRAMES) {
                    Log.d(TAG, "RunCallback: type=" + callbackType
                            + ", action=" + c.action + ", token=" + c.token
                            + ", latencyMillis=" + (SystemClock.uptimeMillis() - c.dueTime));
                }
                c.run(frameTimeNanos);
            }
        } finally {
            synchronized (mLock) {
                mCallbacksRunning = false;
                do {
                    final CallbackRecord next = callbacks.next;
                    recycleCallbackLocked(callbacks);
                    callbacks = next;
                } while (callbacks != null);
            }
            Trace.traceEnd(Trace.TRACE_TAG_VIEW);
        }
    }
    ...
    private final class CallbackQueue {
        private CallbackRecord mHead;

        public boolean hasDueCallbacksLocked(long now) {
            return mHead != null && mHead.dueTime <= now;
        }

        public CallbackRecord extractDueCallbacksLocked(long now) {
            CallbackRecord callbacks = mHead;
            if (callbacks == null || callbacks.dueTime > now) {
                return null;
            }

            CallbackRecord last = callbacks;
            CallbackRecord next = last.next;
            while (next != null) {
                if (next.dueTime > now) {
                    last.next = null;
                    break;
                }
                last = next;
                next = next.next;
            }
            mHead = next;
            return callbacks;
        }
        ...
    }
}

callback的类型有以下4种,

CALLBACK_INPUT:输入
CALLBACK_ANIMATION:动画
CALLBACK_TRAVERSAL:遍历,执行measure、layout、draw
CALLBACK_COMMIT:遍历完成的提交操作,用来修正动画启动时间

然后看上面的源码,分析一下每个callback的执行过程:

1. callbacks = mCallbackQueues[callbackType].extractDueCallbacksLocked( now / TimeUtils.NANOS_PER_MS);得到执行时间在当前时间之前的所有CallBack,保存在单链表中。每种类型的callback按执行时间先后顺序排序分别存在一个单链表里面。为了保证当前callback执行时新post进来的callback在下一个frame时才被执行,这个地方extractDueCallbacksLocked会将需要执行的callback和以后执行的callback断开变成两个链表,新post进来的callback会被放到后面一个链表中。当前frame只会执行前一个链表中的callback,保证了在执行callback时,如果callback中Post相同类型的callback,这些新加的callback将在下一个frame启动后才会被执行。

2. 如果类型是CALLBACK_COMMIT,并且当前frame渲染时间超过了两个时钟周期,则将当前提交时间修正为上一个垂直同步信号时间。为了保证下一个frame的提交时间和当前frame时间相差为一且不重复。

3. 调用c.run(frameTimeNanos),执行回调。例如ViewRootImpl中的回调TraversalRunnable。

public final class ViewRootImpl implements ViewParent,
        View.AttachInfo.Callbacks, ThreadedRenderer.DrawCallbacks {
    ...
    final class TraversalRunnable implements Runnable {
        @Override
        public void run() {
            doTraversal();
        }
    }
    ...
}

二、Choreographer执行流程

 

三、整个绘制过程总的流程

 

易学教程内所有资源均来自网络或用户发布的内容,如有违反法律规定的内容欢迎反馈
该文章没有解决你所遇到的问题?点击提问,说说你的问题,让更多的人一起探讨吧!