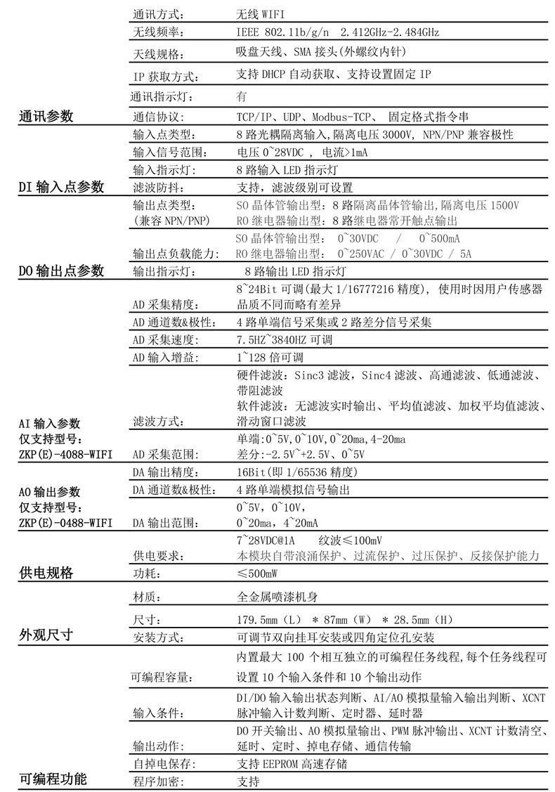
ZKP(E)-4088(SO)-WIFI(0/4-20ma): 金属外壳、无线WIFI通信、可编程、4路模拟量AI输入(0/4-20ma) + 8开关量DI输入 + 8开关量DO输出(SO晶体管)
ZKP(E)-4088(RO)-WIFI(0/4-20ma): 金属外壳、无线WIFI通信、可编程、4路模拟量AI输入(0/4-20ma) + 8开关量DI输入 + 8开关量DO输出(RO继电器)
ZKP(E)-0488(SO)-WIFI(0/4-20ma): 金属外壳、无线WIFI通信、可编程、4路模拟量AO输出(0/4-20ma) + 8开关量DI输入 + 8开关量DO输出(SO晶体管)
ZKP(E)-0488(RO)-WIFI(0/4-20ma): 金属外壳、无线WIFI通信、可编程、 4路模拟量AO输出(0/4-20ma) + 8开关量DI输入 + 8开关量DO输出(RO继电器)
ZKP(E)-4088(SO)-WIFI(0-10V): 金属外壳、无线WIFI通信、可编程、4路模拟量AI输入(0-5/10V) + 8开关量DI输入 + 8开关量DO输出(SO晶体管)、
ZKP(E)-4088(RO)-WIFI(0-10V): 金属外壳、无线WIFI通信、可编程、4路模拟量AI输入(0-5/10V) + 8开关量DI输入 + 8开关量DO输出(RO继电器)、
ZKP(E)-0488(SO)-WIFI(0-10V): 金属外壳、无线WIFI通信、可编程、4路模拟量AO输出(0-5/10V) + 8开关量DI输入 + 8开关量DO输出(SO晶体管)
ZKP(E)-0488(RO)-WIFI(0-10V): 金属外壳、网口通信、可编程、4路模拟量AO输出(0-5/10V) + 8开关量DI输入 + 8开关量DO输出(RO继电器)
2.ZKP系列产品是集以下功能:DI/DO开关量输入输出、AI/AO模拟量输入输出、PWM脉冲量输入输出、计数采集、数据通信传输、用户可编程、数据可存储等功能为一体的一款先进的智能可编程控制器。该系列控制器的最大特点是其除了具备ZKA/ZKD系列的模拟量、开关量、脉冲量、传感器等的输入输出功能,还可以支持客户对其进行逻辑编程,和传统PLC或工控机相比,ZKP系列控制器的优势是可以让客户无需学习复杂的编程指令,只需要在我们的编程软件上通过功能的拖拽组合便可以实现自己想要的控制逻辑,真正做到即学即用,可快速的开发出功能强大的前端产品,广泛应用于自动化控制和物联网终端开发。
3.型号中的“I”代表光耦隔离输入,光耦隔离广泛用于设备间信号传输时的隔离保护,且能有效滤除大部分信号干扰。
4.型号中“SO”代表隔离型晶体管型输出,晶体管优点是无限次开关寿命,其输出口不但能传输普通的IO信号,还能直接驱动的0~30V、0~500ma范围内的负载(一般的继电器,电磁阀,报警灯均可以驱动),晶体管多用于开关频次较高的场合。
5.型号中“RO”代表隔离型继电器输出,继电器的优点是可控制交流0~250VAC@5A、直流0~30VDC@5A的负载开关,继电器多用于开关频次不高或者控制大功率交、直流的场合。
6.本产品可以安装于标准DIN导轨,也可以用四角定位螺孔安装。
7.更详细的资料下载,http://www.sz-zongke.com













来源:CSDN
作者:kde_qt
链接:https://blog.csdn.net/kde_qt/article/details/104238033