Android — GLSurfaceView EGL_BAD_ALLOC

隐身守侯 提交于 2019-12-17 18:27:30

问题


My program switches between two Activities that each inflate a derived GLSurfaceView that uses VBOs. After switching back and forth between the two Activities a few times, the program crashes and throws the following exception. Each time there is a context switch the VBO buffers are deleted, onStop() is called, and a new instance of the next Activity's GLSurfaceView is inflated. I refactored the program to run on only one GLSurfaceView and Activity, and the program seems to run without incident. Only polygons and colors are used, no textures. Here's the damage:


Java.lang.RuntimeException: createContext failed: EGL_BAD_ALLOC
   at android.opengl.GLSurfaceView$EglHelper
      .throwEglException(GLSurfaceView.java:1079)
   at android.opengl.GLSurfaceView$EglHelper
      .throwEglException(GLSurfaceView.java:1071)
   at android.opengl.GLSurfaceView$EglHelper
      .start(GLSurfaceView.java:927)
   at android.opengl.GLSurfaceView$GLThread
      .guardedRun(GLSurfaceView.java:1248)
   at android.opengl.GLSurfaceView$GLThread
      .run(GLSurfaceView.java:1118)

From doing some internet research, this is a recognized bug. So how do I do damage control? +200 for a nudge in the right direction.

EDIT: I SOLVED THE PROBLEM (I FORGOT TO CALL ONPAUSE() / ONRESTART() ON THE VIEWS). FIRST PERSON TO PUT AN ANSWER ABOUT ANYTHING WHATSOEVER GETS +200.


回答1:


Annoyingly I can't post a comment yet, but I think you mean onResume, not onRestart. Your Activity can be paused without being stopped, which would cause onPause, but not onRestart.

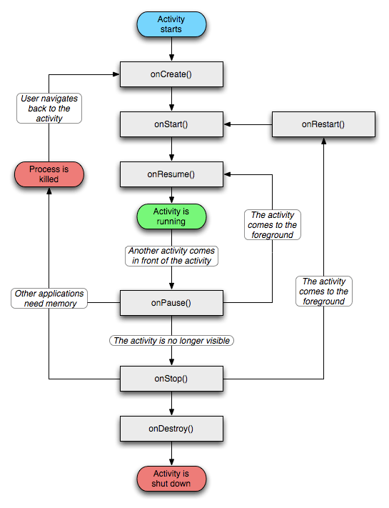
This image (from the Activity docs) shows this activity life cycle very nicely:

In short, remember to pass onPause and onResume to both your super and to the GLSurfaceView.

From http://android-developers.blogspot.com/2009/04/introducing-glsurfaceview.html:

public class ClearActivity extends Activity {
    ... snip ...

    @Override
    protected void onPause() {
        super.onPause();
        mGLView.onPause();
    }

    @Override
    protected void onResume() {
        super.onResume();
        mGLView.onResume();
    }

    private GLSurfaceView mGLView;
}


来源:https://stackoverflow.com/questions/6039107/android-glsurfaceview-egl-bad-alloc

易学教程内所有资源均来自网络或用户发布的内容,如有违反法律规定的内容欢迎反馈
该文章没有解决你所遇到的问题?点击提问,说说你的问题,让更多的人一起探讨吧!