
pythonic是开发者们在写python代码过程中总结的编程习惯,崇尚优雅、明确、简单。就好比中文笔画,有先后顺序,最符合文字书写的习惯。
因为是习惯,不是江湖规则,所以你大可不必遵守pythonic,但如果你想成为python高手,最好是养成这个习惯。
对比其他语言我们能直观看出pythonic风格的特点,比如写一个简单循环。
在Java里这样的:
for index in (index; index < items.length ; index++)
{
item = items[index];
... now do something
}
尝试用python来写循环,则非常简洁易懂:
for item in items:
item.perform_action()
想要更加pythonic,用生成器表达式来写循环:
(item.some_attribute for item in items)
这样的写法其实已经接近自然语言,一眼能看出代码意思。
如果你在Python IDE中输入import python,则会看到下面一首诗:
美胜于丑,简胜于繁,这就是Python哲学。
有一本书《effctive python》里面讲到蛮多pythonic的写法,下面列出一些常见的代码。
「1、用列表推导式来取代map、filter」
map、filter需要编写额外的lambda函数,用起来比较复杂,而且效率也不高。
列表推导式则非常简洁,通过循环创建列表。
# 任务:找到列表中可以被2整除的数,并作二次方运算。
# 非pythonic方法
a = [1,2,3,4,5,6,7,8,9,10]
result = map(lambda x: x**2 ,filter(lambda x: x%2==0,a))
# pythonic方法
a = [1,2,3,4,5,6,7,8,9,10]
result = [x**2 for x in a if x%2==0]
「2、用生成器表达式来代替数据量较大的列表推导」
列表推导式虽然简洁,但是不适合大数据量的生成,因为可能会把内存占满。这时就要用到生成器表达式,它返回生成器,基本不占用内存。
# 任务:对十亿条数据进行求平方根操作
# 非pythonic方法
a = [1,2,3,4,5,6,7,8,9,10] # 假装这里有十亿个数字
result = [x**0.5 for x in a]
# pythonic方法
a = [1,2,3,4,5,6,7,8,9,10]# 假装这里有十亿个数字
result = (x**0.5 for x in a)
「3、尽量使用enumerate」
enumerate可以把迭代器包装成生成器,每次遍历时,会同时列出数据和数据下标。
# 任务:打印列表中每个元素的索引
# 非pythonic方法
a = ['apple','banana','orange']
for i in range(len(a)):
print(a[i],':',i)
# pythonic方法
a = ['apple','banana','orange']
for i,j in enumerate(a):
print(i,':',j)
「4、使用with方法处理文件」
with语句提供一个有效的机制,让代码更简练,同时在异常产生时,清理工作更简单。
# 任务:读取一个txt文件
# 非pythonic方法
f = open("some_file.txt")
try:
data = f.read()
# 其他文件操作..
finally:
f.close()
# pythonic方法
with open("some_file.txt") as f:
data = f.read()
# 其他文件操作...
「5、使用map函数」
zip() 函数用于将可迭代的对象作为参数,将对象中对应的元素打包成一个个元组,然后返回由这些元组组成的可迭代对象。
# 任务:对比两个列表相同索引位置元素的大小,输出较大值
# 非pythonic方法
a = [1,5,7]
b = [2,4,6]
for i in range(len(a)):
if a[i] > b[i]:
print(a[i])
else:
print(b[i])
# pythonic方法
a = [1,5,7]
b = [2,4,6]
for i,j in zip(a,b):
if i > j:
print(i)
else:
print(j)
「6、每行只写一段语句」
# 非pythonic方法
print ('one'); print ('two')
if x == 1: print ('one')
# pythonic方法
print ('one');
print ('two')
if x == 1:
print ('one')
「7、缩进」
续行应该与其包裹元素对齐,要么使用圆括号、方括号和花括号内的隐式行连接来垂直对齐,要么使用挂行缩进对齐3。
当使用挂行缩进时,应该考虑到第一行不应该有参数,以及使用缩进以区分自己是续行。
# 非pythonic方法
# 没有使用垂直对齐时,禁止把参数放在第一行
foo = long_function_name(var_one, var_two,
var_three, var_four)
# 当缩进没有与其他行区分时,要增加缩进
def long_function_name(
var_one, var_two, var_three,
var_four):
print(var_one)
# pythonic方法
# 与左括号对齐
foo = long_function_name(var_one, var_two,
var_three, var_four)
# 用更多的缩进来与其他行区分
def long_function_name(
var_one, var_two, var_three,
var_four):
print(var_one)
# 挂行缩进应该再换一行
foo = long_function_name(
var_one, var_two,
var_three, var_four)
「8、 import 导入要分行」
# 非pythonic方法
import sys, os
# pythonic方法
import os
import sys
from subprocess import Popen, PIPE
「9、交换两个变量的值」
# 非pythonic方法
a = 'hello'
b = 'world'
temp = a
a = b
b = temp
print(a, b)
# pythonic方法
a = 'hello'
b = 'world'
a, b = b, a
print(a, b)
「10、使用join方法拼接字符串」
# 非pythonic方法
a = ['w','o','r','l','d']
b = ''
for i in a:
b+=i
print(b)
# pythonic方法
a = ['w','o','r','l','d']
b = ''.join(a)
print(b)
「11、判断一个值是否为True、空列表、None」
# 非pythonic方法
if x == True:
pass
if len(y) == 0:
pass
if z == None:
pass
# pythonic方法
if x:
pass
if not y:
pass
if z is None:
pass
「12、pythonic风格函数」
-
命名合理 -
具有单一功能 -
包含文档注释 -
返回一个值 -
函数和类应该用两个空行隔开 -
尽量使用内置函数
「补充」
最后说下PEP8规范,PEP8是Python的编码规范,其目的在于提高代码的可读性。
写python代码时,在保证准确的前提下,要尽可能遵守PEP8。
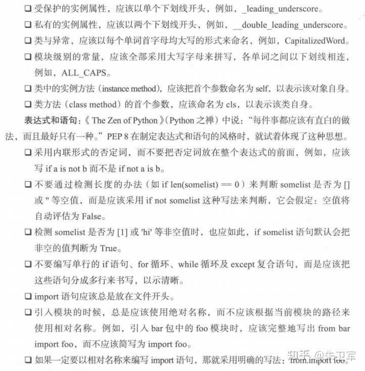
PEP8含义:
常见规则:


加入知识星球【我们谈论数据科学】
300+小伙伴一起学习!
· 推荐阅读 ·

本文分享自微信公众号 - Python大数据分析(pydatas)。
如有侵权,请联系 support@oschina.cn 删除。
本文参与“OSC源创计划”,欢迎正在阅读的你也加入,一起分享。
来源:oschina
链接:https://my.oschina.net/u/4604431/blog/4957687
