逻辑回归的介绍和应用
逻辑回归的介绍
逻辑回归(Logistic regression,简称LR)虽然其中带有"回归"两个字,但逻辑回归其实是一个分类模型,并且广泛应用于各个领域之中。虽然现在深度学习相对于这些传统方法更为火热,但实则这些传统方法由于其独特的优势依然广泛应用于各个领域中。而对于逻辑回归而且,最为突出的两点就是其模型简单和模型的可解释性强。
逻辑回归模型的优劣势:
- 优点:实现简单,易于理解和实现;计算代价不高,速度很快,存储资源低;
- 缺点:容易欠拟合,分类精度可能不高
逻辑回归的应用
逻辑回归模型广泛用于各个领域,包括机器学习,大多数医学领域和社会科学。
例如,最初由Boyd 等人开发的创伤和损伤严重度评分(TRISS)被广泛用于预测受伤患者的死亡率,使用逻辑回归 基于观察到的患者特征(年龄,性别,体重指数,各种血液检查的结果等)分析预测发生特定疾病(例如糖尿病,冠心病)的风险。
逻辑回归模型也用于预测在给定的过程中,系统或产品的故障的可能性。还用于市场营销应用程序,例如预测客户购买产品或中止订购的倾向等。在经济学中它可以用来预测一个人选择进入劳动力市场的可能性,而商业应用则可以用来预测房主拖欠抵押贷款的可能性。条件随机字段是逻辑回归到顺序数据的扩展,用于自然语言处理。逻辑回归模型现在同样是很多分类算法的基础组件,比如 分类任务中基于GBDT算法+LR逻辑回归实现的信用卡交易反欺诈,CTR(点击通过率)预估等,其好处在于输出值自然地落在0到1之间,并且有概率意义,模型清晰,有对应的概率学理论基础。它拟合出来的参数就代表了每一个特征(feature)对结果的影响,也是一个理解数据的好工具。但同时由于其本质上是一个线性的分类器,所以不能应对较为复杂的数据情况。
很多时候我们也会拿逻辑回归模型去做一些任务尝试的基线(基础水平)
算法实践
库函数导入
## 基础函数库
import numpy as np
## 导入画图库
import matplotlib.pyplot as plt
import seaborn as sns
## 导入逻辑回归模型函数
from sklearn.linear_model import LogisticRegression
模型训练
## 构造数据集
x_fearures = np.array([[-1, -2], [-2, -1], [-3, -2], [1, 3], [2, 1], [3, 2]])
y_label = np.array([0, 0, 0, 1, 1, 1])
## 调用逻辑回归模型
lr_clf = LogisticRegression()
## 用逻辑回归模型拟合构造的数据集
lr_clf = lr_clf.fit(x_fearures, y_label) #其拟合方程为 y=w0+w1*x1+w2*x2
模型参数查看
## 查看其对应模型的w
print('the weight of Logistic Regression:',lr_clf.coef_)
## 查看其对应模型的w0
print('the intercept(w0) of Logistic Regression:',lr_clf.intercept_)
输出结果:
数据和模型可视化
## 可视化构造的数据样本点
plt.figure()
plt.scatter(x_fearures[:,0],x_fearures[:,1], c=y_label, s=50, cmap='viridis')
plt.title('Dataset')
plt.show()
输出结果:
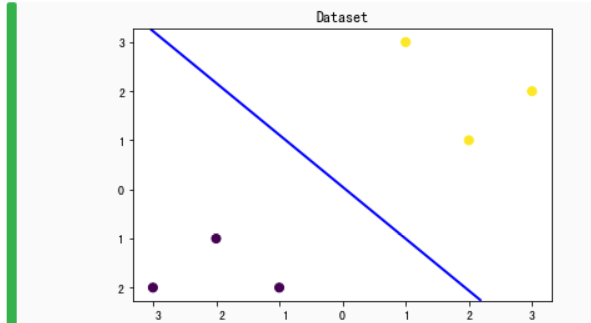
# 可视化决策边界
plt.figure()
plt.scatter(x_fearures[:,0],x_fearures[:,1], c=y_label, s=50, cmap='viridis')
plt.title('Dataset')
nx, ny = 200, 100
x_min, x_max = plt.xlim()
y_min, y_max = plt.ylim()
x_grid, y_grid = np.meshgrid(np.linspace(x_min, x_max, nx),np.linspace(y_min, y_max, ny))
z_proba = lr_clf.predict_proba(np.c_[x_grid.ravel(), y_grid.ravel()])
z_proba = z_proba[:, 1].reshape(x_grid.shape)
plt.contour(x_grid, y_grid, z_proba, [0.5], linewidths=2., colors='blue')
plt.show()
输出结果:
### 可视化预测新样本
plt.figure()
## new point 1
x_fearures_new1 = np.array([[0, -1]])
plt.scatter(x_fearures_new1[:,0],x_fearures_new1[:,1], s=50, cmap='viridis')
plt.annotate(s='New point 1',xy=(0,-1),xytext=
(-2,0),color='blue',arrowprops=dict(arrowstyle='-|>',connectionstyle='arc3',color='red'))
## new point 2
x_fearures_new2 = np.array([[1, 2]])
plt.scatter(x_fearures_new2[:,0],x_fearures_new2[:,1], s=50, cmap='viridis')
plt.annotate(s='New point 2',xy=(1,2),xytext=
(-1.5,2.5),color='red',arrowprops=dict(arrowstyle='-
|>',connectionstyle='arc3',color='red'))
## 训练样本
plt.scatter(x_fearures[:,0],x_fearures[:,1], c=y_label, s=50, cmap='viridis')
plt.title('Dataset')
# 可视化决策边界
plt.contour(x_grid, y_grid, z_proba, [0.5], linewidths=2., colors='blue')
plt.show()
输出结果:
模型预测
## 在训练集和测试集上分布利用训练好的模型进行预测
y_label_new1_predict = lr_clf.predict(x_fearures_new1)
y_label_new2_predict = lr_clf.predict(x_fearures_new2)
print('The New point 1 predict class:\n',y_label_new1_predict)
print('The New point 2 predict class:\n',y_label_new2_predict)
## 由于逻辑回归模型是概率预测模型(前文介绍的 p = p(y=1|x,\theta)),所有我们可以利用
predict_proba 函数预测其概率
y_label_new1_predict_proba = lr_clf.predict_proba(x_fearures_new1)
y_label_new2_predict_proba = lr_clf.predict_proba(x_fearures_new2)
print('The New point 1 predict Probability of each class:\n',y_label_new1_predict_proba)
print('The New point 2 predict Probability of each class:\n',y_label_new2_predict_proba)
输出结果:
可以发现训练好的回归模型将X_new1预测为了类别0(判别面左下侧),X_new2预测为了类别1(判别面右上侧)。
其训练得到的逻辑回归模型的概率为0.5的判别面为上图中蓝色的线。
来源:oschina
链接:https://my.oschina.net/u/4343937/blog/4503318