本文是笔者学完树状数组后对树状数组进行的一个学习总结,如有纰漏或者错误之处,还望读者不吝指教,不胜感激!
一、树状数组的概念:
所谓树状数组(Binary Indexed Tree),从字面意思来讲,就是用数组来模拟树形结构。也就是说它可以将线性结构转化为树形结构,从而实现跳跃式的扫描。所以它一般应用于解决动态前缀和问题。
二、树状数组一般可以解决的问题:
树状数组可以解决大部分基于区间上的更新和求和问题。但功能有限,遇到一般的复杂问题是不能解决的。
三、和线段树的区别:
所有可以用树状数组解决的问题都可以用线段树解决。但树状数组的代码复杂度明显优于线段树。所以可以使用树状数组解决的问题都可以尽量考虑用树状数组解决。(当然,神牛请随意)
四、时间复杂度和空间复杂度:
树状数组修改和查询的时间复杂度都是O(logN),空间复杂度为O(N)
下面我将从树状数组的创建到树状数组可以实现的各个功能开始逐一讲解。
1、树状数组的创建:
讲解二叉树的结构之前,我先引入二叉树的结构,如图下图所示:
这样每一个父亲节点都存的是两个子节点的值,那就可以解决一般的基于区间的查询和修改问题,但这样的树形结构是线段树,不是树状数组。所以树状数组是一个什么样的树形结构呢?
首先,我们把二叉树的结构变形一下:
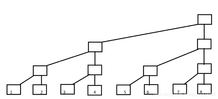
之后,在删掉部分结点,如下图所示:
黑色数组表示原来的数组A[i],红色代表树状数组C[i],看上图,则有:
C[1] = A[1];
C[2] = A[1] + A[2];
C[3] = A[3];
C[4] = A[1] + A[2] + A[3] + A[4];
C[5] = A[5];
C[6] = A[5] + A[6];
C[7] = A[7];
C[8] = A[1] + A[2] + A[3] + A[4] + A[5] + A[6] + A[7] + A[8];
从这我们就可以看出一些规律来:
C[i]=A[i-+1]+A[i-+2]+…A[i]; (k为i的二进制中末尾0的数量)
例如i=8时,k=3;
这样,树状数组就算建立成功啦!
那我们如何才能将取出来呢?
这里引入lowbit(x)函数如下:
int lowbit(int x) {
return x & (-x);
}
这个函数就可以将x的最后一位“1”即取出来。为什么呢?
比如x = 12,将其转化为二进制表示为01100(第一位是符号位)
则-12的二进制表示为10100(第一位也是符号位)
则x&(-x) = 00100。
由此可见,lowbit(x)函数确实可以将x的最后一位“1”取出来!
2、单点修改,区间查询:
由上图的树状数组结构图我们知道,C[]数组是跳跃性的存储某些结点的和。比如我在A[1]的位置加上1,那么C[1],C[2],C[4] …都要+1,所以用代码实现如下:
void update(int x,LL y) {
for(int i = x ; i <= n ; i += lowbit(i)) {
C[i] += y;
}
}
至于区间求和,而且参考上述的树状数组结构图,
比如 = C[7] + C[6] + C[4];就是相当于每次加上二进制减去最后一的位置的值。代码实现如下:
LL query(int x) {
LL ans = 0;
for(int i = x ; i > 0 ; i -= lowbit(i)) {
ans += C[i];
}
return ans;
}
3、区间修改,单点求和:
树状数组可以直接解决单点修改以及区间求和问题,但如何实现区间修改和区间求和呢?首先我们引入差分数组:
a[1] = A[1] - A[0];
a[2] = A[2] - A[1];
a[3] = A[3] - A[2];
…
a[n] = A[n] - A[n-1];
(A[]数组下标从1开始,A[0] = 0)
这样我们用树状数组维护A[i] - A[i-1]就好,这样a[i]得前n项和就是
A[n] - A[0] = A[n]。
区间修改呢?比如我要[1,3] + 3,
那我需要做的就是a[1] += 3 ,a[4] -= 3,为什么呢?
更新之后:
a[1] = A[1] - A[0] + 3;
a[2] = A[2] - A[1];
a[3] = A[3] - A[2];
a[4] = A[4] - A[3] - 3.
这样,根据前面得区间求和得叙述,我们知道,差分数组前n项和就是第n项得值,此时
a[1] = A[1] + 3;
a[2] = A[2] + 3;
a[3] = A[3] + 3;
a[4] = A[4].
这样不就实现了[1,3] + 3的功能了嘛!!!
是不是很神奇?
具体代码可以参考树状数组区间修改,单点求和例题
AC代码如下:
#include <cstdio>
#include <cstring>
#include <iostream>
#include <algorithm>
using namespace std;
#define LL long long
const int maxn =5e5 + 7;
LL C[maxn];
int n,m;
int lowbit(int x) {
return x & (-x);
}
void update(int x,LL y) {
for(int i = x ; i <= n ; i += lowbit(i)) {
C[i] += y;
}
}
LL query(int x) {
LL ans = 0;
for(LL i = x ; i > 0 ; i -= lowbit(i)) {
ans += C[i];
}
return ans;
}
int main() {
while(~scanf("%d%d",&n,&m)) {
memset(C,0,sizeof(C));
LL temp = 0;
for(LL i = 1 ; i <= n ; i++) {
LL x;
scanf("%lld",&x);
update(i,x-temp);
temp = x;
}
while(m--) {
int opt;
scanf("%d",&opt);
if(opt == 1) {
int x,y;
LL k;
scanf("%d%d%lld",&x,&y,&k);
update(x,k);
update(y+1,-k);
} else {
int x;
scanf("%d",&x);
printf("%lld\n",query(x));
}
}
}
return 0;
}
4、区间修改,区间求和:
与上一个区间修改,单点查询类型,区间修改,区间查询还是基于差分。
首先考虑a[i] = A[i] - A[i-1];
那么A[i] = a[j],则
A[i] = = a[1] + a[1] + a[2] + a[1] + a[2] + a[3] + …
=n*a[1] + (n-1)*a[2] + (n-2)*a[3] + …
=(n-i+1)a[i] = (n+1)*a[i] - i*a[i];
所以呢,我们只需要维护两个树状数组a[i] 和i*a[i]就可以实现树状数组区间修改,区间求和功能。
具体代码可看这道例题。
AC代码如下:
#include <cstdio>
#include <cstring>
#include <iostream>
#include <algorithm>
using namespace std;
#define LL long long
const int maxn =1e5 + 7;
LL a[maxn];
LL c1[maxn],c2[maxn];
int n,q;
int lowbit(int x) {
return x&(-x);
}
void update(int x,LL val) {
for(int i = x ; i <= n ; i += lowbit(i)) {
c1[i] += val , c2[i] += 1LL * x * val;
}
}
LL query(int x) {
LL ans = 0;
for(int i = x ; i > 0 ; i -= lowbit(i)) {
ans += 1LL * (x+1) * c1[i] - c2[i];
}
return ans;
}
int main() {
while(~scanf("%d%d",&n,&q)) {
LL last = 0;
for(int i = 1 ; i <= n ; i++) {
LL x;
scanf("%lld",&x);
update(i , x-last);
last = x;
}
getchar();
while(q--) {
char opt;
scanf("%c",&opt);
if(opt == 'Q') {
int x,y;
scanf("%d%d",&x,&y);
getchar();
printf("%lld\n",query(y) - query(x-1));
} else {
int x,y,z;
scanf("%d%d%d",&x,&y,&z);
getchar();
update(x,z) , update(y+1,-z);
}
}
}
return 0;
}
5、二维树状数组:
以上我讲解的所有的内容都属于一维树状数组,至于二维树状数组,它维护的是一个矩阵。他的更新和修改操作可以直接又一维树状数组直接递推过去。
二维树状数组单点修改代码如下:
void update(int x,int y,int val) {
for(int i = x ; i <= n ; i += lowbit(i)) {
for(int j = y ; j <= m ; j += lowbit(j)) {
c[i][j] += val;
}
}
}
区间查询代码如下:
LL query(int x,int y) {
LL ans = 0;
for(int i = x ; i > 0 ; i -= lowbit(i)) {
for(int j = y ; j > 0 ; j -= lowbit(j)) {
ans += c[i][j];
}
}
return ans;
}
来源:CSDN
作者:山水人家٩( 'ω' )و
链接:https://blog.csdn.net/qq_43423395/article/details/104002609