神经网络-全连接层(1)

Deadly 提交于 2021-02-19 11:43:29

接下来聊一聊现在大热的神经网络。最近这几年深度学习发展十分迅速,感觉已经占据了整个机器学习的“半壁江山”。各大会议也是被深度学习占据,引领了一波潮流。深度学习中目前最火热的两大类是卷积神经网络(CNN)和递归神经网络(RNN),就从这两个模型开始聊起。

当然,这两个模型所涉及到概念内容实在太多,要写的东西也比较多,所以为了能把事情讲得更清楚,这里从一些基本概念聊起,大神们不要觉得无聊啊……

今天扯的是全连接层,也是神经网络中的重要组成部分。关于神经网络是怎么发明出来的这里就不说了。全连接层一般由两个部分组成,为了后面的公式能够更加清楚的表述,以下的变量名中上标表示所在的层,下标表示一个向量或矩阵内的行列号:

  • 线性部分:主要做线性转换,输入用X表示,输出用Z表示

  • 非线性部分:那当然是做非线性变换了,输入用线性部分的输出Z表示,输出用X表示。

线性部分

线性部分做了什么事情呢?简单来说就是对输入数据做不同角度的分析,得出该角度下对整体输入数据的判断。

这么说有点抽象,举一个实际点的例子,就拿CNN的入门case——MNIST举例。MNIST的例子在此不多说了,它是一个手写数字的识别项目,输入是一张28*28的二值图,输出是0-9这是个数字,这里假设我们采用完全全连接的模型,那么我们的输入就是28*28=784个像素点。数据显示到屏幕上大概是这个样子:

对于我们来说,这个像素点都太过于抽象了,我们无法判断这些像素点的取值和最终识别的关系:

他们是正相关还是负相关?

很显然,像素点之间是存在相关关系的,这个关系具体是什么我们后面再说,但存在关系这件事是板上钉钉的。所以只给每一个像素点一个权重是解决不了问题的,我们需要多组权重。

我们可以:

1)在第一组权重中给第一个像素一个正数,第二个也是正数,

2)在第二组权重中给第一个像素负数,而第二个还是正数……

这样,我们相当于从多个角度对输入数据进行分析汇总,得到了多个输出结果,也就是对数据的多种评价。

非线性部分

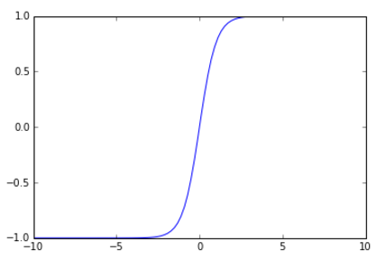
非线性部分有一些“套路”函数,这里只说下其中的一个经典函数——sigmoid。它的函数形式如下所示:

这个函数的输入正是我们上一步线性部分的输出z,此时z取值范围在,经过了这个函数就变成了。

那非线性部分为什么要做这个函数转换呢?以我的粗浅理解,其中的一个作用就是作数据的归一化。不管前面的线性部分做了怎样的工作,到了非线性这里,所有的数值将被限制在一个范围内,这样后面的网络层如果要基于前面层的数据继续计算,这个数值就相对可控了。不然如果每一层的数值大小都不一样,有的范围在(0,1),有的在(0,10000),做优化的时候优化步长的设定就会有麻烦。

另外一个作用,就是打破之前的线性映射关系。如果全连接层没有非线性部分,只有线性部分,我们在模型中叠加多层神经网络是没有意义的,我们假设有一个2层全连接神经网络,其中没有非线性层,那么对于第一层有:

这个长得很复杂的函数的范围是(-1,1)。可以看出,它的函数范围和前面的sigmoid不同,它是有正有负的,而sigmoid是全为正的。

神经网络的模样

实际上对于只有一层且只有一个输出的神经网络,如果它的非线性部分还使用sigmoid函数,那么它的形式和逻辑斯特回归(logistic regression)是一样的。所以可以想象神经网络模型从概念上来看比逻辑斯特回归要复杂。那么它的复杂的样子是什么样呢?下面给出一段全连接层的代码,开始做实验:

class FC:
   def __init__(self, in_num, out_num, lr = 0.01):
       self._in_num = in_num
       self._out_num = out_num
       self.w = np.random.randn(out_num, in_num) * 10
       self.b = np.zeros(out_num)
   def _sigmoid(self, in_data):
       return 1 / (1 + np.exp(-in_data))
   def forward(self, in_data):
       return self._sigmoid(np.dot(self.w, in_data) + self.b)

从代码上看东西并不多嘛,注意到我们会对参数中的w进行随机初始化,有时我们会让老天随机一个神经网络给我们,我们也可以看看随机大帝的旨意。

为了方便可视化,这里只做输入为2,输出为1的数据。好了,先来看1号选手:

x = np.linspace(-10,10,100)
y = np.linspace(-10,10,100)
X, Y = np.meshgrid(x,y)
X_f = X.flatten()
Y_f = Y.flatten()
data = zip(X_f, Y_f)


fc = FC(2, 1)
Z1 = np.array([fc.forward(d) for d in data])
Z1 = Z1.reshape((100,100))
draw3D(X, Y, Z1)

定睛一看这其实就是一个标准的Logistic Regression。他的图像如下所示:

经过多次随机测试,基本上它都是这个形状,只不过随着权重随机的数值变化,这个“台阶”对旋转到不同的方向,但归根结底还是一个台阶。

这也说明1层神经网络是没有出路的,它本质上还是个线性分类器的实力,那么小伙伴还给它加一层吧:

fc = FC(2, 3)
fc.w = np.array([[0.4, 0.6],[0.3,0.7],[0.2,0.8]])
fc.b = np.array([0.5,0.5,0.5])

fc2 = FC(3, 1)
fc2.w = np.array([0.3, 0.2, 0.1])
fc2.b = np.array([0.5])

Z1 = np.array([fc.forward(d) for d in data])
Z2 = np.array([fc2.forward(d) for d in Z1])
Z2 = Z2.reshape((100,100))

draw3D(X, Y, Z2)

这次我们暂时不用随机权重,而是自己设置了几个数值,可以看出,参数设置得很用心。两层全都是正数……,那么图像呢?

看上去比之前的台阶“柔软”了一些,但归根结底还是很像一个台阶……好吧,那我们加点负权重,让我们从两个方面分析输入数据:

fc = FC(2, 3)
fc.w = np.array([[-0.4, 1.6],[-0.3,0.7],[0.2,-0.8]])
fc.b = np.array([-0.5,0.5,0.5])

fc2 = FC(3, 1)
fc2.w = np.array([-3, 2, -1])
fc2.b = np.array([0.5])

Z1 = np.array([fc.forward(d) for d in data])
Z2 = np.array([fc2.forward(d) for d in Z1])
Z2 = Z2.reshape((100,100))

draw3D(X, Y, Z2)

赶紧上图:

加了负权重后,看上去终于不那么像台阶了,这时候2层神经网络的非线性能力开始显现出来了。下面把权重交给随机大帝:

fc = FC(2, 100)
fc2 = FC(100, 1)

Z1 = np.array([fc.forward(d) for d in data])
Z2 = np.array([fc2.forward(d) for d in Z1])
Z2 = Z2.reshape((100,100))
draw3D(X, Y, Z2,(75,80))

上图:

这时候的非线性已经非常明显了,我们不妨继续加几层看看DNN的厉害:

fc = FC(2, 10)
fc2 = FC(10, 20)
fc3 = FC(20, 40)
fc4 = FC(40, 80)
fc5 = FC(80, 1)

Z1 = np.array([fc.forward(d) for d in data])
Z2 = np.array([fc2.forward(d) for d in Z1])
Z3 = np.array([fc3.forward(d) for d in Z2])
Z4 = np.array([fc4.forward(d) for d in Z3])
Z5 = np.array([fc5.forward(d) for d in Z4])
Z5 = Z5.reshape((100,100))
draw3D(X, Y, Z5,(75,80))

这个图看上去又复杂了许多……

 

从上面的实验中可以看出,层数越高,非线性的“能力”确实越强,脑洞开得也越大。

知道了他的厉害,下回我们将详细聊下它的求解方法——反向传播(Back Propagation)。

文章代码可以在hsmyy/zhihuzhuanlan (http://link.zhihu.com/?target=https%3A//github.com/hsmyy/zhihuzhuanlan/blob/master/FCLayer.ipynb)找到

标签
易学教程内所有资源均来自网络或用户发布的内容,如有违反法律规定的内容欢迎反馈
该文章没有解决你所遇到的问题?点击提问,说说你的问题,让更多的人一起探讨吧!