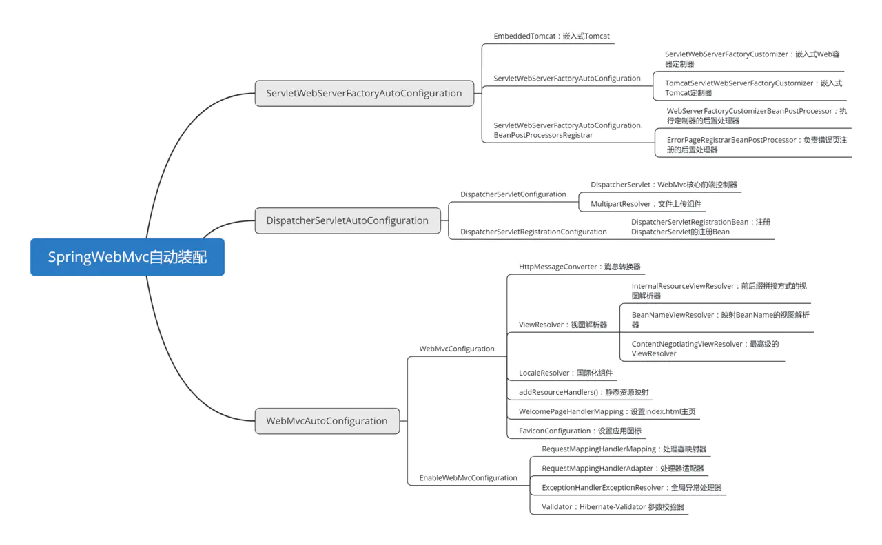
SpringBoot注册MVC


初始化内置tomcat
除了在properties中配置以外,还可以通过实现WebServerFactoryCustomizer来定制化SpringBoot的启动参数:
@Component
public class MvcConfig implements WebServerFactoryCustomizer<TomcatServletWebServerFactory> , Ordered {
@Override
public void customize(TomcatServletWebServerFactory factory) {
factory.setPort(8080);
}
@Override
public int getOrder() {
return 0;
}
}
所有的Customizer会被SpringBoot扫描到,并且应用到WebServerFactory中:
public class WebServerFactoryCustomizerBeanPostProcessor implements BeanPostProcessor, BeanFactoryAware{
@Override
public void setBeanFactory(BeanFactory beanFactory) {
Assert.isInstanceOf(ListableBeanFactory.class, beanFactory,
"WebServerCustomizerBeanPostProcessor can only be used with a ListableBeanFactory");
this.beanFactory = (ListableBeanFactory) beanFactory;
}
private void postProcessBeforeInitialization(WebServerFactory webServerFactory) {
LambdaSafe.callbacks(WebServerFactoryCustomizer.class, getCustomizers(), webServerFactory)
.withLogger(WebServerFactoryCustomizerBeanPostProcessor.class)
.invoke((customizer) -> customizer.customize(webServerFactory));
}
private Collection<WebServerFactoryCustomizer<?>> getCustomizers() {
if (this.customizers == null) {
// Look up does not include the parent context
this.customizers = new ArrayList<>(getWebServerFactoryCustomizerBeans());
this.customizers.sort(AnnotationAwareOrderComparator.INSTANCE);
this.customizers = Collections.unmodifiableList(this.customizers);
}
return this.customizers;
}
private Collection<WebServerFactoryCustomizer<?>> getWebServerFactoryCustomizerBeans() {
return (Collection) this.beanFactory.getBeansOfType(WebServerFactoryCustomizer.class, false, false).values();
}
}
注册servlet组件
@ConditionalOnClass(DispatcherServlet.class)
public class DispatcherServletAutoConfiguration {
@Configuration
protected static class DispatcherServletConfiguration {
@Bean(name = DEFAULT_DISPATCHER_SERVLET_BEAN_NAME)
public DispatcherServlet dispatcherServlet(WebMvcProperties webMvcProperties) {
DispatcherServlet dispatcherServlet = new DispatcherServlet();
dispatcherServlet.setDispatchOptionsRequest(webMvcProperties.isDispatchOptionsRequest());
dispatcherServlet.setDispatchTraceRequest(webMvcProperties.isDispatchTraceRequest());
dispatcherServlet.setThrowExceptionIfNoHandlerFound(webMvcProperties.isThrowExceptionIfNoHandlerFound());
dispatcherServlet.setPublishEvents(webMvcProperties.isPublishRequestHandledEvents());
dispatcherServlet.setEnableLoggingRequestDetails(webMvcProperties.isLogRequestDetails());
return dispatcherServlet;
}
@Configuration
@Import(DispatcherServletConfiguration.class)
protected static class DispatcherServletRegistrationConfiguration {
@Bean(name = DEFAULT_DISPATCHER_SERVLET_REGISTRATION_BEAN_NAME)
@ConditionalOnBean(value = DispatcherServlet.class, name = DEFAULT_DISPATCHER_SERVLET_BEAN_NAME)
public DispatcherServletRegistrationBean dispatcherServletRegistration(DispatcherServlet dispatcherServlet,
WebMvcProperties webMvcProperties, ObjectProvider<MultipartConfigElement> multipartConfig) {
DispatcherServletRegistrationBean registration = new DispatcherServletRegistrationBean(dispatcherServlet,
webMvcProperties.getServlet().getPath());
registration.setName(DEFAULT_DISPATCHER_SERVLET_BEAN_NAME);
registration.setLoadOnStartup(webMvcProperties.getServlet().getLoadOnStartup());
multipartConfig.ifAvailable(registration::setMultipartConfig);
return registration;
}
}
}
来源:oschina
链接:https://my.oschina.net/u/2286010/blog/4314960