Simple Factory Pattern
简单工厂模式(Simple Factory Pattern):定义一个工厂类,它可以根据参数的不同返回不同类的实例,被创建的实例通常都具有共同的父类。因为在简单工厂模式中用于创建实例的方法是静态(static)方法,因此简单工厂模式又被称为静态工厂方法(Static Factory Method)模式,它属于类创建型模式。
示例
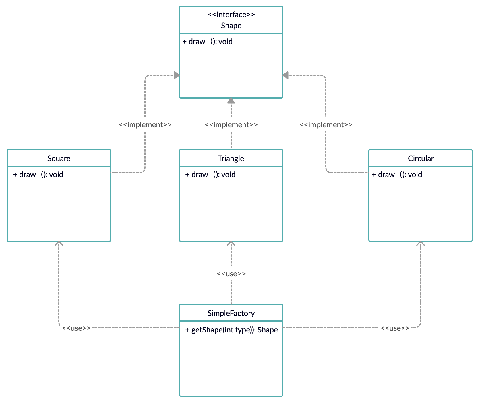
一个绘图场景,需要绘制圆形(Circular)、方形(Square)、三角形(Triangle),利用简单工厂模式我们的设计如下:

- 抽象出的接口
Shape,提供一个draw的绘制方法- 创建
Circular、Square、Triangle产品对象- 创建
SimpleFactory简单工厂类,提供getShape方法、通过传入参数决定要生产的产品对象
代码
public interface Shape {
void draw();
}
public class Circular implements Shape{
public void draw(){
System.out.println("圆形");
}
}
public class Square implements Shape{
public void draw(){
System.out.println("方形");
}
}
public class Triangle implements Shape{
public void draw(){
System.out.println("三角形");
}
}
public class SimpleFactory {
public static Shape getShape(int type) throws Exception {
if(type == 1){
return new Circular();
}
if(type == 2){
return new Square();
}
if(type == 3){
return new Triangle();
}
throw new Exception("不支持的类型!");
}
public static void main(String[] args) throws Exception {
Shape shape = SimpleFactory.getShape(3);
shape.draw();
}
}
总结
主要优点:
- 客户端不直接创建产品,而是根据产品的标识来进行判断获取,符合最少知识原则
- 通过简单工厂类获取对象,对责任进行了分割,客户端不负责创建对象,只使用对象
主要缺点:
- 复杂度会增加,每加一个产品就会多一个判断
- 扩展困难,新加产品会修改工厂逻辑
来源:oschina
链接:https://my.oschina.net/vapourdown/blog/3215799