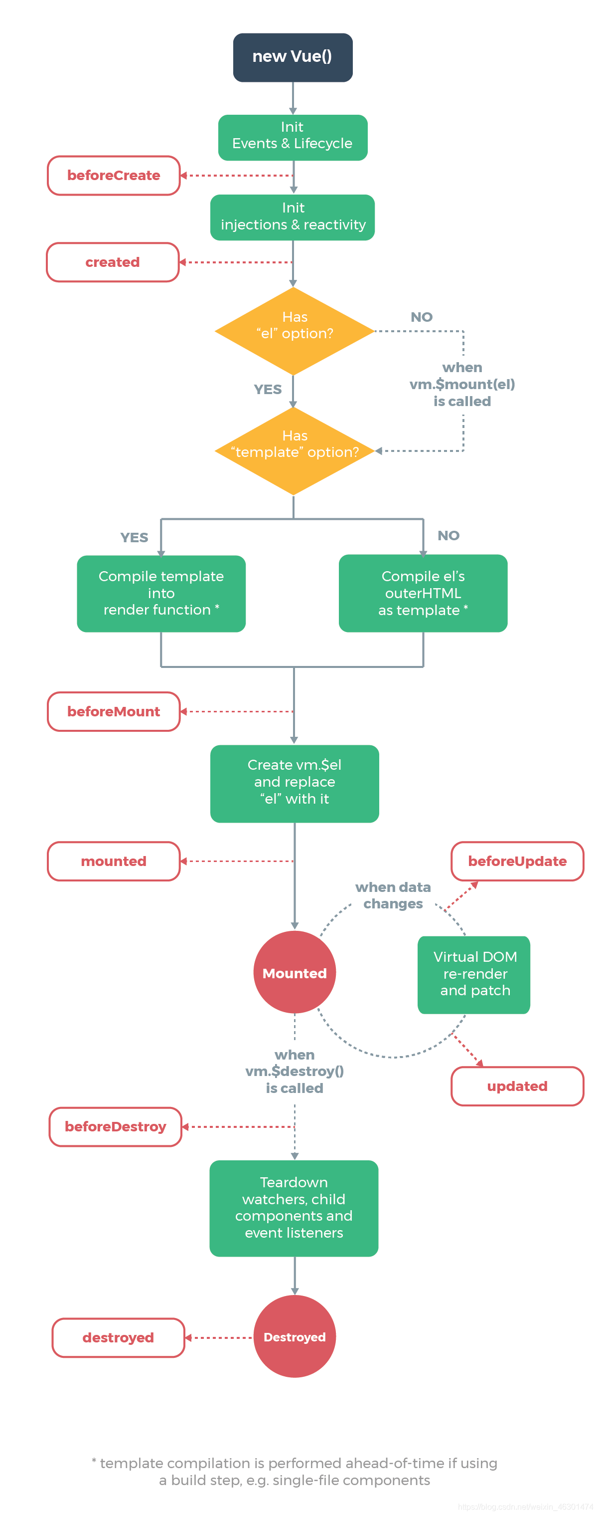
一:生命周期。
1,从Vue实例的创建、运行、到销毁期间,总是伴随着各种各样的事件,这些事件,统称为生命周期!
2,生命周期钩子=生命周期函数=生命周期事件
二:主要的生命周期分类:
①创建期间的生命周期函数 ↓
beforeCreate:
实例刚在内存中就被创建出来,此时还没有实例化好data和methods属性。
created:
实例已经在内存中创建成功,此时data和methods已经创建成功,还没有开始编译模板。
beforeMount:
已经完成了模板编译,但是没有挂载到页面中。
mounted:
已经将编译好的模板,挂载到页面指定容器中。
②运行期间的生命周期函数 ↓
beforeUpdate:
状态更新之前执行此函数,此时data中的状态值是最新的,但是界面上显示的数据还是旧的,因为还没有开始重新渲染DOM节点。
updated:
实例更新完毕以后调用此函数,此时data中的状态值和界面上显示的数据,都已经完成了更新,界面渲染完成。
beforeDestroy:
实例销毁之前调用,在这一步,实例还是可以用的。
destroyed:
实例销毁后调用,调用后,Vue实例指示的所有东西就会被解绑定,所有的事件监听被移除,所有的子实例被销毁。
例子:
<body>
<div id="app">
<input type="button" value="修改msg" @click="msg='No'">
<h4 id="you">{{msg}}</h4>
</div>
</body>
<script src=" https://cdn.staticfile.org/vue/2.2.2/vue.min.js"></script>
<script>
//创建实例
var vm=new Vue({
el:"#app",
data:{
msg:'ok'
},
methods:{
show(){
console.log("执行了show方法")
}
},
beforeCreate(){//这是第一个生命周期函数,表示实例被创建出来
// console.log(this.msg)
// this.show()
//在beforeCreate中data和methods中的数据都还没有被初始化
},
created(){//这是第二个生命周期函数;data和methods已经被初始化好了
console.log(this.msg)
this.show()
},
beforeMount(){//这是第三个生命周期函数
console.log(document.getElementById("you").innerText)
// 在beforeMount执行的时候,页面中的元素没有被真正替换,只是之前的模板语法
},
mounted(){//这是第四个生命周期函数,内存中的模板已经挂载到页面中,渲染完成
console.log(document.getElementById("you").innerText)
// 是实例创建期间的最后一个生命周期函数,执行完mounted就说明vue实例已经创建好了
},
// 运行中的两个事件
beforeUpdata(){//这时候表示页面还没有被更新,但是数据更新了
console.log("界面上原来的内容:"+document.getElementById("you").innerText)
console.log("data中的msg数据是"+this.msg)
},
updataed(){//此时页面和数据已经同步
console.log("界面上原来的内容:"+document.getElementById("you").innerText)
console.log("data中的msg数据是"+this.msg)
}
})
</script>
来源:CSDN
作者:weixin_46301474
链接:https://blog.csdn.net/weixin_46301474/article/details/104755191