认识微信网页授权
微信网页授权(官方文档)是公众号开发者在微信内嵌浏览器中获取用户基本信息的唯一方式,其最关键的就是取得用户的 openid,进而才能实现支付一类的功能,因此微信这个 OAuth 的意义已经不仅仅在于授权登录了。
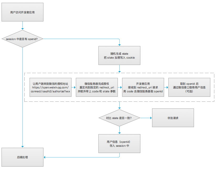
一个简单的微信授权的流程大致如下:
当然,在实际使用中,我们不会让用户每次都去授权,授权之后我们会把信息写入 session/cookie 中,于是一个比较标准的流程应该是:

state 该如何用
在微信授权的参数里面,有一个不太起眼的非必须字段 state ,官方的说明是『重定向后会带上state参数,开发者可以填写a-zA-Z0-9的参数值,最多128字节』,咋看一下,似乎只是一个标识字段,用来传递用户授权前的状态。
但实际上,我们可以在回调地址 redirect_uri 里传递任何参数,同样可以用来保持用户的状态,实现和 state 一样的效果,为什么还要单独设立一个 state 参数呢?
在我刚接触微信授权的时候,应业务需求做了一个微信授权的中转服务,我将 state 用来标识用户在授权后应该去到哪一个应用,比如用户需要去我们的商城 mall,那么就传 state=mall。这个设计看似高效合理,但是不知不觉间就已经引入了一个潜在的安全问题了:
如果授权第二步中微信 301 重定向的 url 被其他人截取了,我没有办法验证这个 url 的请求者是不是我的真实用户,因为没有一个字段可以给我用来做验证。只要行动够快或够鸡贼,这个不怀好意的家伙拿着这个 url 便可以跳过微信的授权以用户的身份登录到我们的商城,而且由于 state 设计得过于简单,他甚至可以通过修改 state 去到任何一个接入过的系统。
如果你用过一些主流的微信支持组件,如 ruby 的 wechat gem 包、php 的 EasyWeChat,你会发现他们的授权方法里都不支持自定义 state,授权 callback 的时候会对 state 做比对检测。对此,ruby wechat 的维护者 Eric-Guo 给出的解释是:
state的确可以这么用(自定义使用),但是设计目的实际上是为了安全性,也就是说这个state设计的目的是防止有人冒名顶替的登录。。
这也是wechat gem内置帮你填写的原因,而不是放出来让你自定义的原因。
综上,state 一种比较有效的用法是:
在授权开始前生成并写入用户的 cookie(还需要加密),授权完成时,比对 url 与 cookie 中的 state,如果不一致便可判定为非法请求。

40029 报错如何处理
我相信大部分开发过微信授权的人,都遇到过 40029 这个报错。对于这个报错,官方说明是 『40029 不合法的 oauth_code』,排开真正 code 错误的情况(这种情况几乎可以忽略),通常会遇到这个报错的原因都是同一个 code 被使用了两次。
其实这是微信的一项安全策略,将用户授权的 code 设计为一次性的,从而极大程度的避免了不怀好意的人截取并记录回调 url,然后恶意访问,绕过微信授权实现欺骗登录。上一节中提到这同一个问题时,我用了『只要行动够快或够鸡贼』这个限定,因为只有他赶在用户跳转前请求才能成功的伪装成用户登录,除了快他也可以篡改返回数据包中的 redirect_url 让用户根本就取不到真正的 url,他便可以悠哉悠哉的去操作了。
曾经我为了解决这个 40029 报错的问题,花了不少时间去查看日志,发现大约有下面几种情况有可能会触发 40029:
用户授权跳转后,点击返回触发二次请求。这种情况,要么是你没有记录用户的状态(openid),要么就是用户状态正好丢失了(session 丢失或 cookie 丢失,都是小概率事件)
用户在授权时,网速略慢,等待的时间略微有点久了,于是正好在第一次请求返回前刷新了页面,触发了第二次请求
几乎同时收到两个完全一样的授权回调请求,不排除是某些手机某些版本的微信内置浏览的某些行为导致的
还有一种,用户授权完成,几秒钟后另一个 ip 又来请求了同一个 URL,
来源:CSDN
作者:清晨,等我,可好
链接:https://blog.csdn.net/qq_45392177/article/details/104226938