Synchronized实现原理(一)

♀尐吖头ヾ 提交于 2019-12-01 22:09:15

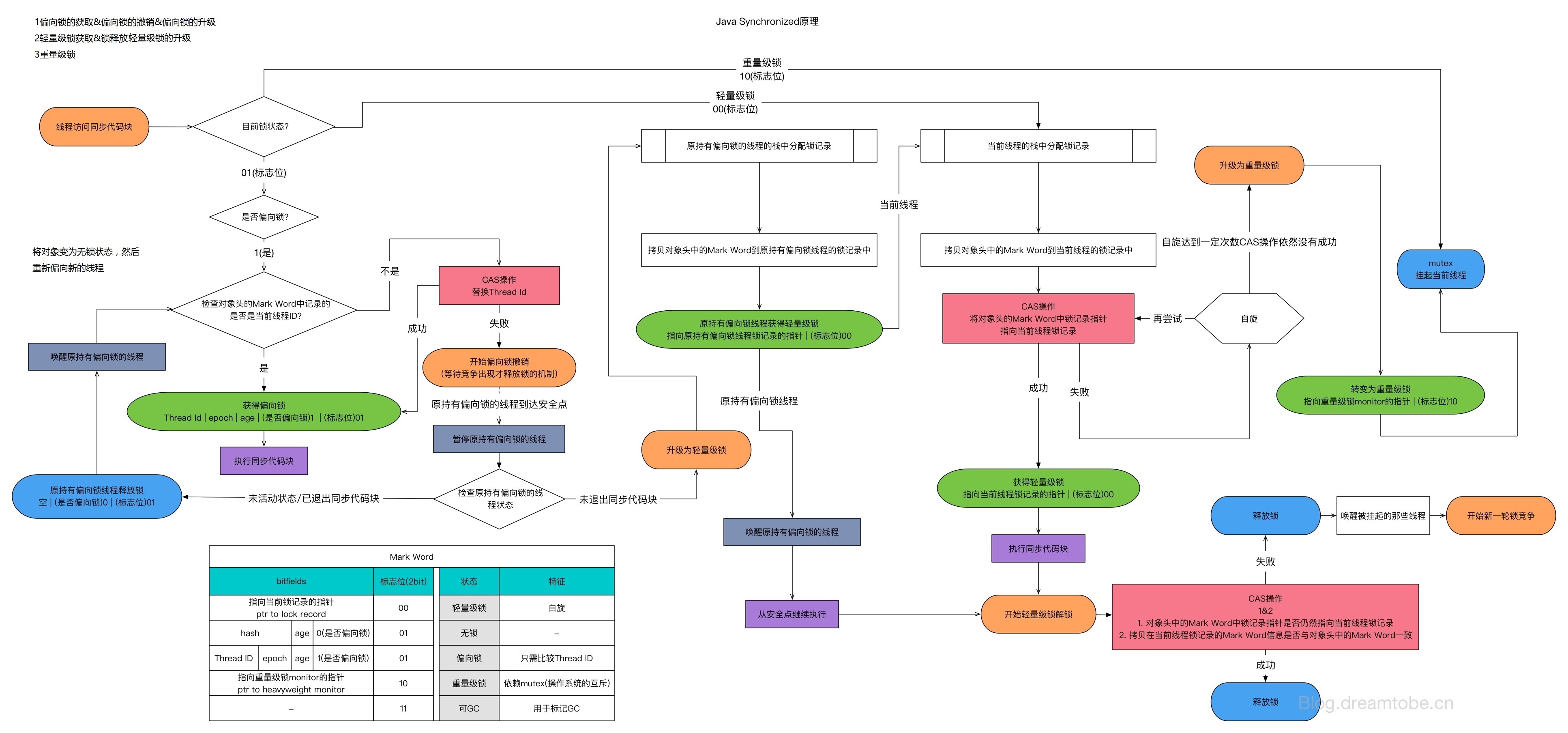
无锁,偏向锁,轻量级锁 ,重量级锁

偏向锁:对象头存储线程ID,可重入(根据线程ID判断)

轻量级锁:复制对象头到Lock Record 记录锁信息,拥有锁 复制的Lock Rrecord 指向对象头

重量级锁:mointer监控  

 

易学教程内所有资源均来自网络或用户发布的内容,如有违反法律规定的内容欢迎反馈
该文章没有解决你所遇到的问题?点击提问,说说你的问题,让更多的人一起探讨吧!