一、简介
随着人们生活水平的提高,运动器材和健身器材也得到了发展和升级,目前高端的跑步机或者按摩床等等产品,都内嵌了一个平板,跑的也是安卓系统,功能非常全面,但是成本却很高昂。低端的呢,就什么都不带就显得很单调。
随着智能手机的普及,设备和手机之间的交互,就多了起来,当然最好的衔接就是蓝牙。这里我们介绍如何使用KT1025A芯片,完成这些功能
普通的应用场景如下:

二、芯片的硬件说明

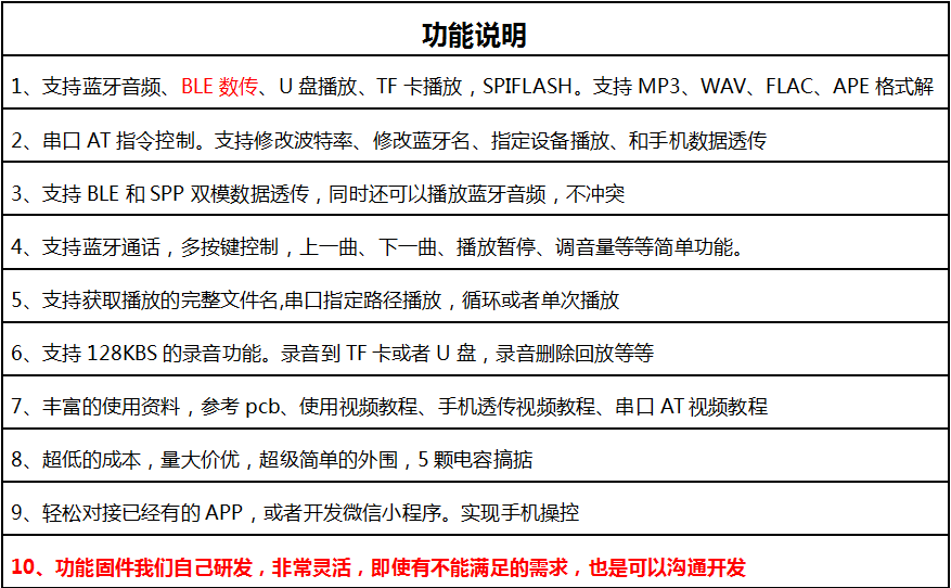
同时芯片内置flash存储语音 ,并且也支持外扩spiflash芯片,实现客户不同的语音播报需求
外接U盘即可播放音乐
蓝牙BLE也可以连接手机,进行人机交互的操作
三、选型的总结
笔者认为,选型的原则就是不要不够,也不要浪费。能用国产,就坚决不用国外的。能用成本低的就坚决不用成本高的,能用SOC芯片,坚决不用分立器件
1、随着芯片朝着SOC的趋势,传统的很多很多单一芯片的功能,会越来越趋向于集成化
2、单颗芯片取代了一些需要多颗芯片完成的功能