文章仅为个人理解,学习记录,不必具备任何权威性,悉知。
电源电路对于整个电子系统的重要性是不言而喻的,以下是在学习过程中的总结
一般电源电路有这几种类型:ACDC,DCDC,LDO,其中DCDC又分为BUCK,BOOST,反极性BOOST。
其中降压为LDO和BUCK。
1.LDO
关于LDO的描述这里不做介绍,LDO是耗能型调整器,这种电源只能降压只能降压只能降压。
LDO适用的情况是输入输出压差小,工作电流小的电源电路。
为什么LDO只适用于以上情况,这里做下解释。
P(LDO)=U*I=(U(in)-U(out))*Iout
LDO的转换效率为(P(in)-P(ldo))/P(in)=Vout/Vin
如输入输出压差过大,PLDO会很大,LDO耗能大发热严重且转换效率低。同理输出电流过大,也会造成LDO耗能大。
以常用的LDO AMS1117举例应用,应用电路如下图
AMS1117额定电流1A, 1.5V≤ (VIN - VOUT) ≤ 12V .
以上图为例,I为1A;
电源转换效率为:3.3/5=66%。
LDO耗能:P=UI=(5-3.3)*1=1.7w
LDO为发热性元器件,LAYOUT时需考虑散热。
2.BUCK
Buck电路拓扑如下
当Q1导通时电流图如图
1,给电容C充电;
2,给负载供电。
当Q1关断时电流图如图
1,电感放电为负载供电;
2,电容放电。
设Q和D的压降都为0,则1点电压在Q导通时电压为Vdc,设导通时间为Ton,Q关断时电压为0V,设关断时间为Toff。波形如图。
周期T=Ton+Toff,开关频率f=1/T。1点平均电压为VdcTon/T。1点电压通过LC滤波电路输出得到Vout,则Vout为无尖峰无纹波的直流电压,幅值为VdcTon/T。
当Q为导通状态时,V1=vdc,则UL=Vdc-Vout=L*(di/dt)。在连续工作模式时,电感的选择应保证直流输出电流为最小规定电流(额定负载电流的10%)时,电感电流也能保持连续。所以,在最小电流时,di/2=0.1Iout,所以
di=0.2Iout,dt=Ton。
L=Ton(Vdc-Vout)/0.2Iout
因为Vout=VdcTon/T
L=5(Vdc-Vout)VoutT/IoutVdc
由上式可知,T越小,L越小,f越大,L感值越小体积越小,f越高,滤波电容越小。
所以随着开关频率的增大,BUCK电路总体积变小。
Buck转换电路中,如使用理想器件其转换效率可达100%,但在实际应用中,晶体管Q和二极管D都存在压降,会有功耗;同时二极管D反向恢复存在时间,会带来明显损耗,应使用反向恢复快的二极管,电路也存在交流损耗Pac=2VdcIout*Ts/T(Ts为开关时间),所以开关频率越大,损耗越大。
开关频率越大,体积越小,损耗越大,布线及元器件要求越高,在设计BUCK电路时,需考虑选取。
输出电容C并非理想电容,其等效电路如图,对于低频纹波(低于500KHz)电流,L可忽略。
对于铝电解电容而言,一般RC=50-80X10^(-6).ESR=Vrr/dI, Vrr为要求电压纹波,可求得C值。
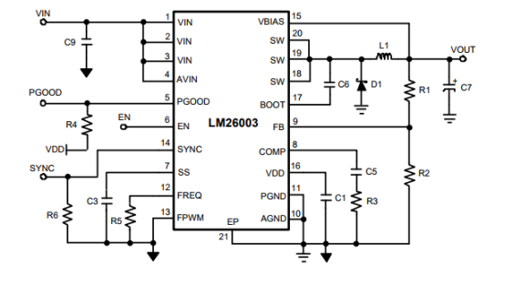
以LM26003为例,设计电路图,如下图。
已知VIN=12V,VOUT=5V,IOUT=2A,工作频率在200k-300K,Vrr小于0.05V。求R1,R2,R5,L1,C7选型.
如上:R1/R2=3.045
所以R1取20.5K,R2取6.73K(不唯一)。
R5取133k,可得f=277khz,满足条件
Lmin=5(Vdc-Vout)VoutT/IoutVdc=(575)/(21227710^3)=5.2UH
电感选型22uh 额定电流大于2A
电路搭好后,可利用示波器调整C值,直至最佳。
电源电路测试三个基本点:输出电压的大小,输出电压的纹波,及带载能力。
在测试时,应关注以下几个问题:1.带载能力是否满足需求?2.纹波是否和开关频率一样?3.过流保护点是否和设计一致。
电源需要测试阶跃响应,主要体现负载突变时电源调整能力,若调节过快,反应过激,形成振荡可增大comp引脚电容,若反应迟钝,可增大comp引脚电阻。
来源:https://blog.csdn.net/qq_32057641/article/details/90777506