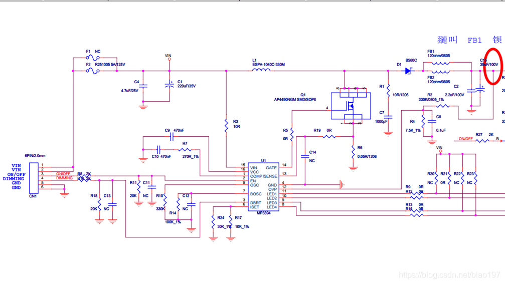
以MP3394 IC为核心的驱动控制电路,开关管Q1,储能电感L1,续流D1,滤波C15组成的升压电路
1.过流保护:U1的13脚通过电阻R19检测开关管S极取样电阻上的电压,当该电压达到0.2V时,过流保护启动; 66.46774194
2.过压保护:12脚通过R2检测输出电压,当该脚电压超过1.23V时,过压保护启动。
12脚外接分压取样电阻决定过压保护阈值,具体值约为1.23 ×上取样电阻/下取样电阻),本机保护阈值为1.23×(1+330/7.5)=55.35 V。
3.16脚是基准电压输出端,正常电压约6V;⑥脚外接电阻决定通过灯管的电流,
具体值等于790/(RSET+0.4),本机是790/(30*10/(30+10)+0.4)≈ 100mA ;
启动过程:
1、 12VF2保险丝、C1退耦滤波后,一路经L1升压输出电路供电;U1内外电路供电。
另一路经R3降压后为U1的15脚供电,经内部稳压器稳压后,输出5.8V的VCC电压,
为二次开机后,主板送来的BL-ON点灯信号,送到U1的②脚;
亮度调整DIM电压经R16\R18分压后送到U1的3脚,背光电路启动工作,
一是从14脚输出升压激励脉冲,推动升压输出电路工作,为LED背光灯串正极供电;二是从⑧~11脚输出均流控制电压,对LED灯串电流进行控制。
2.升压输出电路
(1)升压工作原理
升压输出电路由开关管Q1、储能电感L1、续流D1、滤波C15为核心组成。二次开机后,U1启动工作,从14脚输出升压驱动脉冲,推动Q1工作于开关状态。
Q1导通时,电流经L1、Q1的D-S极到地,在L1中储存能量,产生左负右正的感应电压;当Q1截止时,在L1中产生左正右负的感应电压,
L1中储存电压与12VA电压叠加,经D1向C15充电,产生LED+输出电压。
(2)升压开关管过流保护
流过Q1 S极的电流在电阻R6上产生电压降,该电压经R19送到U1的13脚。若流过Q1的电流增大,输入到U1的13脚电压过高,达到保护设计值
时,U1内部保护电路启动,停止输出激励脉冲。
(3)输出电压过压保护
升压输出电路C15两端并联了R2与R2//R4分压取样电路,对输出电压进行取样,反馈到U1的12脚。若输出电压升高,
则U1的12脚电压也将升高,当该电压达到保护阂值时,U1内部保护电路启动,停止输出激励脉冲。
3.均流控制电路
(1)均流控制回路
LED1~4输出,本电路未设计
(2)LED灯串开路/短路保护
当4条LED灯串中某路出现开路故障时,相对应的LED-端电压约为0V,这时在U1内部电路的控制下,升压电路的输出电压会升高,当输出电压接近过压保护(OVP )值时,若该路LED灯串电流仍低于设定值,则U1停止输出驱动脉冲,进入保护状态。
当4条LED灯串中有两只LED短路时,相对应的LED一端电压会高达5.5V,这时U1停止输出驱动脉冲,进入保护状态。

MP3394是一款LED背光灯驱动控制芯片,内含稳压器、振荡器、逻辑控制、驱动输出、
点灯使能控制、4路LED背光灯串电流控制、亮度调整等电路,
具有升压电路过流、过压保护和背光灯串开路、短路保护、欠压锁定和热关断功能,
LED灯串电流和工作频率可由外部电路设定,LED灯串电流调节精度可达到2.5%。
| MP3394引脚定义 | ||
| 引脚 | 标识 | 功能描述 |
| 1 | COMP | 升压转换器补偿引脚。该引脚补偿调节控制回路。COMP和GND之间连接一个电阻和陶瓷电容器(串联) |
| 2 | EN | 启用控制输入。电压大于1.8V启动、小于0.6 V将关闭。不要让这个引脚悬空 |
| 3 | DBRT | 控制输入。在这个引脚上应用一个PWM信号用于外部PWM调光模式。在这个引脚应用一个范围为0.2V到1.2V的DC电压来线性设置内部调光占空比从0%到100%用于DC输入PWM调光模式。MP3394S在DBRT具有积极的调光极性。 |
| 4 | GND | 地线 |
| 5 | OSC | 开关频率设置。 OSC和GND之间连接一个电阻器来设置升压转换器的开关频率。这个引脚上的电压调节到1.22V。时钟频率与来自这个引脚的电流是成比例的。 |
| 6 | ISET | LED电流设置。从这个引脚到地绑上一个电流设定电阻来设定每个 |
| LED串的电流。该引脚电压调节到1.22V。LED电流与通过ISET电 | ||
| 阻器的电流是成比例的。 | ||
| 7 | BOSC | 数字脉宽振荡器外接定时电阻,电压1.22V |
| 8 | LED4 | LED背光反馈输入。此引脚是一个内部的调光控制开关的开漏输出。接LED串4/3/2/1阴极到这个引脚。 |
| 9 | LED3 | |
| 10 | LED2 | |
| 11 | LED1 | |
| 12 | OVP | 过电压保护输入。从输出到这个引脚连接一个电阻分压器来设定OVP临界值。当此引脚电压达到1.23V,MP3394S将触发过电压保护模式。 |
| 13 | ISENSE | 电流检测输入。在正常操作时,该引脚检测通过外部电感电流检测电阻的电压用于峰值电流模式控制,也用于在每个开关周期期间限制电感电流。 |
| 14 | GATE | 升压转换器的电源开关的栅极驱动器输出。此引脚驱动外部功率MOS器件 |
| 15 | VIN | 电源输入。 VIN提供电源给芯片,以及升压转换器开关 |
| 16 | VCC | 内部5.8V线性稳压器输出。 VCC提供电源外部MOSFET开关的栅极驱动器和内部控制电路。 使用陶瓷电容绕开(设置旁路)VCC至GND。 |
故障现象1:黑屏(背光不亮)。
分析检修:该类故障原因应是LED背光驱动电路未工作,需进行以下检测:
首先测量12VA供电是否正常,若不正常,检查12V输入开关电源电路。接下来测量U1的15脚供电和16脚的VCC电压是否正常,如果这两脚电压为0V
则多为15脚外接的降压电阻R3烧断,U1内部短路
测量CN1 3脚(BL-ON)和4脚(DIM)电压是否正常,若不正常,则检查主板的相关控制电路或重新烧写F/W
如果上述检查均正常,则检查背光灯驱动控制电路和升压输出电路。若U1的15脚电压输入正常,但16脚无VCC电压,且外接电容C9、C10正常,
则是U1内部稳压电路损坏,需更换U1。若测得15、16脚供电正常,但14脚无激励脉冲输出,则U1内部电路损坏。
如果U1的14脚有激励脉冲输出,但升压输出电路仍不工作,则是升压输出电路有故障,常见原因有储能电感L1绕组短路,
升压开关管Q1击穿,输出滤波电容L15击穿或失效,续流管D1击穿等,通过测量电阻即可判断故障所在。
故障现象2:开机后背光亮一下就灭。
分析检修:这种故障可能是过压、过流保护电路起控所致,先检查LED驱动板与灯串之间的连接,再检查保护电路中元件是否正常,尤其是取样电路元件。
在确认背光驱动电路无明显短路或断路的情况下,可采用短时解除保护的方法来判断故障部位。解除过压保护的方法是在R4两端并联5kΩ~10k
Ω电阻,降低OVP取样电压。解除过流保护的方法是将U1的13脚对地短路。如果解除过压保护后,输出电压正常,则是保护检测电路分压取样电阻阻值
改变;若输出电压过高,则是升压稳压环路有故障。如果解除过流保护后,升压电路正常工作,多为过流取样电阻阻值R6变大。
LED1~4开路也会背光一闪即灭
故障现象3:光栅亮度不均匀。
分析检修:该故障多是因LED灯串中的个别LED短路或老化,或者灯串均流控制电路异常。由于各个灯串的LED数量相同,
供电电压相同,正常时各LED灯串反馈引脚对地电阻及电压应很接近。如果测量后发现某个引脚对地电阻和电压与其他路差别较大,
则先检查该引脚对应的LED灯串及连线,若无异常,则代换U1。
来源:https://blog.csdn.net/biao197/article/details/100984703