Kafka个人解读前篇
Kafka的概述
kafka是一个分布式的消息队列,基于发布/订阅模式,主要用于大数据的实时处理领域.
消息队列的回顾
消息队列
传统的消息队列有两种处理方式:
同步处理:
任务提交给队列后,等待完成再进行其他操作
异步处理:
任务提交给队列后,不用等待完成,即可进行其他操作
消息队列的好处
1.解耦:
允许你独立的扩展或修改两边的处理过程,只要确保他们遵守同样的接口约束
2.可恢复性:
系统的一部分组件失效时,不会影响到整个系统。消息队列降低了进程间的耦合度,所以即使一个处理消息的进程挂掉,加入队列中的消息仍然可以在系统恢复后被处理
3.缓冲:
有助于控制和优化数据流经过系统的速度,解决生产消息和消费消息的处理速度不一致的情况
4.灵活性&峰值处理能力:
在访问量剧增的情况下,应用仍然需要继续发挥作用,但是这样的突发流量并不常见。如果为以能处理这类峰值访问为标准来投入资源随时待命无疑是巨大的浪费。使用消息队列能够使关键组件顶住突发的访问压力,而不会因为突发的超负荷的请求而完全崩溃
5.异步通信:
很多时候,用户不想也不需要立即处理消息。消息队列提供了异步处理机制,允许用户把一个消息放入队列,但并不立即处理它。想向队列中放入多少消息就放多少,然后在需要的时候再去处理它们
消息队列的两种模式
1.点对点模式:
(一对一,消费者主动拉取数据,消息收到后消息清除)
消息生产者生产消息发送到Queue中,然后消息消费者从Queue中取出并且消费消息。
消息被消费以后,queue中不再有存储,所以消息消费者不可能消费到已经被消费的消息。Queue支持存在多个消费者,但是对一个消息而言,只会有一个消费者可以消费。
2.发布/订阅模式:
消息生产者(发布)将消息发布到topic中,同时有多个消息消费者(订阅)消费该消息。和点对点方式不同,发布到topic的消息会被所有订阅者消费。
发布的缺点:
有MQ主导,如果有新数据传入时,会主动发送下下游,如果下游接收的速率相差过大,会导致速率慢的下游会发生延时高,数据丢失,节点崩掉的问题
订阅的缺点:
由下游主导,要不停的去查询MQ,查看有没有新消息,发发生死循环
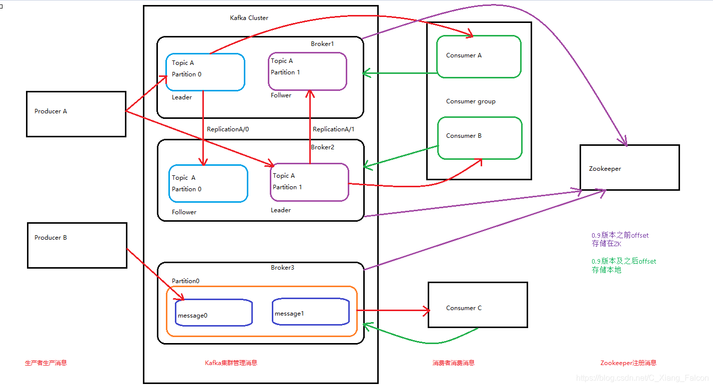
Kafka的基础架构
重点:
如果一个组内有多个消费者,那么同一组不同的消费者,不能处理同一分区的事务,如果一个组只有一个消费者,则能处理所有的分区的事务

1)Producer :
消息生产者,就是向kafka broker发消息的客户端;
2)Consumer :
消息消费者,向kafka broker取消息的客户端;
3)Consumer Group (CG):
消费者组,由多个consumer组成。消费者组内每个消费者负责消费不同分区的数据,一个分区只能由一个组内消费者消费;消费者组之间互不影响。所有的消费者都属于某个消费者组,即消费者组是逻辑上的一个订阅者。
4)Broker :
一台kafka服务器就是一个broker。一个集群由多个broker组成。一个broker可以容纳多个topic。
5)Topic :
可以理解为一个队列,生产者和消费者面向的都是一个topic;
6)Partition:
为了实现扩展性,一个非常大的topic可以分布到多个broker(即服务器)上,一个topic可以分为多个partition,每个partition是一个有序的队列;
7)Replica:
副本,为保证集群中的某个节点发生故障时,该节点上的partition数据不丢失,且kafka仍然能够继续工作,kafka提供了副本机制,一个topic的每个分区都有若干个副本,一个leader和若干个follower。
8)leader:
每个分区多个副本的“主”,生产者发送数据的对象,以及消费者消费数据的对象都是leader。
9)follower:
每个分区多个副本中的“从”,实时从leader中同步数据,保持和leader数据的同步。leader发生故障时,某个follower会成为新的follower。
Kafka架构深入
Kafka工作流程及文件存储机制

Kafka中消息是以Topic进行分类的,生产者生产消息,消费者消费消息,都是面向Topic的.
Topic是逻辑上的概念,而Partition是物理上的概念,每个Partition对应一个log文件,该log文件中存储的时Producer生产的数据.Producer生产的数据会被不断追加到该log文件末端,且每一条数据都有自己的offset.消费者组中的每个消费者,都会实时记录自己消费到哪条offset,以便出错恢复时,从上次的位置继续消费
由于生产者生产的消息会不断追加到log文件末尾,为防止log文件过大导致数据定位效率低下,Kafka采取了分片和索引机制,将每个partition分为多个segment。每个segment对应两个文件——“.index”文件和“.log”文件。这些文件位于一个文件夹下,该文件夹的命名规则为:topic名称+分区序号。例如,first这个topic有三个分区,则其对应的文件夹为first-0,first-1,first-2。
00000000000000000000.index
00000000000000000000.log
00000000000000170410.index
00000000000000170410.log
00000000000000239430.index
00000000000000239430.log
index和log文件以当前segment的第一条消息的offset命名。下图为index文件和log文件的结构示意图。
“.index”文件存储大量的索引信息,“.log”文件存储大量的数据,索引文件中的元数据指向对应数据文件中message的物理偏移地址。
Kafka生产者
分区策略
1)分区的原因
(1)方便在集群中扩展,每个Partition可以通过调整以适应它所在的机器,而一个topic又可以有多个Partition组成,因此整个集群就可以适应任意大小的数据了;
(2)可以提高并发,因为可以以Partition为单位读写了。
2)分区的原则
我们需要将producer发送的数据封装成一个ProducerRecord对象。
(1)指明 partition 的情况下,直接将指明的值直接作为 partiton 值;
(2)没有指明 partition 值但有 key 的情况下,将 key 的 hash 值与 topic 的 partition 数进行取余得到 partition 值;
(3)既没有 partition 值又没有 key 值的情况下,第一次调用时随机生成一个整数(后面每次调用在这个整数上自增),将这个值与 topic 可用的 partition 总数取余得到 partition 值,也就是常说的 round-robin 算法。
数据可靠性保证
为保证producer发送的数据,能可靠的发送到指定的topic,topic的每个partition收到producer发送的数据后,都需要向producer发送ack(acknowledgement确认收到),如果producer收到ack,就会进行下一轮的发送,否则重新发送数据。

1)副本数据同步策略

Kafka选择了第二种方案,原因如下:
1.同样为了容忍n台节点的故障,第一种方案需要2n+1个副本,而第二种方案只需要n+1个副本,而Kafka的每个分区都有大量的数据,第一种方案会造成大量数据的冗余。
2.虽然第二种方案的网络延迟会比较高,但网络延迟对Kafka的影响较小。
2)ISR
采用第二种方案之后,设想以下情景:leader收到数据,所有follower都开始同步数据,但有一个follower,因为某种故障,迟迟不能与leader进行同步,那leader就要一直等下去,直到它完成同步,才能发送ack。这个问题怎么解决呢?
Leader维护了一个动态的in-sync replica set (ISR),意为和leader保持同步的follower集合。当ISR中的follower完成数据的同步之后,leader就会给follower发送ack。如果follower长时间未向leader同步数据,则该follower将被踢出ISR,该时间阈值由replica.lag.time.max.ms参数设定。Leader发生故障之后,就会从ISR中选举新的leader。
3)ack应答机制
对于某些不太重要的数据,对数据的可靠性要求不是很高,能够容忍数据的少量丢失,所以没必要等ISR中的follower全部接收成功。
所以Kafka为用户提供了三种可靠性级别,用户根据对可靠性和延迟的要求进行权衡,选择以下的配置。
acks参数配置:
acks:
0:producer不等待broker的ack,这一操作提供了一个最低的延迟,broker一接收到还没有写入磁盘就已经返回,当broker故障时有可能丢失数据;
1:producer等待broker的ack,partition的leader落盘成功后返回ack,如果在follower同步成功之前leader故障,那么将会丢失数据;
-1(all):producer等待broker的ack,partition的leader和follower全部落盘成功后才返回ack。但是如果在follower同步完成后,broker发送ack之前,leader发生故障,那么会造成数据重复。
故障处理细节

LEO:
指的是每个副本最大的offset;
HW:
指的是消费者能见到的最大的offset,ISR队列中最小的LEO。
(1)follower故障
follower发生故障后会被临时踢出ISR,待该follower恢复后,follower会读取本地磁盘记录的上次的HW,并将log文件高于HW的部分截取掉,从HW开始向leader进行同步。等该follower的LEO大于等于该Partition的HW,即follower追上leader之后,就可以重新加入ISR了。
(2)leader故障
leader发生故障之后,会从ISR中选出一个新的leader,之后,为保证多个副本之间的数据一致性,其余的follower会先将各自的log文件高于HW的部分截掉,然后从新的leader同步数据。
注意:这只能保证副本之间的数据一致性,并不能保证数据不丢失或者不重复。
Exactly Once语义(精确一次)
将服务器的ACK级别设置为-1,可以保证Producer到Server之间不会丢失数据,即At Least Once语义。相对的,将服务器ACK级别设置为0,可以保证生产者每条消息只会被发送一次,即At Most Once语义。
At Least Once可以保证数据不丢失,但是不能保证数据不重复;相对的,At Least Once可以保证数据不重复,但是不能保证数据不丢失。但是,对于一些非常重要的信息,比如说交易数据,下游数据消费者要求数据既不重复也不丢失,即Exactly Once语义。在0.11版本以前的Kafka,对此是无能为力的,只能保证数据不丢失,再在下游消费者对数据做全局去重。对于多个下游应用的情况,每个都需要单独做全局去重,这就对性能造成了很大影响。
0.11版本的Kafka,引入了一项重大特性:幂等性。所谓的幂等性就是指Producer不论向Server发送多少次重复数据,Server端都只会持久化一条。幂等性结合At Least Once语义,就构成了Kafka的Exactly Once语义。即:
At Least Once + 幂等性 = Exactly Once
幂等性公式:
f(f(x)) = f(x)
要启用幂等性,只需要将Producer的参数中enable.idompotence设置为true即可。Kafka的幂等性实现其实就是将原来下游需要做的去重放在了数据上游。开启幂等性的Producer在初始化的时候会被分配一个PID,发往同一Partition的消息会附带Sequence Number。而Broker端会对<PID, Partition, SeqNumber>做缓存,当具有相同主键的消息提交时,Broker只会持久化一条。
但是PID重启就会变化,同时不同的Partition也具有不同主键,所以幂等性无法保证跨分区跨会话的Exactly Once。
Kafka消费者
消费模式
consumer采用pull(拉)模式从broker中读取数据。
push(推)模式很难适应消费速率不同的消费者,因为消息发送速率是由broker决定的。它的目标是尽可能以最快速度传递消息,但是这样很容易造成consumer来不及处理消息,典型的表现就是拒绝服务以及网络拥塞。而pull模式则可以根据consumer的消费能力以适当的速率消费消息。
pull模式不足之处是,如果kafka没有数据,消费者可能会陷入循环中,一直返回空数据。针对这一点,Kafka的消费者在消费数据时会传入一个时长参数timeout,如果当前没有数据可供消费,consumer会等待一段时间之后再返回,这段时长即为timeout。
分区分配策略
一个consumer group中有多个consumer,一个 topic有多个partition,所以必然会涉及到partition的分配问题,即确定那个partition由哪个consumer来消费。
Kafka有两种分配策略,一是RoundRobin(轮询),一是Range(范围)。
当消费者组消费者订阅的topic一致时,适合使用RoundRobin,能做到负载均衡
当消费者组消费者订阅的topic不一致时,适合使用Range,可以防止数据混乱
当消费者组中的消费者个数发生改变时,会触发分区分配策略

offset维护
消费者consumer会实时记录自己消费到哪个offset,以防止出现断电等故障时,以便故障恢复后从上一次的位置继续消费
Kafka 0.9版本之前,consumer默认将offset保存在Zookeeper中,从0.9版本开始,consumer默认将offset保存在Kafka一个内置的topic中,该topic为**__consumer_offsets**。
1)修改配置文件consumer.properties
exclude.internal.topics=false
2)读取offset
0.11.0.0之前版本:
bin/kafka-console-consumer.sh --topic __consumer_offsets --zookeeper hadoop102:2181 --formatter "kafka.coordinator.GroupMetadataManager\$OffsetsMessageFormatter" --consumer.config config/consumer.properties --from-beginning
0.11.0.0之后版本(含):
bin/kafka-console-consumer.sh --topic __consumer_offsets --zookeeper hadoop102:2181 --formatter "kafka.coordinator.group.GroupMetadataManager\$OffsetsMessageFormatter" --consumer.config config/consumer.properties --from-beginning
消费者组测试
1)需求:
测试同一个消费者组中的消费者,同一时刻只能有一个消费者消费。
2)步骤
(1)在hadoop120、hadoop121上修改
/opt/module/kafka/config/consumer.properties
配置文件中的group.id属性为任意组名。
[DiAo@hadoop121 config]$ vim consumer.properties
group.id=mdDiAo
(2)在hadoop120、hadoop121上分别启动消费者
hadoop120启动zookeeper消费者
hadoop121启动本地消费者
[DiAo@hadoop120 kafka]$ bin/kafka-console-consumer.sh --zookeeper hadoop120:2181 --topic first --consumer.config config/consumer.properties
[DiAo@hadoop121 kafka]$ bin/kafka-console-consumer.sh --bootstrap-server hadoop120:9092 --topic first --consumer.config config/consumer.properties
(3)在hadoop122上启动生产者
[DiAo@hadoop122 kafka]$ bin/kafka-console-producer.sh --broker-list hadoop120:9092 --topic first
(4)查看hadoop120和hadoop121的接收者。
同一时刻只有一个消费者接收到消息。
来源:https://blog.csdn.net/C_Xiang_Falcon/article/details/100896782