归并排序(Java)

送分小仙女□ 提交于 2019-11-29 06:19:19

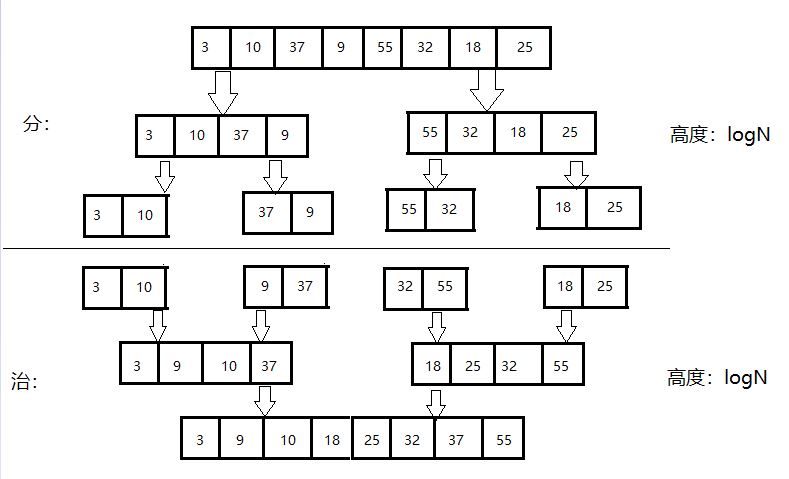
归并排序采用分治思想,现将大问题分解成若干个小问题进行递归求解,再将每个小问题的结果合并起来求解大的问题,分而治之

第每一部分的排序复杂度为O(N),深度为logN,所以归并排序的时间复杂度为O(NlogN),最好、最坏、平均时间复杂度都是O(NlogN)。

Java实现:

    //归并
    public void merge(int[] arr, int left, int mid, int right){
        int i = left;
        int j = mid+1;

        int[] tempArr = new int[right-left+1];//临界数组
        int k = 0;//临界数组下标

        //将小的数移到临界数组中
        while(i<=mid && j<= right){
            if(arr[i] < arr[j]){
                tempArr[k++] = arr[i++];
            }else{
                tempArr[k++] = arr[j++];
            }
        }
        //剩余数据移到临界数组中
        while(i <= mid){
            tempArr[k++] = arr[i++];
        }
        while(j <= right){
            tempArr[k++] = arr[j++];
        }

        //覆盖原来的数组
        for(int kk=0; kk<tempArr.length; kk++){
            arr[kk+left] = tempArr[kk];
        }
    }
    //排序
    public int[] mergeSort(int[] arr, int left, int right){
        int mid = (left+right)/2;
        if(left >= right){
            return null;
        }
        if(left < right){
            mergeSort(arr, left, mid);//左部分排序
            mergeSort(arr,  mid+1, right);//右部分排序
            merge(arr,left,mid,right);//左右两部分归并
        }
        return arr;
    }

 

标签
易学教程内所有资源均来自网络或用户发布的内容,如有违反法律规定的内容欢迎反馈
该文章没有解决你所遇到的问题?点击提问,说说你的问题,让更多的人一起探讨吧!