与单片机
红外接收模块检测到38K红外信号后,会在OUT引脚输出低电平,没有的话OUT脚就会输出高电平。
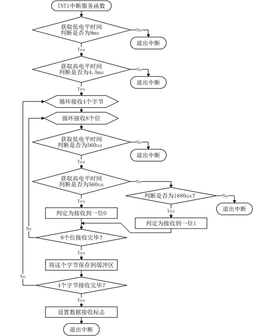
接收到红外信号,通过使用外部中断,进入中断,测量信号时间,判断信号值,具体要看使用的是什么协议。
NEC协议
NEC数据格式:
引导码、用户码、用户码(或者用户码反码)、按键键码和键码反码,最后一个停止位。每个一个字节。
引导码:9ms的载波+4.5ms的空闲。
比特值“0”:560us的载波+560us的空闲。
比特值“1”:560us的载波+1.68ms的空闲。
信号调制
目的:方便进行信号的传输
基带信号:从信号源发出没有经过调制的原始信号,特点是频率较低,信号频率从0开始,频谱较宽。
调制:就是用待传送信号去控制某个高频信号的幅度、相位、频率等参量变化的过程,即用一个信号去装载另一个信号。
红外接收流程图

程序代码
传送门
来源:https://blog.csdn.net/weixin_41413511/article/details/98761010