
作者:sunshujie1990
www.jianshu.com/p/1dec08d290c1
Spring Bean的生命周期是Spring面试热点问题。这个问题即考察对Spring的微观了解,又考察对Spring的宏观认识,想要答好并不容易!本文希望能够从源码角度入手,帮助面试者彻底搞定Spring Bean的生命周期。
只有四个!
是的,Spring Bean的生命周期只有这四个阶段。把这四个阶段和每个阶段对应的扩展点糅合在一起虽然没有问题,但是这样非常凌乱,难以记忆。要彻底搞清楚Spring的生命周期,首先要把这四个阶段牢牢记住。实例化和属性赋值对应构造方法和setter方法的注入,初始化和销毁是用户能自定义扩展的两个阶段。在这四步之间穿插的各种扩展点,稍后会讲。
实例化 Instantiation
属性赋值 Populate
初始化 Initialization
销毁 Destruction
实例化 -> 属性赋值 -> 初始化 -> 销毁
主要逻辑都在doCreate()方法中,逻辑很清晰,就是顺序调用以下三个方法,这三个方法与三个生命周期阶段一一对应,非常重要,在后续扩展接口分析中也会涉及。
createBeanInstance() -> 实例化
populateBean() -> 属性赋值
initializeBean() -> 初始化
源码如下,能证明实例化,属性赋值和初始化这三个生命周期的存在。关于本文的Spring源码都将忽略无关部分,便于理解:
// 忽略了无关代码
protected Object doCreateBean(final String beanName, final RootBeanDefinition mbd, final @Nullable Object[] args)
throws BeanCreationException {
// Instantiate the bean.
BeanWrapper instanceWrapper = null;
if (instanceWrapper == null) {
// 实例化阶段!
instanceWrapper = createBeanInstance(beanName, mbd, args);
}
// Initialize the bean instance.
Object exposedObject = bean;
try {
// 属性赋值阶段!
populateBean(beanName, mbd, instanceWrapper);
// 初始化阶段!
exposedObject = initializeBean(beanName, exposedObject, mbd);
}
}
至于销毁,是在容器关闭时调用的,详见ConfigurableApplicationContext#close()
常用扩展点
Spring生命周期相关的常用扩展点非常多,所以问题不是不知道,而是记不住或者记不牢。其实记不住的根本原因还是不够了解,这里通过源码+分类的方式帮大家记忆。
第一大类:影响多个Bean的接口
实现了这些接口的Bean会切入到多个Bean的生命周期中。正因为如此,这些接口的功能非常强大,Spring内部扩展也经常使用这些接口,例如自动注入以及AOP的实现都和他们有关。
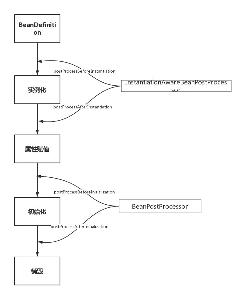
BeanPostProcessor
InstantiationAwareBeanPostProcessor
这两兄弟可能是Spring扩展中最重要的两个接口!InstantiationAwareBeanPostProcessor作用于实例化阶段的前后,BeanPostProcessor作用于初始化阶段的前后。正好和第一、第三个生命周期阶段对应。通过图能更好理解:

InstantiationAwareBeanPostProcessor实际上继承了BeanPostProcessor接口,严格意义上来看他们不是两兄弟,而是两父子。但是从生命周期角度我们重点关注其特有的对实例化阶段的影响,图中省略了从BeanPostProcessor继承的方法。
InstantiationAwareBeanPostProcessor extends BeanPostProcessor
InstantiationAwareBeanPostProcessor源码分析:
postProcessBeforeInstantiation调用点,忽略无关代码:
@Override
protected Object createBean(String beanName, RootBeanDefinition mbd, @Nullable Object[] args)
throws BeanCreationException {
try {
// Give BeanPostProcessors a chance to return a proxy instead of the target bean instance.
// postProcessBeforeInstantiation方法调用点,这里就不跟进了,
// 有兴趣的同学可以自己看下,就是for循环调用所有的InstantiationAwareBeanPostProcessor
Object bean = resolveBeforeInstantiation(beanName, mbdToUse);
if (bean != null) {
return bean;
}
}
try {
// 上文提到的doCreateBean方法,可以看到
// postProcessBeforeInstantiation方法在创建Bean之前调用
Object beanInstance = doCreateBean(beanName, mbdToUse, args);
if (logger.isTraceEnabled()) {
logger.trace("Finished creating instance of bean '" + beanName + "'");
}
return beanInstance;
}
}
可以看到,postProcessBeforeInstantiation在doCreateBean之前调用,也就是在bean实例化之前调用的,英文源码注释解释道该方法的返回值会替换原本的Bean作为代理,这也是Aop等功能实现的关键点。
postProcessAfterInstantiation调用点,忽略无关代码:
protected void populateBean(String beanName, RootBeanDefinition mbd, @Nullable BeanWrapper bw) {
// Give any InstantiationAwareBeanPostProcessors the opportunity to modify the
// state of the bean before properties are set. This can be used, for example,
// to support styles of field injection.
boolean continueWithPropertyPopulation = true;
// InstantiationAwareBeanPostProcessor#postProcessAfterInstantiation()
// 方法作为属性赋值的前置检查条件,在属性赋值之前执行,能够影响是否进行属性赋值!
if (!mbd.isSynthetic() && hasInstantiationAwareBeanPostProcessors()) {
for (BeanPostProcessor bp : getBeanPostProcessors()) {
if (bp instanceof InstantiationAwareBeanPostProcessor) {
InstantiationAwareBeanPostProcessor ibp = (InstantiationAwareBeanPostProcessor) bp;
if (!ibp.postProcessAfterInstantiation(bw.getWrappedInstance(), beanName)) {
continueWithPropertyPopulation = false;
break;
}
}
}
}
// 忽略后续的属性赋值操作代码
}
可以看到该方法在属性赋值方法内,但是在真正执行赋值操作之前。其返回值为boolean,返回false时可以阻断属性赋值阶段(continueWithPropertyPopulation = false;)。
关于BeanPostProcessor执行阶段的源码穿插在下文Aware接口的调用时机分析中,因为部分Aware功能的就是通过他实现的!只需要先记住BeanPostProcessor在初始化前后调用就可以了。
第二大类:只调用一次的接口
这一大类接口的特点是功能丰富,常用于用户自定义扩展。
第二大类中又可以分为两类:
Aware类型的接口
生命周期接口
无所不知的Aware
Aware类型的接口的作用就是让我们能够拿到Spring容器中的一些资源。基本都能够见名知意,Aware之前的名字就是可以拿到什么资源,例如BeanNameAware可以拿到BeanName,以此类推。调用时机需要注意:所有的Aware方法都是在初始化阶段之前调用的!
Aware接口众多,这里同样通过分类的方式帮助大家记忆。
Aware接口具体可以分为两组,至于为什么这么分,详见下面的源码分析。如下排列顺序同样也是Aware接口的执行顺序,能够见名知意的接口不再解释。
Aware Group1
BeanNameAware
BeanClassLoaderAware
BeanFactoryAware
Aware Group2
EnvironmentAware
EmbeddedValueResolverAware 这个知道的人可能不多,实现该接口能够获取Spring EL解析器,用户的自定义注解需要支持spel表达式的时候可以使用,非常方便。
ApplicationContextAware(ResourceLoaderAware\ApplicationEventPublisherAware\MessageSourceAware) 这几个接口可能让人有点懵,实际上这几个接口可以一起记,其返回值实质上都是当前的ApplicationContext对象,因为ApplicationContext是一个复合接口,如下:
public interface ApplicationContext extends EnvironmentCapable, ListableBeanFactory, HierarchicalBeanFactory,
MessageSource, ApplicationEventPublisher, ResourcePatternResolver {}
这里涉及到另一道面试题,ApplicationContext和BeanFactory的区别,可以从ApplicationContext继承的这几个接口入手,除去BeanFactory相关的两个接口就是ApplicationContext独有的功能,这里不详细说明。
Aware调用时机源码分析
详情如下,忽略了部分无关代码。代码位置就是我们上文提到的initializeBean方法详情,这也说明了Aware都是在初始化阶段之前调用的!
// 见名知意,初始化阶段调用的方法
protected Object initializeBean(final String beanName, final Object bean, @Nullable RootBeanDefinition mbd) {
// 这里调用的是Group1中的三个Bean开头的Aware
invokeAwareMethods(beanName, bean);
Object wrappedBean = bean;
// 这里调用的是Group2中的几个Aware,
// 而实质上这里就是前面所说的BeanPostProcessor的调用点!
// 也就是说与Group1中的Aware不同,这里是通过BeanPostProcessor(ApplicationContextAwareProcessor)实现的。
wrappedBean = applyBeanPostProcessorsBeforeInitialization(wrappedBean, beanName);
// 下文即将介绍的InitializingBean调用点
invokeInitMethods(beanName, wrappedBean, mbd);
// BeanPostProcessor的另一个调用点
wrappedBean = applyBeanPostProcessorsAfterInitialization(wrappedBean, beanName);
return wrappedBean;
}
可以看到并不是所有的Aware接口都使用同样的方式调用。Bean××Aware都是在代码中直接调用的,而ApplicationContext相关的Aware都是通过BeanPostProcessor#postProcessBeforeInitialization()实现的。
感兴趣的可以自己看一下ApplicationContextAwareProcessor这个类的源码,就是判断当前创建的Bean是否实现了相关的Aware方法,如果实现了会调用回调方法将资源传递给Bean。
至于Spring为什么这么实现,应该没什么特殊的考量。也许和Spring的版本升级有关。基于对修改关闭,对扩展开放的原则,Spring对一些新的Aware采用了扩展的方式添加。
BeanPostProcessor的调用时机也能在这里体现,包围住invokeInitMethods方法,也就说明了在初始化阶段的前后执行。
关于Aware接口的执行顺序,其实只需要记住第一组在第二组执行之前就行了。每组中各个Aware方法的调用顺序其实没有必要记,有需要的时候点进源码一看便知。
简单的两个生命周期接口
至于剩下的两个生命周期接口就很简单了,实例化和属性赋值都是Spring帮助我们做的,能够自己实现的有初始化和销毁两个生命周期阶段。
InitializingBean 对应生命周期的初始化阶段,在上面源码的invokeInitMethods(beanName, wrappedBean, mbd);方法中调用。
有一点需要注意,因为Aware方法都是执行在初始化方法之前,所以可以在初始化方法中放心大胆的使用Aware接口获取的资源,这也是我们自定义扩展Spring的常用方式。
除了实现InitializingBean接口之外还能通过注解或者xml配置的方式指定初始化方法,至于这几种定义方式的调用顺序其实没有必要记。因为这几个方法对应的都是同一个生命周期,只是实现方式不同,我们一般只采用其中一种方式。
DisposableBean 类似于InitializingBean,对应生命周期的销毁阶段,以ConfigurableApplicationContext#close()方法作为入口,实现是通过循环取所有实现了DisposableBean接口的Bean然后调用其destroy()方法 。感兴趣的可以自行跟一下源码。
扩展阅读: BeanPostProcessor 注册时机与执行顺序
注册时机
我们知道BeanPostProcessor也会注册为Bean,那么Spring是如何保证BeanPostProcessor在我们的业务Bean之前初始化完成呢?
请看我们熟悉的refresh()方法的源码,省略部分无关代码:
@Override
public void refresh() throws BeansException, IllegalStateException {
synchronized (this.startupShutdownMonitor) {
try {
// Allows post-processing of the bean factory in context subclasses.
postProcessBeanFactory(beanFactory);
// Invoke factory processors registered as beans in the context.
invokeBeanFactoryPostProcessors(beanFactory);
// Register bean processors that intercept bean creation.
// 所有BeanPostProcesser初始化的调用点
registerBeanPostProcessors(beanFactory);
// Initialize message source for this context.
initMessageSource();
// Initialize event multicaster for this context.
initApplicationEventMulticaster();
// Initialize other special beans in specific context subclasses.
onRefresh();
// Check for listener beans and register them.
registerListeners();
// Instantiate all remaining (non-lazy-init) singletons.
// 所有单例非懒加载Bean的调用点
finishBeanFactoryInitialization(beanFactory);
// Last step: publish corresponding event.
finishRefresh();
}
}
可以看出,Spring是先执行registerBeanPostProcessors()进行BeanPostProcessors的注册,然后再执行finishBeanFactoryInitialization初始化我们的单例非懒加载的Bean。
执行顺序
BeanPostProcessor有很多个,而且每个BeanPostProcessor都影响多个Bean,其执行顺序至关重要,必须能够控制其执行顺序才行。关于执行顺序这里需要引入两个排序相关的接口:PriorityOrdered、Ordered
PriorityOrdered是一等公民,首先被执行,PriorityOrdered公民之间通过接口返回值排序,Ordered是二等公民,然后执行,Ordered公民之间通过接口返回值排序
都没有实现是三等公民,最后执行。
在以下源码中,可以很清晰的看到Spring注册各种类型BeanPostProcessor的逻辑,根据实现不同排序接口进行分组。优先级高的先加入,优先级低的后加入。
// First, invoke the BeanDefinitionRegistryPostProcessors that implement PriorityOrdered.
// 首先,加入实现了PriorityOrdered接口的BeanPostProcessors,顺便根据PriorityOrdered排了序
String[] postProcessorNames =
beanFactory.getBeanNamesForType(BeanDefinitionRegistryPostProcessor.class, true, false);
for (String ppName : postProcessorNames) {
if (beanFactory.isTypeMatch(ppName, PriorityOrdered.class)) {
currentRegistryProcessors.add(beanFactory.getBean(ppName, BeanDefinitionRegistryPostProcessor.class));
processedBeans.add(ppName);
}
}
sortPostProcessors(currentRegistryProcessors, beanFactory);
registryProcessors.addAll(currentRegistryProcessors);
invokeBeanDefinitionRegistryPostProcessors(currentRegistryProcessors, registry);
currentRegistryProcessors.clear();
// Next, invoke the BeanDefinitionRegistryPostProcessors that implement Ordered.
// 然后,加入实现了Ordered接口的BeanPostProcessors,顺便根据Ordered排了序
postProcessorNames = beanFactory.getBeanNamesForType(BeanDefinitionRegistryPostProcessor.class, true, false);
for (String ppName : postProcessorNames) {
if (!processedBeans.contains(ppName) && beanFactory.isTypeMatch(ppName, Ordered.class)) {
currentRegistryProcessors.add(beanFactory.getBean(ppName, BeanDefinitionRegistryPostProcessor.class));
processedBeans.add(ppName);
}
}
sortPostProcessors(currentRegistryProcessors, beanFactory);
registryProcessors.addAll(currentRegistryProcessors);
invokeBeanDefinitionRegistryPostProcessors(currentRegistryProcessors, registry);
currentRegistryProcessors.clear();
// Finally, invoke all other BeanDefinitionRegistryPostProcessors until no further ones appear.
// 最后加入其他常规的BeanPostProcessors
boolean reiterate = true;
while (reiterate) {
reiterate = false;
postProcessorNames = beanFactory.getBeanNamesForType(BeanDefinitionRegistryPostProcessor.class, true, false);
for (String ppName : postProcessorNames) {
if (!processedBeans.contains(ppName)) {
currentRegistryProcessors.add(beanFactory.getBean(ppName, BeanDefinitionRegistryPostProcessor.class));
processedBeans.add(ppName);
reiterate = true;
}
}
sortPostProcessors(currentRegistryProcessors, beanFactory);
registryProcessors.addAll(currentRegistryProcessors);
invokeBeanDefinitionRegistryPostProcessors(currentRegistryProcessors, registry);
currentRegistryProcessors.clear();
}
根据排序接口返回值排序,默认升序排序,返回值越低优先级越高。
/**
* Useful constant for the highest precedence value.
* @see java.lang.Integer#MIN_VALUE
*/
int HIGHEST_PRECEDENCE = Integer.MIN_VALUE;
/**
* Useful constant for the lowest precedence value.
* @see java.lang.Integer#MAX_VALUE
*/
int LOWEST_PRECEDENCE = Integer.MAX_VALUE;
PriorityOrdered、Ordered接口作为Spring整个框架通用的排序接口,在Spring中应用广泛,也是非常重要的接口。
总结
Spring Bean的生命周期分为四个阶段和多个扩展点。扩展点又可以分为影响多个Bean和影响单个Bean。整理如下:
四个阶段
实例化 Instantiation
属性赋值 Populate
初始化 Initialization
销毁 Destruction
多个扩展点
影响多个Bean
BeanPostProcessor
InstantiationAwareBeanPostProcessor
影响单个Bean
Aware
Aware Group1
BeanNameAware
BeanClassLoaderAware
BeanFactoryAware
Aware Group2
EnvironmentAware
EmbeddedValueResolverAware
ApplicationContextAware(ResourceLoaderAware\ApplicationEventPublisherAware\MessageSourceAware)
生命周期
InitializingBean
DisposableBean
至此,Spring Bean的生命周期介绍完毕,由于作者水平有限难免有疏漏,欢迎留言纠错。
推荐阅读:

本文分享自微信公众号 - 一个优秀的废人(feiren_java)。
如有侵权,请联系 support@oschina.cn 删除。
本文参与“OSC源创计划”,欢迎正在阅读的你也加入,一起分享。
来源:oschina
链接:https://my.oschina.net/u/4083953/blog/4571886