背景
上篇文章我简单的介绍了自己打造的通俗简版RPC通信框架,这篇是对简版的增强~
如果大家对此项目还感兴趣的话,可到码云上瞄瞄:Netty-RPC
上篇文章链接:《SpringBoot2+Netty打造通俗简版RPC通信框架》
在介绍后续新增功能前,我们先回顾一下最简单的RPC通信的流程,流程图如下:

我们可以看到其实整个流程其实是非常的简单的:客户端接收前端发送的请求,封装好请求Packet根据配置打开Netty通道进行通信,服务端接收请求Packet,解析并且根据请求信息,反射获取实现类调用方法,得到结果并封装好响应Packet然后返回结果给客户端,客户端获取结果响应给前端。
新增功能 因为是模仿Dubbo造RPC通信框架,那么Dubbo基本的功能我们当然也必须得有啦,下面列出的是我后续新增的优化:
- 单一长连接
- 服务注解,并且带版本号
- 增加注册中心
- 处理Netty客户端或服务端主动断开异常
- 业务处理使用自定义业务线程池 详细的代码大家可到我的码云上阅读。
详细介绍
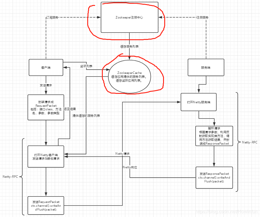
首先,我们先看一下带注册中心后的流程图:

我们可以看到多了个Zookeeper作为注册中心,然后就到了监听缓存列表,和服务缓存列表。大家不理解这两个列表不重要,下面我将继续详细的介绍一下我做这些功能的思路。
1、单一长连接:
首先上一下简单的流程图:

思路非常的简单:就是使用内存缓存缓存起来,结构就是Map,key为IP:Port value为channel。
在没有注册中心时,服务端的IP和PORT是写在配置文件里的,我们直接获取IP信息,并且判断在【Channel缓存列表】是否有此IP对应缓存起来的的Channel,有则获取直接进行RPC通信,否则创建新Channel进行RPC通信,记得还要缓存起来。 而在有注册中心时,我们需要在请求Packet中获取需要提供的服务名,然后根据服务名在【服务缓存列表】获取所有提供此服务的所有应用IP,然后就是判断IP列表在【Channel缓存列表】中是否有缓存的Channel,有则获取并直接进行RPC通信; 否则,遍历应用IP列表,直到创建新Channel通信并且连接成功,然后将Channel缓存起来。最后,进行RPC通信然后等待获取Result即可。
2、服务注解:
我们知道需要进行RPC通信的接口都会加上@NettyRPC注解,然后在服务端这,每次都是使用Reflections框架扫描出指定路径下的所有类,再判断是否有服务的实现类,有则利用反射进行方法调用。这听起来可是相当浪费时间,哈哈。
这时候,我们可以利用Spring框架来去除掉这个扫描的动作。首先,我们提供一个@NettyRpcService注解,来标识所有RPC服务的实现类。然后我们创建一个类,实现接口ApplicationContextAware。然后我们可以利用ApplicationContext的getBeansWithAnnotation方法类根据指定注解获取Bean,我们这里当然是指定前面的@NettyRPCService注解了,然后我们利用内存缓存来缓存起来【提供RPC服务的实现类列表】,结构为Map:key为接口名+版本号,value为bean实例。那么之后的大家应该就懂了,我们再也不必每次都使用Reflections框架了。
package com.hyf.rpc.netty.server.config;
import com.hyf.rpc.netty.anno.NettyRPCService;
import com.hyf.rpc.netty.properties.NettyProperties;
import com.hyf.rpc.netty.server.NettyServer;
import org.springframework.beans.BeansException;
import org.springframework.beans.factory.annotation.Autowired;
import org.springframework.context.ApplicationContext;
import org.springframework.context.ApplicationContextAware;
import org.springframework.context.ApplicationListener;
import org.springframework.context.event.ContextRefreshedEvent;
import org.springframework.stereotype.Component;
import java.util.HashMap;
import java.util.Map;
/**
* @author Howinfun
* @desc Netty服务提供者启动&扫面存储提供服务的实现类
* @date 2019/7/18
*/
@Component
public class NettyServerInitConfig implements ApplicationListener<ContextRefreshedEvent>, ApplicationContextAware {
/** 提供RPC服务的实现类 key为接口名+版本号,value为bean实例*/
public static final Map<String,Object> beanMap = new HashMap<>(10);
@Autowired
private NettyServer nettyServer;
@Autowired
private NettyProperties nettyProperties;
/**
* 当ApplicationContext初始或刷新完毕触发
* @param event
*/
@Override
public void onApplicationEvent(ContextRefreshedEvent event) {
if (nettyProperties.getServerPort() != null){
nettyServer.start();
}
}
@Override
public void setApplicationContext(ApplicationContext applicationContext) throws BeansException {
// 遍历带有NettyRPCService注释的服务实现类
Map<String,Object> beans = applicationContext.getBeansWithAnnotation(NettyRPCService.class);
if (beans != null && beans.size() > 0) {
for (Object serviceBean : beans.values()) {
String interfaceName = serviceBean.getClass().getAnnotation(NettyRPCService.class).value().getName();
String version = serviceBean.getClass().getAnnotation(NettyRPCService.class).version();
beanMap.put(interfaceName+version, serviceBean);
}
}
System.out.println(beanMap.toString());
}
}
3、注册中心:
这个上一下简单的流程图先:

顺便看一下Zookeeper的数据结构:

我这里使用的是Zookeeper作为注册中心。首先大家得自己安装一个Zookeeper服务。我们做注册中心是利用Zookeeper的监听事件,当然了,Zookeeper原生的监听事件是利用Watcher,而且是一次性的,所以不用。我会使用第三方框架Curator。Curator引入了Cache来实现对Zookeeper服务端事件监听,Cache事件监听可以理解为一个本地缓存视图与远程Zookeeper视图的对比过程。Cache提供了反复注册的功能。Cache分为两类注册类型:节点监听和子节点监听。
首先是服务端:在zookeeper的/root下创建名为配置文件中namespace(例如rpc-server)的节点,然后我们可在上面的扫描带@NettyRPCService实现类缓存起来的同时,每一个实现类就往/root/namespace下创建一个节点,节点名为@NettyRPCService的value().getName+version(),节点内容为IPPojo(ip+提供netty服务端口号)的Json字符串。 再来客户端:客户端主要是要做监听,首先是监听(使用PathChildrenCache,可监听子节点的增删改)根节点/root,如果有节点新增,则表明有新应用提供服务:这时候我们又要继续对此节点做监听(也是使用PathChildrenCache),并且将PathChildrenCache缓存到内存缓存中【监听缓存列表】。如果有节点删除,则表明有应用不提供服务了:这时候我们将监听关闭掉,并且从【监听缓存列表】中删除,并且从【服务缓存列表】删除应用提供的所有服务。根节点/root下面的子节点才是真正提供的RPC服务:当新增,需要将节点信息缓存到内存缓存中【服务缓存列表】;当删除,从【服务缓存列表】中删除对应数据。
4、处理Netty客户端或服务端主动异常:
客户端:在RPCResponsPacketHandler中重写exceptionCaught方法。首先是根据标识从【Channel缓存列表】中移除此Channel,然后根据标识从【服务缓存列表】中移除对应的所有服务,最后关闭通道ctx.channel().close()。 服务端:直接关闭通道即可,ctx.channel().close();
5、业务处理使用自定义业务线程池:
首先自定义一个线程池,根据自己需求去设计 核心线程数、最大线程数、线程保持活跃时间、队列、拒绝策略等。然后在业务处理除直接新建一个任务(实现Runnable接口)提交到线程池处理即可。
package com.hyf.rpc.netty.common;
import lombok.extern.slf4j.Slf4j;
import java.util.concurrent.Future;
import java.util.concurrent.LinkedBlockingQueue;
import java.util.concurrent.ThreadPoolExecutor;
import java.util.concurrent.TimeUnit;
/**
* @author Howinfun
* @desc
* @date 2019/7/12
*/
@Slf4j
public class TaskThreadPool {
public static final TaskThreadPool INSTANCE = new TaskThreadPool();
private final ThreadPoolExecutor executor;
private TaskThreadPool(){
/**
* 核心线程数:10
* 最大线程数:20
* 线程保持活跃时间:60s
* 队列:阻塞队列,最多存放100个任务
* 拒绝策略:任务将被放弃
*/
this.executor = new ThreadPoolExecutor(10,
20,
60, TimeUnit.SECONDS,
new LinkedBlockingQueue<>(100),new ThreadPoolExecutor.CallerRunsPolicy());
}
public Future submit(Runnable task){
log.info("业务线程池执行任务中...");
Future future = executor.submit(task);
return future;
}
}
最后:
到这里就基本已经全部结束了,虽然总体做得不是很好,但是起码自己经历了从0到1的所谓手写框架了,哈哈哈。同时,也将学到的Netty和Zookeeper等技术稍微实战了一下子,算是很满足了。接下来,得想想干点什么。。。。
来源:oschina
链接:https://my.oschina.net/u/4300698/blog/3382202