1. 互联网技术演进之路
1. 初生
- 无名的网站 -> 访问量低,一台服务器满足需求。

- 典型的技术 LAMP:Linux + Apache + MySQL + PHP
2. 发展问题
- 性能越来越差
- 越来越多的数据导致存储空间不足
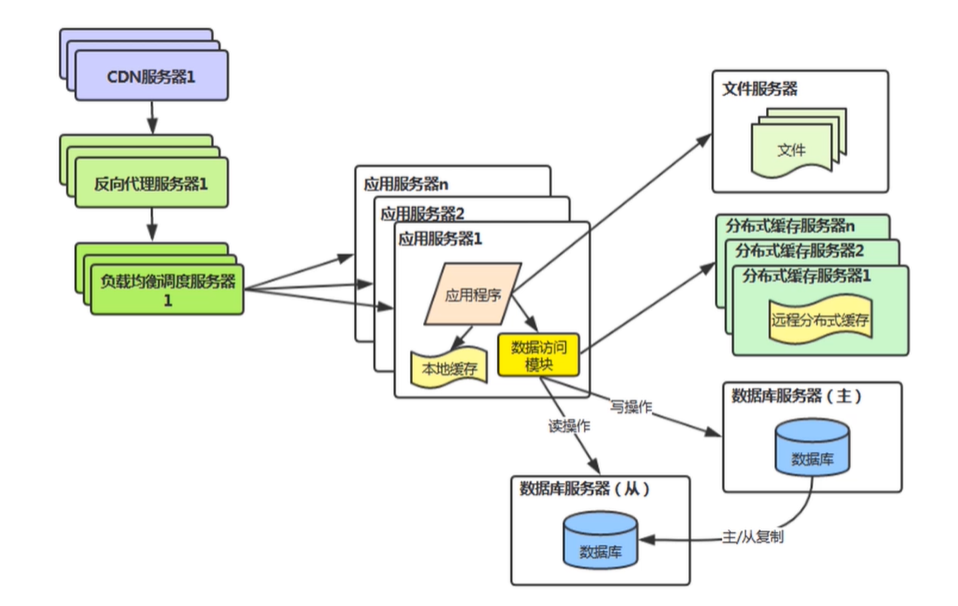
3. 应用服务和数据服务分离

- 服务器对应不同的硬件需求
- 应用服务器:需要更快更强大的 CPU(处理大量的业务逻辑)
- 数据库服务器:需要更快的硬盘和更大的内存(快速磁盘检索和数据缓存)
- 文件服务器:需要更大的硬盘(存储大量用户上传的文件)
- 不同的服务器承担不同的角色
- 并发处理能力。
- 数据存储空间。
4. 发展问题
- 数据库压力太大导致访问延迟,进而影响整个网站的性能,用户体验受到影响。
5. 使用缓存改善性能

- 缓存
- 本地缓存(能存的数据量较少,并且会与应用程序争夺内存)
- 远程分布式缓存
6. 发展问题
- 能够处理的请求连接有限,网站访问高峰期,应用服务器成为整个网站的瓶颈。
7. 应用服务器集群

- 负载均衡
- 软件:Apache、Nginx、Reverse-proxy、pWEB、LVS
- 硬件:F5
- DNS 负载均衡
8. 发展问题
- 有一部分读操作(缓存访问不命中,缓存过期)和全部的写操作要访问数据库,当用户达到一定规模后,数据库因为负载压力过高而成为整个系统的瓶颈。
9. 数据库读写分离

- 数据访问模块
- 在 Mybatis 中开发插件
- Mycat
- Sharding-JDBC
10. 发展问题
- 用户规模越来越大,发布地域越来越广,地域网络环境差别很大,面临问题:如何保证用户的访问体验,不至于因访问慢而流失用户?
11. 反向代理和 CDN 加速

- 加快用户访问响应速度。
- 减轻后端服务器的负载压力。
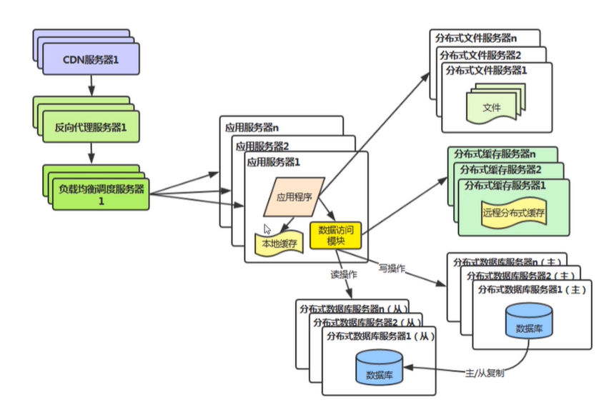
12. 发展问题
- 单文件服务器、单数据库服务器,面临问题:存不下日益增长的数据。
13. 分布式文件系统和分布式数据库系统

- 适合存储小文件、图片的分布文件系统
- FastDFS
- TFS
- 数据访问模块
- Mycat
- Sharding-JDBC
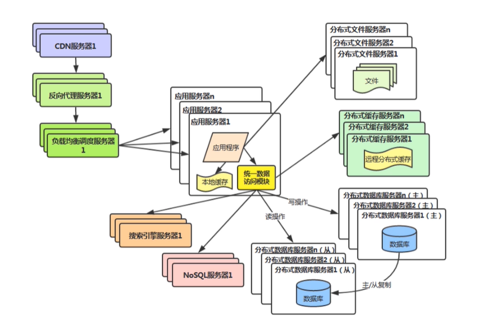
14. 发展问题
- 随着业务的发展,数据的存储需求和检索需求越来越复杂,面临的问题:
- 存储的字段差异较大,骷髅表。
- 复杂的文本检索。
15. 使用 NoSQL、搜索引擎

- 搜索引擎:lucene、solr、elasticsearch
- NoSQL:mongodb、elasticsearch
16. 发展问题
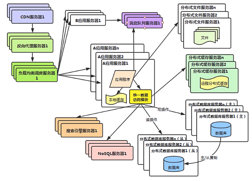
- 网站越做越好,业务不断扩大,越来越复杂,面临的问题:应用程序将变得无比庞大,迭代周期越来越快,牵一发而动全身,怎样应对快速的业务发展需要?
17. 业务拆分

- 如大型电商网站会将首页、商铺、订单、买家等拆分不同的产品线,分归不同的团队负责,分成不同的应用,独立部署。通过链接、MQ、数据存储系统建立关联。
18. 发展问题
- 业务规模不断增大,应用拆分越来越小,越来越多,面临问题:
- 应用间的关系越来越复杂,应用中存在大量相同的业务操作。
- 后端的数据库要被成千上万应用服务器连接,数据库连接资源不足。
19. 分布式服务(服务化)

-
服务化的两种架构方式

-
服务框架:Dubbo、SpringCloud
-
配置中心:Dubbo、SpringCloud config、Disconf(百度)、Config-toolkit(当当)、Diamond(阿里)
20. 发展问题
- 数据挖掘、分析、推荐等业务需求,庞大系统的监控、问题分析等需求。
21. 大数据技术、监控、 日志分析系统

- 大数据:Hadoop、Spark
- 系统监控:Zabbix、ElasticSearch+beats+Kibana
- 集中式日志分析系统:ELK
2. 架构设计思想总结
- 分而治之。
- 随网站所需灵活应对。
- 业务发展驱动技术发展,技术发展反哺业务。
- 软件系统的价值在于它能为用户提供什么价值,在于网站能做什么,而不在于他是怎么做的。
3. 架构设计的误区
- 一味追随大公司的解决方案。
- 为了技术而技术。
- 企图用技术解决所有问题。
来源:oschina
链接:https://my.oschina.net/u/3142084/blog/4587893
