大概,不少国人对疫情认知的分水岭出现在1月23日的武汉“封城”。诚然,“封城”是一种比较极端的隔离方法。在历史上,为遏制传染病传播,隔离的手段已被人类使用了近七百年。
历史上的隔离
This pestilence was so powerful that it was transmitted to the healthy by contact with the sick. —— Giovanni Boccaccio
世界历史上出现过三次大的传染病事件,史称“三次全球大流行”(下称大瘟疫,pandemics)。第一次大瘟疫也叫“查士丁尼大瘟疫”,发生在公元541年。当时,东罗马帝国皇帝查士丁尼大帝励精图治,东征西讨,收复大量失地。不巧,一场大瘟疫迅速席卷欧洲。查士丁尼大帝采用了各种办法阻止瘟疫,也包括简单的隔离措施,然而,他失败了,一代雄主统一罗马帝国的梦想就此化为泡影[1]。
真正意义上隔离(quarantine)的出现与第二次大瘟疫(即黑死病大瘟疫)有关。1347-1350年之间,据称至少2000万人死于这场席卷欧亚大陆的万分恐怖的大型瘟疫。之所以成为黑死病,一般认为是按其症状 acral necrosis,患者皮肤因皮下出血变黑。人们在长时间和传染病斗争的过程中慢慢意识到,将病人隔离起来,似乎是一个有效的方法。1377年,在杜布罗夫尼克(Dubrovnik)这个今属克罗地亚的美丽海港、《冰与火之歌》的君临城,拉古萨共和国的都城实施了人类第一次 quarantine:任何船只有在亚德里亚海或附近的小岛上停留30天方准入港[1]。1448年,海上霸主威尼斯共和国参议院决议,将三十天隔离期(trentine)延至40天(quarantine),后者正是源于“四十天”的威尼斯方言(quaranta giorni)[2]。有现代研究表明,黑死病从感染到死亡,大概要37天。可见,威尼斯共和国四十天的 quarantine 似乎有先见之明。

黑死病(第二次大瘟疫)传播地图,由左至右1346、1348、1350年(维基)
尽管早在14世纪已开始实施隔离,但相当长的一段历史时期里,人们并不清楚这样做的具体原因,这一局面到1862才得以改变。法国微生物学家路易·巴斯德(Louis Pasteur)完成著名的鹅颈瓶实验,证明“微生物产生微生物”,直接支持了菌原理论(或生源理论)(germ theory)。19世纪末,德国医生柯赫(Koch)成功证明了炭疽杆菌是炭疽热的凶手。再结合疾病潜伏期的概念,人类终于在20世纪初对隔离行之有效的原因有了基本的认识——隔离病菌携带者,就是隔离可以阻隔疾病的传播[1]。

谁是凶手?
Hence, the frequent attempts to explain in modern terms the great fourteenth-century epidemic(s), known in English as the Black Death, are usually exercises in ploughing the Bands. —— John Norris
那么,谁是史上三次大瘟疫的罪魁祸首呢?对于前两次,由于时间久远,人们似乎所知有限。第三次大瘟疫爆发于19世纪末的中国,后波及全球,引致上千万人死亡。当时巴斯德的理论已经被接受。1894年,法国学者耶尔辛(Alexandre Yersin)和日本学者北里柴三郎在香港的鼠疫病人中分离到了这次瘟疫的真凶,一种被称为鼠疫杆菌(Yersinia pestis)的细菌,揭开了疫情真凶的神秘面纱。
地中海的马赛
We believe that we can end the controversy. —— Didier Raoult
让我们把目光转向法国南部的马赛市。马赛是地中海最大的港口,它的命运与地中海有千丝万缕的联系,据传当地谚语“马赛首先是地中海的马赛,然后才是法国的马赛”。或许是疾病易通过海上贸易输入,也或许是地中海温润的气候提供了病菌滋生的温床,历史上的马赛一直备受传染病折磨,著名的传染病马赛热(Marseilles fever,又称地中海斑疹热)正以此地命名。1348年,第二次大瘟疫时期黑死病就曾光顾这里。1720年,又一场瘟疫席卷马赛,夺走了40%市民的生命,史称“马赛大瘟疫”。好在,当年的马赛市政府进行了有效的 quarantine,搭建了两米高的隔离墙有效阻止了瘟疫的扩散[4]。

1996年,考古学家奥利维耶·杜图瓦(Olivier Dutour)在马赛附近发现了18世纪“马赛大瘟疫”的万人坑(mass grave)。为了解开病原之谜,杜图瓦提出了一个大胆的想法:能否从古尸上找出致病细菌DNA,然后再由分子生物学手段顺藤摸瓜找出是什么细菌?他想到了求助于当地的生物学家[5]。
马赛有着良好的进化生物学传统,一年一度的马赛进化生物学大会(Evolutionary Biology Meeting at Marseilles)到今天已走过二十多个年头。地中海大学(现已合并为艾克斯·马赛大学 Aix-Marseille Université)的迪迪埃·拉乌尔(Didier Raoult)是一位兴趣广泛的生物学家,研究领域横跨微生物学、传染病学和进化生物学等多个学科。杜图瓦认为拉乌尔正是好的合作对象。一天,杜图瓦拿着刚出土的骨骼找到拉乌尔[5],谈了自己的想法,后者欣然接受了邀请。

流行病学界为鼠疫杆菌鸣冤
Yersinia seeks pardon for Black Death. —— Rachael Paterson
拉乌尔的句号画的有点早。宾州州立大学(Pennsylvania State University)的流行病学家詹姆斯·伍德(James Wood)率先发难,他通过流行病学分析认为,最新的黑死病时期的人口数据显示,14世纪的疫情造成 40-50% 人口的死亡,而20世纪的鼠疫只有2%的死亡率。此外,伍德认为,人口资料显示人-人的传染是主要的途径,这与由老鼠传播的鼠疫大相径庭。类似地,还有至少两组学者在书中给出相仿结论(在[10]中综述)。由于这些书十分畅销,为鼠疫杆菌翻案的论调在民间突然流行开[5]。
02年,伍德的这一观点被著名医学杂志《柳叶刀-传染病》编辑 Rachael Paterson 在 NEWSDESK 栏目以一篇“鼠疫杆菌请求原谅”为题的文章捅出[11],直接踢爆了一场大辩论。拉乌尔迅速发表反击文章,称对于黑死病这样的传染病最关键的就是找寻治病的病原,相较于病原 DNA 的分析,伍德的流行病学研究对找寻死因没什么价值[10]。
03年,伍德也做出回应,这次,他除了从流行病学角度给出理由之外,还出人意料抛出了新的观点——伍德认为,拉乌尔的实验可能是PCR(聚合酶链式反应)中受到污染[12]。问题来了,作为流行病学家的伍德,如何一针见血地给出了分子生物学的见解呢?
现代细菌的污染?
Ancient DNA: do it right or not at all. —— Alan Cooper
事情是这样的。据当事人回忆,伍德01年在马赛参加了拉乌尔举办的“第四届国际传染病进化与古微生物学研讨会”。会上,听到了玛丽女王大学青年学者普伦蒂斯(Michael Prentice)、牛津大学著名古 DNA 学家阿兰·库珀(Alan Cooper)和他的学生吉尔伯特(Thomas Gilbert)的相关报告,获悉“拉乌尔的结果可能受到杂菌污染”[13]。

伍德的这篇文章一下把这三位生物学家扯了进来。三人随后也在《柳叶刀-传染病》上撰文,暗示伍德在未经许可的情况下使用他们会议上报告的结果发表文章,且部分曲解了他们的本意[13]。04年,这几位英国学者在《微生物学》杂志刊文[14],详细阐述了他们认为马赛大学结果受到“现代”细菌的污染的分子生物学依据。
有必要简单交代一下背景。当时,即使是对于人类或动物的古 DNA 研究都存在着极大的争议。比如,90年代接连有文章声称提取到恐龙的 DNA,但最后都被发现是人或细菌的 DNA 污染所致(15, 16)。具体地说,古 DNA 存留下来的量极低,且极易损毁,高温和高湿环境更是其保存的杀手。阿兰·库珀在2000年更是以“古 DNA 研究,要么好好做,要么不做”为题在《科学》杂志发表文章,对当前的古 DNA 研究之乱象进行了犀利点评。
人类的古 DNA 尚且如此,微生物古 DNA 更难搞,因为后者面临更多的挑战,比如这仅存的微生物 DNA,就算在古尸里安全,在古尸重见天日后如何保存?此外,操作不当,带入实验室的古 DNA 很容易被现在环境中遍布的细菌混入,导致古 DNA “不古”。当时,对于由古人类遗传学家主导的古 DNA 领域来说,任何所谓的对古微生物 DNA 的想法,都显得过于异想天开。
拉乌尔当然不买账[17],吉尔伯特也迅速在同一期刊做出回应[18]。一句话总结,吉尔伯特认为细菌的古 DNA 很难保存所以拉乌尔的发现是被现代鼠疫杆菌污染所致,而拉乌尔坚称自己的实验没被污染。具体地,拉乌尔称吉尔伯特没有严格地按照他们的操作从牙髓提取 DNA,而是选取了牙齿的其他部位和骨骼。吉尔伯特对此表示已尽力,问题是古尸的牙髓很难分辨。拉乌尔还指出,从牙髓提取 DNA 需要专业的技术,吉尔伯特承认未聘请专业牙医,但表示在他们咨询相关专家的情况下无必要由专业医师操刀。此外,拉乌尔提出需要可以双方交换样品,互相检测对方的结果,而吉尔伯特未做回应。总之,说不到一起去。双方唯一的共识在于,都认为有必要进行更多的实验来验证。
04年,来自牛津大学的古人类 DNA 大佬艾斯克·威勒斯列夫(Eske Willerslev)和阿兰·库珀在综述里写道:“然而,古 DNA 研究仍然经常被错误的报告所干扰,具体地说就是低估了实验室和样品中的污染”[19]。他们更直言不讳指出,类似(马赛团队)的错误就是微生物的问题(the microbial problem)[19]。换言之,古 DNA 现在只能用于人,而在那些肉眼看不见的小东西里全无用武之地。尽管古人类 DNA 学界一片质疑,但拉乌尔仍坚称自己的实验真实可靠,并继续发表相关的论文。
孰是孰非,依然看不清楚。
学术不端的惩罚
If I had been in the United States, I would have sued. —— Didier Raoult
06年,马赛大学团队遭遇打击。一篇拉乌尔作为作者之一的论文在投稿过程中被久负盛名的美国微生物学会旗下杂志被发现存在诚信问题,理由是在修回过程中作者们口口声声说他们修改了四张图,但实际上这四幅图与第一稿一模一样。拉乌尔致信杂志社表示:该错误是由其中的两位作者造成的。其中一位作者也承认,该错误是不小心所致,且在提交文章时没有和包括拉乌尔在内的其他作者商量[6]。
然而,美国微生物学会还是决定,对全部五名作者做出一致的严厉惩罚:禁止在接下来的一年里在学会旗下杂志发表论文。拉乌尔一怒之下辞去了美国微生物学会和其旗下两本学术期刊的多个职务,并且禁止自己的实验室在美国微生物学会杂志发表论文[6]。
名誉对于一个学者而言是最重要的。美国微生物学的禁令无疑对拉乌尔雪上加霜,可以想象越来越多人不禁对拉乌尔之前的古 DNA 研究产生怀疑。
转机?
We sort of sat on the samples for a few years waiting for all the stars to align. —— Sharon DeWitte
事情似乎有了转机。2010年,第三方团队——德国美因茨大学(University of Mainz)Barbara Bramanti 实验室——对欧洲多个黑死病时期的古墓中的尸体进行研究。研究人员发现它们中的很多含有鼠疫杆菌的 DNA[20]。除对 DNA 进行研究外,Bramanti 还通过免疫层析实验对古代细菌遗留的蛋白也进行了验证,这更加支持黑死病大流行的元凶属于鼠疫杆菌的说法。该研究还通过单核苷酸多态性(SNP)分析发现出不同地区尸体上的鼠疫杆菌来源有所不同。
新的技术,新的时代
Our data reveal that the Black Death in medieval Europe was caused by a variant of Y. pestis that may no longer exist. [22]
新的技术很快到来了。“第二代测序” (next generation sequencing)在05年问世,并以迅雷不及掩耳盗铃之势改变了整个生物学的面貌。古 DNA 学家也意识到该技术的重要意义,其在短 DNA 片段序列的优势,恰恰使其成为对容易因遭到损伤而变得细碎的古 DNA 的测序的好帮手。另一项称为 “targeted capture” 技术也在这一时期诞生,它可以帮生物学家更好地富集古 DNA。
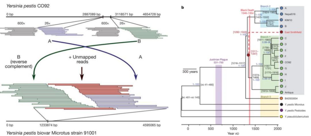
前面提到的加拿大科学家博纳尔和德国图宾根大学(University of Tübingen)的克罗斯(Johannes Krause)率先将这两种技术结合起来应用于古代微生物 DNA 的研究。这一次,在英国东史密斯菲尔德(East Smithfield)的黑死病古墓,这个吉尔伯特和库珀等人“失败”的地方,加-德团队成功在99副骨骼+牙齿中的20个提得鼠疫杆菌的 DNA[22]。具体地说,研究人员拼接了这些古代细菌的质粒基因组,并序列分析确定了它们是来自鼠疫杆菌的“遗骸”。他们的实验看上去满足了吉尔伯特要求的一切苛刻条件:在从未接触过鼠疫杆菌的环境里进行,有独立实验室重复,并找到了古代鼠疫杆菌的独特序列。作者还搜索了第二次大瘟疫前的古墓,并未找出鼠疫杆菌的踪影。加-德团队又再接再厉,于2011年发布了首个完整的古代鼠疫杆菌基因组[23]。

至此,终于可以确定,第二次大瘟疫(黑死病)的凶手就是鼠疫杆菌。那么如何解释当年英法团队研究的相反结果呢?博纳尔等人在文章里猜测可能是PCR精度的原因[22]。实际上,从拉乌尔后来的回忆里可以瞥见一些端倪:“我们当时尝试联系对方,但被告知他们已不再从事该方面的工作,因此在科学上解决这个谜团已不太可能了”[5]。
高兴之余,拉乌尔还对加-德团队的文章喋喋不休,认为在牙髓取材的方法未引用自己在10多年前发表的文章。多年后,拉乌尔披露自己当时一怒之下向《自然》杂志写信抗议,认为对方有 cheating 行为,最后不了了之[5]。
站在传染病学前沿的马赛
I recommend to young researchers to have fun every day, to be driven by curiosity. —— Didier Raoult
守望圣母教堂是马赛的标志,也是马赛市的最高点。凭栏远望,远方海上可见著名的伊夫岛,大仲马笔下的基督山伯爵曾在这座孤岛上的城堡中蒙冤入狱13年。也是过了13年,随着博纳尔等人利用新技术对古鼠疫杆菌基因组的重建,当年对拉乌尔的质疑才渐渐偃旗息鼓。
至此,古微生物学(paleomicrobiology)终于登堂入室,被主流学界接纳。后来,吉尔伯特也在自己的实验室开展起对于病原菌古 DNA 的测序工作。近年来,古微生物的研究蓬勃发展,人们明确了三次大瘟疫都是鼠疫杆菌兴风作浪的结果,而马赛大学团队开创的牙髓提取病菌 DNA 的策略更是被广泛使用。
拉乌尔后来渐渐不活跃于古微生物学这个他一手开创的学科,而是在更多领域里施展着自己的才华,在巨型病毒(giant virus)、立克次氏体中间宿主等方面都做出有里程碑意义的成果,至今发表论文1800余篇,是全球最有影响的微生物学家之一。在其带领下,2017年,一所集临床、科研和教学于一体的地中海传染病大学医院研究院 Institut Hospitalo Universitaire (IHU) Méditerranée Infection 在马赛落成,继续巩固着马赛在传染病学和微生物学研究前沿阵地的重要地位,也赋予这座有着两千年流行病斗争史的地中海港口城市更多的使命[24]。
而拉乌尔似乎注定与争议相伴。喜欢他的人认为其“充满想象力、工作努力且富有激情”,而另一些人则对其出格的言论和我行我素的行事风格颇为不满[6]。同时,我们也要为吉尔伯特说几句话,吉尔伯特当年对马赛大学研究结果的反对也都是基于实验,从科学的角度出发,他们在文中也表示并没有直接否认鼠疫杆菌不是黑死病的病因的说法,只是认为拉乌尔的实验不够严密。一番唇枪舌剑之后,拉乌尔的成果反而显得更加熠熠生辉,尽管在拉乌尔眼中,吉尔伯特等人的质疑“使得整个(古微生物学)领域进入混乱且阻挠了学科的发展”[25]。

还会回来
It will be back. —— The Hot Zone
通过对细菌的古 DNA 的研究,人们终于了解到三次大瘟疫都是同一种细菌——鼠疫杆菌反复兴风作浪的结果,也开始意识到这种细菌的可怕之处。
据说,战胜非典之后,钟南山院士曾表示“非典会卷土重来”。
纪实文学《血疫:埃博拉的故事》(The Hot Zone: A Terrifying True Story)末尾写到:“疫情可能暂时消失,但埃博拉病毒还会回来”。看看当今的武汉肺炎,不禁令人感叹历史总是惊人相似。
古 DNA 的研究让我们重新认识历史。但相比认识历史,更重要的或许是对历史的反思。秦人无暇自哀而后人哀之,后人哀之而不鉴之,亦使后人复哀后人也。
本文为公众号编辑 montreal 为生信人武汉肺炎专题所作,时间短促,错漏难免,望轻拍。
对古微生物学历史感兴趣的读者请参考后面的文献,尤其(5, 21, 25)。

Drewe S. A Brief History of Quarantine. The Virginia Tech Undergraduate Historical Review. 2013;2.
Quarantine 2020. Available from: https://en.wikipedia.org/wiki/Quarantine.
Christakos GO, Ricardo A.; Serre, Marc L.; Yu, Hwa-Lung; Wang, Lin-Lin. Interdisciplinary Public Health Reasoning and Epidemic Modelling: the Case of Black Death: Springer; 2005.
Great Plague of Marseille 2020. Available from: https://en.wikipedia.org/wiki/Great_Plague_of_Marseille.
Raoult D. A Personal View of How Paleomicrobiology Aids Our Understanding of the Role of Lice in Plague Pandemics. Microbiol Spectr. 2016;4(4).
Mary C. Sound and Fury in the Microbiology Lab. Science. 2012;335(6072):1033.
Higuchi R, Bowman B, Freiberger M, Ryder OA, Wilson AC. DNA-Sequences From the Quagga, an Extinct Member Of the Horse Family. Nature. 1984;312(5991):282-4.
Drancourt M, Aboudharam G, Signoli M, Dutour O, Raoult D. Detection of 400-year-old Yersinia pestis DNA in human dental pulp: An approach to the diagnosis of ancient septicemia. Proc Natl Acad Sci U S A. 1998;95(21):12637-40.
Raoult D, Aboudharam G, Crubezy E, Larrouy G, Ludes B, Drancourt M. Molecular identification by "suicide PCR" of Yersinia pestis as the agent of Medieval Black Death. Proc Natl Acad Sci U S A. 2000;97(23):12800-3.
Raoult D, Drancourt M. Cause of Black Death. Lancet Infectious Diseases. 2002;2(8):459-.
Paterson R. Yersinia seeks pardon for Black Death. Lancet Infectious Diseases. 2002;2(6):323-.
Wood J, DeWitte-Aviña S. Was the Black Death yersinial plague? Lancet Infect Dis. 2003;3(6):327-8.
Prentice MB, Gilbert MTP, Cooper A. Was the Black Death caused by Yersinia pestis? Lancet Infect Dis. 2004;4(2):72.
Gilbert MTP, Cuccui J, White W, Lynnerup N, Titball RW, Cooper A, et al. Absence of Yersinia pestis-specific DNA in human teeth from five European excavations of putative plague victims. Microbiol-sgm. 2004;150:341-54.
Zischler H, Geisert H, Vonhaeseler A, Paabo S. A Nuclear Fossil Of the Mitochondrial D-Loop And the Origin Of Modern Humans. Nature. 1995;378(6556):489-92.
饶毅. 分析古老DNA的困难. 中国科学报. 1996.
Drancourt M, Raoult D. Molecular detection of Yersinia pestis in dental pulp. Microbiol-sgm. 2004;150:263-4.
Gilbert MTP, Cuccui J, White W, Lynnerup N, Titball RW, Cooper A, et al. Response to Drancourt and Raoult. Microbiol-sgm. 2004;150:264-5.
Willerslev E, Cooper A. Ancient DNA. Proceedings Of the Royal Society B-Biological Sciences. 2005;272(1558):3-16.
Haensch S, Bianucci R, Signoli M, Rajerison M, Schultz M, Kacki S, et al. Distinct Clones of Yersinia pestis Caused the Black Death. PLoS Pathog. 2010;6(10).
Callaway E. Plague genome: The Black Death decoded. Nature. 2011;478(7370):444-6.
Schuenemann VJ, Bos K, DeWitte S, Schmedes S, Jamieson J, Mittnik A, et al. Targeted enrichment of ancient pathogens yielding the pPCP1 plasmid of Yersinia pestis from victims of the Black Death. Proc Natl Acad Sci U S A. 2011;108(38):E746-E52.
Bos KI, Schuenemann VJ, Golding GB, Burbano HA, Waglechner N, Coombes BK, et al. A draft genome of Yersinia pestis from victims of the Black Death. Am J Phys Anthropol. 2012;147:103-4.
Barbieri R, Drancourt M. Two thousand years of epidemics in Marseille and the Mediterranean Basin. New microbes and new infections. 2018;26:S4-S9.
Drancourt M, Raoult D. Molecular history of plague. Clin Microbiol Infec. 2016;22(11):911-5.

本文分享自微信公众号 - 生信科技爱好者(bioitee)。
如有侵权,请联系 support@oschina.cn 删除。
本文参与“OSC源创计划”,欢迎正在阅读的你也加入,一起分享。
来源:oschina
链接:https://my.oschina.net/u/2376520/blog/4538215