
文 | 李永华
来源 | 智能相对论(aixdlun)
伴随AI开放平台兴起的除了AI创业大潮,还有“AI加速器”这个源自硅谷的舶来品。本土科技企业、知名国际加速器纷纷通过新设业务或分部的方式入局AI加速器,既有腾讯这样的航母级企业走出去寻找项目,也有微软加速器这样的外来者扎根本土培育优质项目。

而随着腾讯的开启,AI加速器开始迅速升温。这种围绕AI能力开放的AI创业者扶持模式取代了传统支持力度有限的孵化器,开始大展拳脚,围绕AI加速器的竞争也拉开了序幕。
4月13日,腾讯在2018腾讯互联网+峰会上宣布其AI加速器二期启动全球招募,在玩法上进行“升级”,聚焦医疗、智慧零售、智慧楼宇等赛道,同时也广邀农业、工业、旅游、环保、内容等行业合作伙伴的加入。在这之前的9个月,首期腾讯AI加速器29个项目整体估值从70亿增长到200多亿。
而稍早前的3月,百度AI加速器第一期项目结项时一场声势浩大的Demo Day显示出百度把AI加速器提到了重要的战略位置。
虽然还没有入局,但马云曾说过投资1000亿的达摩院真正要做的是把技术进行普惠,看起来,相互争斗不止的BAT在AI加速器这里的会战也一定少不了,催热“AI加速器”、最近又动作频频的腾讯则暂时处在领先位置上。
一
AI开放玩法下,加速器一定会变热闹
尽管在模式上AI加速器与创业孵化器有些类似,但“加速”而非“孵化”的特征更能决定它的热度。
1、AI“并联式”技术特性给予AI加速器充分生存空间
传统孵化器提供的运营指导对AI企业的意义已经不大,更高要求的技术细节调控、云计算和硬件平台支持已经无法被“孵化”所满足,加速模式应运而生。换句话说,孵化器解决从0到1的问题,加速器解决从1到X的问题,是做乘法的过程,相对于泛滥的、低门槛的孵化器,存在的必要性和价值大大提升。
此外,AI技术作为泛概念存在是“并联式”的,能够多点开花,一旦数据、算力等基础问题被解决,创业者在“加速”下,很容易凭借“算法”等方面的创意创造出非常多有价值的项目,确确实实是可以被加速的。相反,虽然同属高技术行业,但例如飞机、发动机这种“串联式”高技术项目,其所有的投入都必须建立在之前的经验上,研发是反复累加验证的体力活,而不如AI一样可以依赖开发者的创新创意(有时候一个算法上的trick改变能够别有洞天),无法被任何加速。
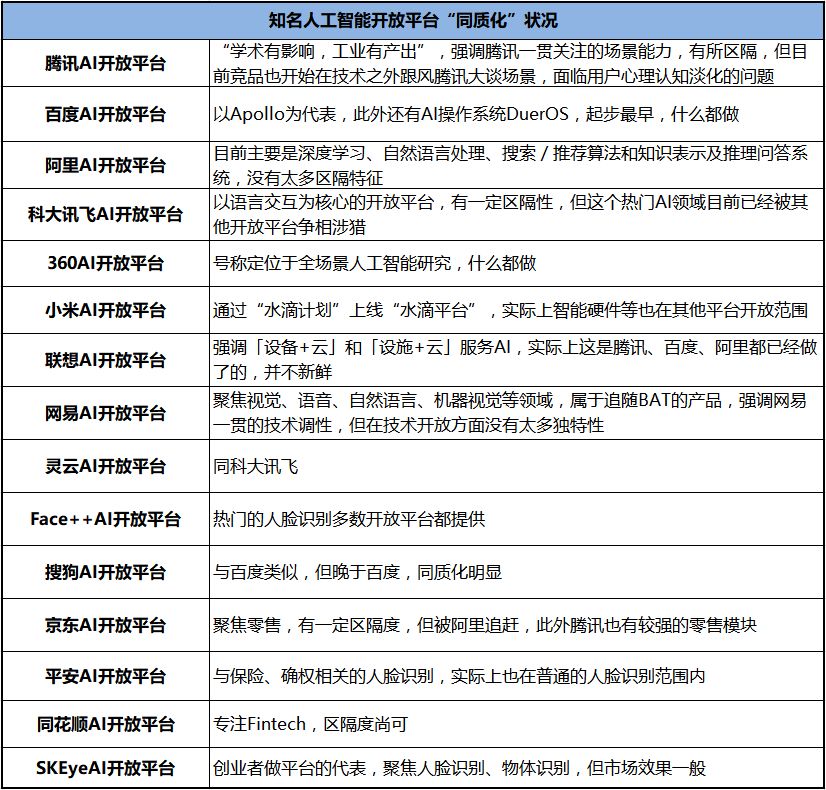
2、开放平台争夺用户已经同质化
稍大一些的AI科技企业都在大力实施开放平台战略,其商业逻辑和争夺C端用户差不多,让更多“用户”来使用自己的产品,打造自己的AI生态王国。
不过,初生时十分高大上的AI开放平台,在跟进者越来越多时,也陷入了某种同质化的竞争当中,很多时候,对“用户”而言,选择进入哪家平台是迷茫或者无所谓的。
仅从市场角度,这对“获客”显然十分不利,你也开放我也开放,你标榜技术强大我也说自己技术厉害,并没有太多差异化“卖点”。于是,加速项目就成了“开放”关键词外笼络更多用户的差异化手段。腾讯可能率先认识到了这一点,提前点燃了AI加速器。
除了开放技术给用户,还扶持用户加速用户成长,这种方式显然更容易赢得市场。
3、拉人入伙不如创造伙伴
引入加速器模式后,AI的开放多了一层意味,以前是市面上谁需要AI开放的服务就把它拉进来作为客户,现在变成了自己创造出伙伴来。
其价值不言而喻,姑且不论耗费大量资源抢客户这个老生常谈的话题,对AI创业者来说,它们成功的几率甚至比普通互联网创业更低。只是坐在家等着用户上门,这些用户可能在来的路上就死掉了,这其中可能就包括一些有着优秀创意和潜力的公司。
AI加速器的意义在于能够提前甄选到这些优质用户并加以扶持,除了丰富平台用户量获得生态优势,更重要的是这种“一手扶持”下获取的用户很容易成为平台的核心用户并带来更为紧密的生态效应,例如腾讯AI开放平台上的慧川智能、Bello智能招聘、追一科技等归属度极强的用户都来自于AI加速器。
最终,创造伙伴让它们与平台先天联结,高替代成本造就了高用户忠诚。
二
先发的腾讯,或给出AI加速器的几个内在要求
AI加速器前景可期,但真要玩起来肯定不那么容易。从大佬企业腾讯身上,或许能够获得一些运营AI加速器普遍的、内在的要求。
要求1:AI架构要为加速器留“接口”
如果科技企业内部的AI架构的延展性本身不佳,与AI加速器这种技术+开放+扶持+众创多重复杂属性活动可能存在无法衔接的问题,其开展的效果肯定会受到影响。
来看腾讯的案例。目前,腾讯对外宣称的AI的布局主要围绕以下三个层面展开:
1)以AI lab、优图、腾讯云等部门为主体,主要搞的是基础技术研究;
2)与腾讯社交、游戏、支付、云计算、零售等自有业务或生态圈业务相结合,在场景中把AI落地;
3)在基础、业务层面上对外开放,连接腾讯内部和合作伙伴的资源与能力,打造生态。
显然,AI加速器正是第三层面的主要载体,而腾讯经常对外表达的构建AI创业生态、扶持AI创业、助力AI技术产业化等概念,其实在AI体系上打开了链接外部、与外部互动的口子,同时又把内外部的层次理清楚避免混乱,为腾讯开放平台运营的AI加速器提供了诸多管理上、流程上、技术上的便利。
百度的AI架构也有类似特点。而很多时候,受限于本身业务单一,例如360AI、小米AI、科大讯飞AI等,在AI布局上把基础研发、业务、对外生态等不同内容混合到一起(这并不一定是错的,有可能能够提高内部效率),仅从实操上来说并不利于对外延展出AI加速器。
要求2:不只是“强资源”,更需要高匹配度
做乘法加速自然比做加法孵化需要更强的资源支持力度,况且能够进入AI加速器的项目本身就不是初生牛犊,力度不够的资源已经无法推动了。
但是,加速器提供的资源更需要匹配度。对普通孵化器来说,资金、人才、运营、技术等支持是通用的,而加速器所需要的资源带有浓烈的AI“个性”。从腾讯的案例来看,这种“个性”体现在:
1)技术资源层面,仅仅IT技术、云计算等支撑是不够的。腾讯AI加速器提供的技术能力来自腾讯AI Lab、优图实验室、WeChat AI以及腾讯云,提供约60+项AI技术能力,以及10+AI技术课程。除此之外,加速器还为项目提供定制化的开发及辅导,一些时候甚至需要采用1V1的模式,帮助技术找到应用场景。
2)创投资源层面,不是“给钱就行”,对资本与AI的契合度也有一定的要求。因此,腾讯AI加速器找到的资本合作伙伴包括腾讯投资、英诺天使、蓝驰创投、松禾远望、金沙江、北极光 、IDG 、创新工场等在AI领域投资比较活跃的投资方。
3)导师资源层面,不只是那些能够对互联网“指点江山”的所谓大咖,AI加速器更需要对AI有深度认知的“导师”,它不是一种能够泛泛指导的技术门类。腾讯为此配备了产业、学术、工业、设计、投资界与AI相关的辅导人,提供数月的指导。
4)渠道资源层,要求加速器给予的渠道资源对AI变现价值明显,这方面没什么可说的,谁场子大谁更好说话,例如腾讯用开放平台、云、互联网+等渠道能力帮助项目触达行业大客户。
事实上,经历高门槛考核选入AI加速器的项目,反过来也同样对AI加速器与AI资源匹配度有高的要求,就如腾讯AI加速器第一期的海外项目WooboInc. CEO Feng Tan所说,他们加入腾讯AI加速器,就是看重腾讯作为互联网巨头在AI领域的布局,希望通过AI加速器把腾讯的AI布局与自己的业务建立联系。
要求3:赋能而非控能
选择AI加速器模式也就意味着要一定程度上牺牲发展的独立性。例如,以色列知名AI加速器Elevator倾向于让进入项目在五个月内就必须进入市场,尤其是能够出售技术方案获利,这与Elevator偏向强控制有关。
但并不是任何加速器都能这么做,以色列本身就喜欢输出技术而非创造企业。加速器模式远比孵化器更容易介入到企业内部产生影响,但当前阶段的AI项目可能需求大量时间打磨和完善,“赋能”比“控能”更恰当,毕竟,越是成熟产业,控能的价值才越重要,盲目要求商业价值很容易杀鸡取卵。
也因此,腾讯AI加速器能够取得先发优势,并暂时领先,大概也与腾讯在互联网圈地运动中总是入股、赋能而不强调控制的企业特性有关。
三
用AI加速器扩大共享生态,巨头竞争的赛点在哪
从行业及未来角度,即便是腾讯这样的大佬级企业,用AI加速器扩大共享生态从而获得AI开放时代的竞争优势,还需要看到这三个赛点。
1、如何解决投入线性增长问题
做AI开放平台的胜负KPI无非是“有多少公司用了它的平台产品”,这方面阿里云凭借云服务暂时领先的地位在客户资源上无疑优于腾讯和百度。
现在,腾讯和百度通过AI加速器“你用我东西,我给你投资帮你解决问题”的方式,培养了优质客户与阿里在客户群上形成了区隔,能够获得差异化优势。但是,问题随之而来,由于单纯开放技术接口的AI开放平台模式追求的是用户量越大越好,越往后每增加一个用户对平台成本支出压力是递减的,用户越多成本越低的“开放”玩法才能把平台做得尽可能大,这是互联网产品的普遍规律。
但是,AI加速器某种程度上是“重模式”,由于每个项目都需要个性化“解决问题”,对每一个项目的投入并不会递减,这就意味着成本与规模大约成正比,这与做大平台、做大客户量的思维不太符合。

因此,AI加速器必须解决投入线性增长问题。在第一期AI加速器多行业出击的基础上,这次腾讯在重庆宣布将聚焦探索医疗、智慧零售、智慧楼宇三大垂直领域,此外也延展至农业、工业、旅游、环保、内容等垂直行业寻找合作伙伴的加入,料想腾讯是以3+N的模式逐步开展AI加速器的垂直化。
而从成本投入角度,除了AI垂直领域的积淀,垂直化最有利于解决成本线性增长的问题。也即,如果持续深耕某些垂直领域,当“通用经验”积累到足够程度后,在类似的行业特性下总结出垂直领域统一的“加速范式”,既能够保证个性化加速效果,也能够实现较为明显的运营复制从而降低成本,垂直挖掘得越深,这种双重效应越明显。
通过AI加速器获得用户优势,一定要先走垂直化深耕的道路。
2、如何避免陷入再次的同质化竞争
一旦所有的AI开放平台都开始做AI加速器时,差异化将再次消失。AI加速器越往后走,关于接口搭设、资源匹配及赋能等玩法就越变得普遍,毕竟,能够做得起AI开放平台的企业,做AI加速器并不会那么困难,只是时间长短和先后的问题。
对于先把AI加速器捂热,又暂时处在领先位置的腾讯来说,尽快在加速上再走出差异化步骤十分重要。而对那些追赶者而言,如果能够有所创新、改变雷同的玩法,也或将赢得后发优势。
这次腾讯AI加速器就发生了关键词的转变,按照腾讯开放平台副总经理、腾讯众创空间总经理王兰的说法,第二期要打造的是“面向垂直行业的AI解决方案”,引入腾讯觅影、传统零售商、腾讯众创等合作伙伴,具体实现包括医疗、智慧零售、智慧楼宇等解决方案。
这意味着,腾讯“AI开放”层面正从去年面向广大开发者的AI技术能力开放(这也是行业通行做法),转为面向政府、企业等行业伙伴的AI解决方案的开放,从“工具箱”开始向“方法库”升级,这或是腾讯保持差异化优势的策略。
3、如何追赶“更高集成度”趋势
从业务实现的角度,决定开发者选用哪个AI平台,首先是该平台能否实现自己想实现的功能,其次是使用某平台实现起来的难度有多大,最后是效率有多高。
这与程序员们选择什么语言编程是类似的,如果选择了更为流行的编程语言,就会有更多可使用的库,也能更轻松的做出好的产品。纵览程序语言的发展历史,最为流行的,总是最容易上手的。
由AI技术输出到AI解决方案输出的好处就在于此,它让平台变得更加容易上手和使用,以至于变成某种开发者都惯常使用的AI开发环境,相当于为AI开发者们创造了一套高集成度的“AI语言”,类似计算机程序语言里机器语言升级到汇编语言一样,让AI围绕自家构建的框架运行。
正如汇编语言最终也发展到C语言之类的高级语言,AI开放平台要做AI行业语言,在集成度上也将继续提升,腾讯目前做垂直领域的解决方案或只是AI能力开放向更高集成度转化的一个标志。
随着AI加速器经验的积累,参与者越来越多,多数开发情境和任务都变成经验后,针对复杂开发任务、一次整合多个解决方案的“一键开发模式”最终将出现。到时候,加速器项目们搞AI开发或许就如同堆积木,只需要尽可能发挥自己的创造力就可以了。
【完】
智能相对论(微信id:aixdlun):深挖人工智能这口井,评出咸淡,讲出黑白,道出深浅。重点关注领域:AI+医疗、机器人、智能驾驶、AI+硬件、物联网、AI+金融、AI+安全、AR/VR、开发者以及背后的芯片、算法、人机交互等。
本文分享自微信公众号 - 智能相对论(aixdlun)。
如有侵权,请联系 support@oschina.cn 删除。
本文参与“OSC源创计划”,欢迎正在阅读的你也加入,一起分享。
来源:oschina
链接:https://my.oschina.net/u/4582558/blog/4567993