一、Vue起步
Vue:构建用户界面的渐进式框架。
1.helloworld
<div id="app">{{content}}</div>
原生方法:
<script>
var dom = document.getElementById('app');
dom.innerHTML = 'helloworld';
</script>
Vue 方法:
<script>
//创建Vue实例
var app = new Vue({
//el项 :Vue实例接管的区域
el: "#app",
//定义数据
data: {
content: "helloworld!"
}
});
</script>
2.两秒后修改文字
<div id="app">{{content}}</div>
原生方法:
var dom = document.getElementById('app');
dom.innerHTML = 'helloworld';
setTimeout(function() {
dom.innerHTML = 'byeworld';
},2000)
Vue 方法:
var app = new Vue({
el: "#app",
data: {
content: "helloworld!"
}
});
setTimeout(function() {
//$data 是 data的别名,指 data 对象
app.$data.content = "byeworld!";
},2000);
当书写 vue 时,不需要关注DOM操作,而是要注重数据的管理,当数据发生变化时,页面就会跟着变。
3.Vue实现简单的TodoList
<div id="app">
<!--
v-model 双向绑定,当表单框内容发生改变时,对应的data内的数据也会发生改变,反之同理
-->
<input type="text" v-model="inputValue"/>
<!-- v-on绑定事件-->
<button v-on:click="handleBtnClick">提交</button>
<ul>
<!--
循环 list 数据,循环的每一项都放到 item 内,list有几项就会循环出几个 li 标签
-->
<li v-for="item in list">{{item}}</li>
</ul>
</div>
<script type="text/javascript">
var app = new Vue({
el: '#app',
data: {
// 但是页面一开始都是干净的
// list: ['第一课内容', '第二课内容','2333333']
list: [],
inputValue: ''
},
// 方法都放在 methods 里
methods: {
handleBtnClick: function() {
// 因为 li 遍历 list,每次点击获取input中的内容添加到 list 数组内
this.list.push(this.inputValue);
this.inputValue = '';
}
}
});
</script>
4.MVVM模式
传统的MVP设计模式:面向DOM开发
Model —— Presenter —— View
模型层(数据层) —— 业务逻辑控制层 —— 视图层

jQuery 实现 todolist
当按钮点击时视图被操作,控制器会执行,通过DOM操作改变视图
<div>
<input id="input" type="text" />
<button id="btn">提交</button>
<ul id="list"></ul>
</div>
<script>
// 构造函数
function Page() {
}
/* $.extend()函数用于将一个或多个对象的内容合并到目标对象,
此处给显示原型添加init方法 */
$.extend(Page.prototype,{
init: function() {
this.bindEvents();
},
bindEvents: function() {
var btn = $('#btn');
// $.proxy() 用来改变 this 将上下文环境的this,改变为要执行函数内的this
// 也可以用 btn.on('click',this.handleBtnClick),因为handleBtnClick内部不需要 this
btn.on('click',$.proxy(this.handleBtnClick, this));
},
handleBtnClick: function() {
var inputElem = $('#input');
var inputValue = inputElem.val();
var ulElem = $('#list');
ulElem.append('<li>'+ inputValue +'</li>');
inputElem.val('');
}
})
var page = new Page();
page.init();
</script>
MVVM 设计模式:面向数据开发

无需任何DOM 操作,全部操作数据(M层),V层自动改变,由VM层来实现。
VM层:
Object.defineProperty() 方法会直接在一个对象上定义一个新属性,或者修改一个对象的现有属性, 并返回这个对象。
虚拟DOM。
5.使用组件化思想修改TodoList
<div id="app">
<input type="text" v-model="inputValue"/>
<button v-on:click="handleBtnClick">提交</button>
<ul>
<!--使用组件-->
<!--向子组件传入一个绑定值-->
<!--循环list 每一项,通过content变量传给了 todo-item 子组件 -->
<todo-item
v-bind:content="item"
v-for="(item, index) in list"
v-bind:index="index"
@delete="handleItemDelete">
</todo-item>
</ul>
</div>
<script type="text/javascript">
// 定义全局组件
Vue.component('todo-item',{
// 从父组件接收一个 content参数
props: ['content','index'],
// 依然用插值符接收
template: "<li @click='handleItemClick'>{{content}}</li>",
methods: {
handleItemClick: function() {
//点击子组件,子组件会向外触发一个 delete 事件
this.$emit("delete")
}
}
});
/*
定义局部组件
var TodoItem = {
props: ['content'],
template: "<li>{{content}}</li>"
}
*/
// Vue实例 其实就是父组件
// #app 标签下的所有内容实际上就是父组件的模板
var app = new Vue({
el: '#app',
/*
在实例中使用局部组件
components: {
// 组件名:变量名
'todo-item': TodoItem
},
*/
data: {
list: [],
inputValue: ''
},
methods: {
handleBtnClick: function() {
this.list.push(this.inputValue);
this.inputValue = '';
},
handleItemDelete: function(index) {
this.list.splice(index,1);
}
}
});
</script>
6.简单的组件间传值
父组件向子组件传值:在子组件用 v-bind 动态绑定一个变量 ,把对应的值传给该变量。
子组件向父组件传值:通过 $emit() 的方式自定义事件,子组件触发父子间设置事件监听。
二、Vue 基础
1.Vue 实例
一个程序进行加载的时候,入口点是 new Vue() 实例,也叫根实例,其次Vue 中的每一个组件也是一个实例。
一个Vue 项目是由无数个实例组成的。
Vue的实例属性由 $ 符开头,如:vm.$data vm.$el
vm.$destroy() :作用是销毁vue 实例
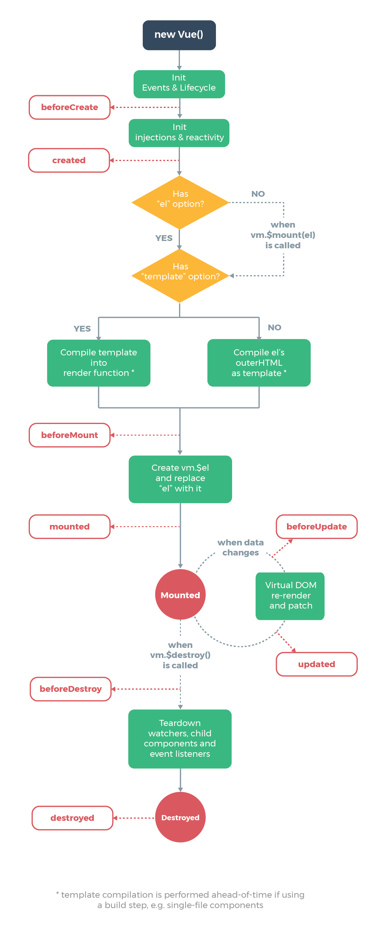
2.生命周期钩子



beforeCreate
在实例初始化之后,数据观测(data observer) 和 event/watcher 事件配置之前被调用。
created
实例已经创建完成之后被调用。在这一步,实例已完成以下的配置:数据观测(data observer),属性和方法的运算, watch/event 事件回调。然而,挂载阶段还没开始,$el 属性目前不可见。
beforeMount
在挂载开始之前被调用:相关的 render 函数首次被调用。
mounted
el 被新创建的 vm.$el 替换,并挂载到实例上去之后调用该钩子。
beforeUpdate
数据更新时调用,发生在虚拟 DOM 重新渲染和打补丁之前。 你可以在这个钩子中进一步地更改状态,这不会触发附加的重渲染过程。
updated
由于数据更改导致的虚拟 DOM 重新渲染和打补丁,在这之后会调用该钩子。
当这个钩子被调用时,组件 DOM 已经更新,所以你现在可以执行依赖于 DOM 的操作。然而在大多数情况下,你应该避免在此期间更改状态,因为这可能会导致更新无限循环。
该钩子在服务器端渲染期间不被调用。
beforeDestroy
实例销毁之前调用。在这一步,实例仍然完全可用。
destroyed
Vue 实例销毁后调用。调用后,Vue 实例指示的所有东西都会解绑定,所有的事件监听器会被移除,所有的子实例也会被销毁。 该钩子在服务器端渲染期间不被调用。
3.Vue 的模板语法
{{}} :插值表达式
Vue 指令对应的内容都是JS表达式
v-text :让该元素的innerText 内容变成绑定的变量所对应的值,功能同 {{}}
v-html :让该元素的innerHTML 内容变成绑定的变量所对应的HTML内容
v-on :事件绑定
v-bind :属性动态绑定
4.计算属性,方法和侦听器
<div id="app">
<!--最好不要在模板上出现逻辑-->
<!-- {{firstName + ' ' + lastName}} -->
{{fullName}}
{{age}}
</div>
<script>
var vm = new Vue({
el: "#app",
data: {
firstName: 'Anqw',
lastName: 'Joe',
fullName: 'Anqw Joe',
age: 25
},
// 方法一:侦听器,内置缓存,但是代码复杂很多
watch: {
// 当firstName 发生改变时
firstName: function() {
console.log("计算了一次");
this.fullName = this.firstName + ' ' + this.lastName;
},
//当 lastName 发生改变时
lastName: function() {
console.log("计算了一次");
this.fullName = this.firstName + ' ' + this.lastName;
}
}
// 方法二:计算属性,内置缓存,简洁性能高,优先推荐
/*computed: {
fullName: function() {
fullName 依赖 firstName 与 lastName ,
当这二者没有发生改变时,计算属性就不会重新计算,
继续使用上次计算结果
console.log("计算了一次");
return this.firstName + ' ' + this.lastName;
}
}*/
/*
// 方法三:定义方法函数,每次都会重新执行一次
methods: {
fullName: function() {
console.log("计算了一次");
return this.firstName + ' ' + this.lastName;
}
}
*/
});
</script>
5.计算属性的 setter 和 getter
<div id="app">
<!--这里 fullName 也会跟着改变-->
{{fullName}}
</div>
<script>
var vm = new Vue({
el: "#app",
data: {
firstName: 'Anqw',
lastName: 'Joe'
},
computed: {
fullName: {
// 读取时会走 get 方法
get: function() {
// 执行set()后值会改变,因此重新计算 fullName
return this.firstName +' '+ this.lastName;
},
// 设置属性值走 set 方法
set: function(value) {
// 设置 fullName 值,value会被打印出来
//console.log(value);
var arr = value.split(' ');
this.firstName = arr[0];
this.lastName = arr[1];
}
}
}
});
</script>
6.Vue 的样式绑定
<div id="app">
<!--动态的向一个DOM元素 去添加或删除一个类,实现页面效果的变更-->
<!--方法一:class的对象绑定-->
<!--isActivated 为 true时,activated的样式名字就会显示-->
<div @click="handleDivClick1"
:class="{activated: isActivated}">
hello world
</div>
<!--方法二:class和数组绑定-->
<!--把样式名传入变量中以数组的形式绑定给 class-->
<div @click="handleDivClick2"
:class="[activated, activatedOne]">
bye world
</div>
<!--用style 改变样式-->
<!--方法三:把样式对象直接传入变量中,与style绑定-->
<div :style="styleObj" @click="handleDivClick3">touch world</div>
<!--方法四: 把样式变量直接传入数组中,或直接把样式写进去-->
<div :style="[styleObj,{fontSize: '20px'}]" @click="handleDivClick3">love world</div>
</div>
<script>
var vm = new Vue({
el: "#app",
data: {
//变量存放布尔值
isActivated: false,
//变量存放 class名
activated: '',
activatedOne: 'activated-one',
//变量存放样式
styleObj: {
color: "black"
}
},
methods: {
handleDivClick1: function() {
//点击改变 class名绑定的布尔值
this.isActivated = !this.isActivated;
},
handleDivClick2: function() {
//点击改变 class名
this.activated = this.activated === 'activated' ? '' : 'activated';
},
handleDivClick3: function() {
//点击直接改变样式
this.styleObj.color = this.styleObj.color ==='black' ? 'red' : 'black'
}
}
});
</script>
class 绑定:
- 将 布尔值 赋给变量,变量 与 class样式名 以对象形式绑定
- 将 class 样式名赋给变量,变量以数组形式绑定
style 绑定
- 将 样式 赋给变量,变量直接绑定,多个变量要用数组
- 将 样式 直接以对象的形式绑定,多个对象要用数组
7.Vue 中的条件渲染
<div id="app">
<!--显示隐藏-->
<!--
v-if 对应的变量如果是 false 就不会存在DOM上
-->
<div v-if="show">{{message}}</div>
<!--v-if 条件不满足时 执行 v-else,需要紧贴使用-->
<div v-else>bye world</div>
<!--
v-show 对应的变量如果是 false DOM依然存在,只是display:none
如果需要经常改变元素的显示隐藏 用v-show 性能会高一些
-->
<div v-show="show">{{message}}</div>
<!--条件判断-->
<div v-if="letter === 'a'">This is a</div>
<div v-else-if="letter === 'b'">This is b</div>
<div v-else>This is other</div>
</div>
<script>
var vm = new Vue({
el: "#app",
data: {
message: 'hello world',
show: false,
letter: 'g'
}
});
</script>
关于Key 值:
当给某个元素标签加Key 值时,Vue 会知道是页面上唯一的元素,如果两个相同元素Key值不一样,就不会尝试复用以前的标签。
来源:oschina
链接:https://my.oschina.net/u/4370390/blog/3970617