文章中,研究人员针对中国台湾收集的以东亚女性为代表的非吸烟肺癌临床样本,通过基因组、转录组、蛋白组和磷酸化修饰组学揭示了非吸烟肺癌早期的临床特征、潜在分型以及治疗标志物,对于非吸烟肺癌患者的早期诊治具有重要的临床意义。

图1. 我国台湾研究团队关于非吸烟肺癌的蛋白基因组分析
众所周知,吸烟会大大增加肺癌发生概率,然而由于环境污染和二手烟、三手烟带来的危害,不吸烟人群,尤其是不吸烟的女性群体的肺癌发生率越来越高。作者列举了我国台湾人口统计数据,不吸烟的肺癌患者占多数(53%),其中女性占比93%。尽管已经报道了一些针对肺癌患者基因组的研究成果,但是非吸烟人群早发机制及分子特征目前还缺乏深入的研究。
为了构建非吸烟LUAD患者样本的蛋白基因组全景图,研究者对台湾103例未治疗肺癌患者的癌和癌旁组织(样本策略)展开全外显子(WES)、RNA、蛋白组和磷酸化修饰组(质谱策略)的检测。基因组测序结果表明,台湾非吸烟患者的癌症基因组图集(TCGA)与LUAD之间存在显著差异,RNA和蛋白组结果显示肿瘤复制信号通路上调、细胞膜传导信号下调,展现了肺癌进程的分子特征。

图2. 非吸烟肺癌患者肿瘤进程的分子特征
接下来,研究者探究了突变的基因组对下游蛋白和磷酸化修饰的影响,结果表明MAPK通路相关的磷酸化级联信号改变与EGFR和KRAS突变正相关,与肿瘤进程和TP53突变负相关。同时,TP53突变也与DNA复制、DNA拓扑状态控制以及DNA损伤应答有关。

图3. 基因突变对蛋白组和磷酸化修饰的影响
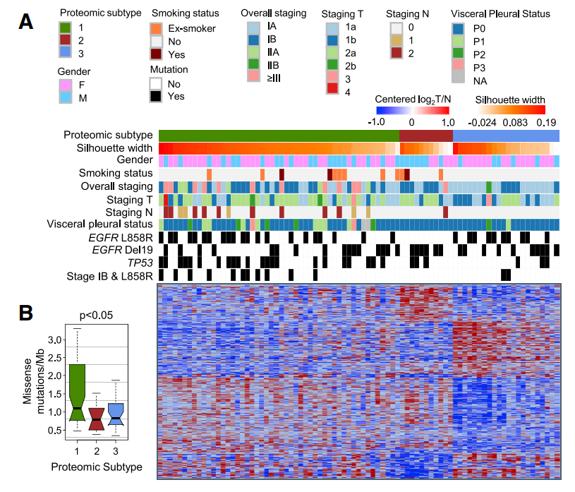
进一步,研究者使用蛋白组学方法将肺癌样本分成三个亚型,亚型1是由最多样本组成的群体,其具有 late stage肿瘤(RII)、内脏胸膜侵袭肿瘤、TP53突变肿瘤的特征;亚型2是由早期患者(主要是IA和IB)组成的较小群体,没有EGFR-L858R突变;亚型3是肺癌早期阶段(IA)的代表,无TP53突变。此分析结果充分显示出,蛋白质组学能够提供更加精准的疾病分型,并可用于识别携带EGFR突变的早期患者的特征,这对于临床应用具有重要的意义。

图4. 肺癌患者在蛋白质组层面的分型
为了寻找潜在的药物作用靶标,研究者整合了蛋白网络分析、药物作用蛋白联合数据库分析以及免疫组化检测,鉴定到了肿瘤微环境中的一类基质金属蛋白酶(MMPs)MMP11,可作为潜在的肺癌早期诊断标志物和药物作用靶标。

图5. 蛋白网络分析表征鉴定候选生物标志物和潜在药物靶标
在本篇研究中,作针对台湾地区以女性为主的非吸烟肺腺癌(LUAD)患者样本展开了全面的基因组、转录组、蛋白组和磷酸化修饰的研究。整合的蛋白基因组学结果揭示了LUAD的早期发病以及其与非吸烟相关过程的分子特征。其中,蛋白组层面的分型能够识别出携带EGFR突变的早期患者特征,并发现了潜在的分型和治疗标志物。该研究对于早期非吸烟患者的诊治具有重要的临床意义。
参考文献:
1. Chen Y J, et al. 2020. Proteogenomics of Non-smoking Lung Cancer in East Asia Delineates Molecular Signatures of Pathogenesisand Progression. Cell.
本文分享自微信公众号 - 芒果先生聊生信(from2019to2020)。
如有侵权,请联系 support@oschina.cn 删除。
本文参与“OSC源创计划”,欢迎正在阅读的你也加入,一起分享。
来源:oschina
链接:https://my.oschina.net/u/4579707/blog/4423070