点击上方“3D视觉工坊”,选择“星标”
干货第一时间送达

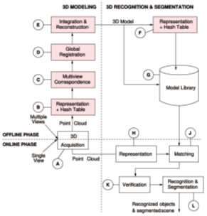
在杂波和遮挡情况下,对自由形式物体的识别及分割是一项具有挑战性的任务。本文提出了一种新的基于三维模型的算法,该算法可以有效地执行该任务,对象的三维模型是从其多个无序范围图像离线自动构建的,这些视图被转换为多维,用张量表示,通过使用基于哈希表的投票方案将视图的张量与其余视图的张量匹配,这些视图之间自动建立对应关系,形成一个相对转换图,用于将视图集成到无缝3D模型之前注册视图,该模型及其张量表示构成了模型库。在在线识别过程中,通过投票场景中的张量与库中的张量同时匹配,对于得票最多的模型张量并计算相似性度量,进而被转换为场景,如果它与场景中的对象精确对齐,则该对象被声明为识别和分割。这个过程被重复,直到场景完全分割。与自旋图像的比较表明,本文算法在识别率和效率方面都是优越的。





重磅!3DCVer-学术论文写作投稿 交流群已成立
扫码添加小助手微信,可申请加入3D视觉工坊-学术论文写作与投稿 微信交流群,旨在交流顶会、顶刊、SCI、EI等写作与投稿事宜。
同时也可申请加入我们的细分方向交流群,目前主要有3D视觉、CV&深度学习、SLAM、三维重建、点云后处理、自动驾驶、CV入门、三维测量、VR/AR、3D人脸识别、医疗影像、缺陷检测、行人重识别、目标跟踪、视觉产品落地、视觉竞赛、车牌识别、硬件选型、学术交流、求职交流等微信群,请扫描下面微信号加群,备注:”研究方向+学校/公司+昵称“,例如:”3D视觉 + 上海交大 + 静静“。请按照格式备注,否则不予通过。添加成功后会根据研究方向邀请进去相关微信群。原创投稿也请联系。

▲长按加微信群或投稿

▲长按关注公众号


▲长按关注公众号
3D视觉从入门到精通知识星球:针对3D视觉领域的知识点汇总、入门进阶学习路线、最新paper分享、疑问解答四个方面进行深耕,更有各类大厂的算法工程人员进行技术指导。与此同时,星球将联合知名企业发布3D视觉相关算法开发岗位以及项目对接信息,打造成集技术与就业为一体的铁杆粉丝聚集区,近1000+星球成员为创造更好的AI世界共同进步,知识星球入口:
学习3D视觉核心技术,扫描查看介绍,3天内无条件退款
圈里有高质量教程资料、可答疑解惑、助你高效解决问题
本文分享自微信公众号 - 3D视觉工坊(QYong_2014)。
如有侵权,请联系 support@oschina.cn 删除。
本文参与“OSC源创计划”,欢迎正在阅读的你也加入,一起分享。
来源:oschina
链接:https://my.oschina.net/u/4589278/blog/4447683