两相双极性步进电机
有幸能从报废的机器的光驱中拆除几个电机,大概是像下方图片中那样的。但是这个电机只有四根外接的引脚,之前对不仅电机不是很懂,这两天通过查阅资料,了解到这个电机被称为两相双极性步进电机。

在此大概叙述下两相双极性电机的工作原理。如下图所示,步进电机只有两相(即两组定子),双极性代表两个定子缠绕的线圈可以两个方向通电。

简单用图片表示下90度两相双极性步进电机转一圈的过程。1表示相1正向通电,1~表示相1方向通电。

上面只是简单叙述了下两相双极性步进电机的工作原理,下面进入正题,使用proteus进行仿真Arduino来控制电机。
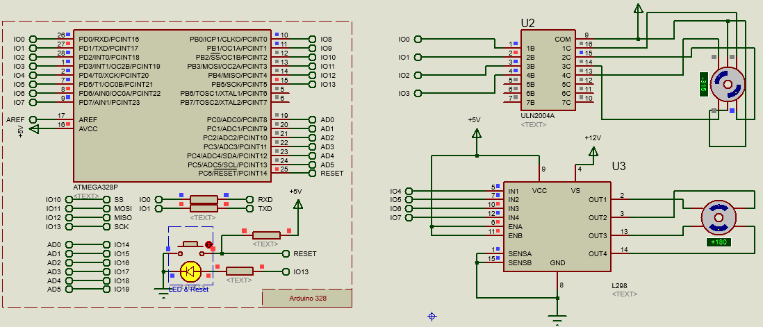
仿真:使用L298(U3)驱动四线两相双极性步进电机。

代码:MotorTwo为两相双极性电机驱动。
/* Main.ino file generated by New Project wizard
*
* Created: Thu Sep 5 2013
* Processor: ATmega328P
* Compiler: Arduino AVR
*/
#define LED ( 13 )
#define MOTOR_PIN0 ( 0 )
#define MOTOR_PIN1 ( 1 )
#define MOTOR_PIN2 ( 2 )
#define MOTOR_PIN3 ( 3 )
#define MOTOR_PIN4 ( 4 )
#define MOTOR_PIN5 ( 5 )
#define MOTOR_PIN6 ( 6 )
#define MOTOR_PIN7 ( 7 )
#define MOTOR_ENA ( 8 )
#define MOTOR_ENB ( 9 )
void setup()
{ // put your setup code here, to run once:
pinMode( LED, OUTPUT );
pinMode( MOTOR_PIN0, OUTPUT );
pinMode( MOTOR_PIN1, OUTPUT );
pinMode( MOTOR_PIN2, OUTPUT );
pinMode( MOTOR_PIN3, OUTPUT );
pinMode( MOTOR_PIN4, OUTPUT );
pinMode( MOTOR_PIN5, OUTPUT );
pinMode( MOTOR_PIN6, OUTPUT );
pinMode( MOTOR_PIN7, OUTPUT );
pinMode( MOTOR_ENA, OUTPUT );
pinMode( MOTOR_ENB, OUTPUT );
}
void MotorOne()
{
static int i = 3;
switch( i-- )
{
case 0:
digitalWrite( MOTOR_PIN0, HIGH );
digitalWrite( MOTOR_PIN1, LOW );
digitalWrite( MOTOR_PIN2, LOW );
digitalWrite( MOTOR_PIN3, LOW );
break;
case 1:
digitalWrite( MOTOR_PIN0, LOW );
digitalWrite( MOTOR_PIN1, HIGH );
digitalWrite( MOTOR_PIN2, LOW );
digitalWrite( MOTOR_PIN3, LOW );
break;
case 2:
digitalWrite( MOTOR_PIN0, LOW );
digitalWrite( MOTOR_PIN1, LOW );
digitalWrite( MOTOR_PIN2, HIGH );
digitalWrite( MOTOR_PIN3, LOW );
break;
case 3:
digitalWrite( MOTOR_PIN0, LOW );
digitalWrite( MOTOR_PIN1, LOW );
digitalWrite( MOTOR_PIN2, LOW );
digitalWrite( MOTOR_PIN3, HIGH );
break;
default:
break;
}
if( 0 > i )
i = 3;
}
void LedLight()
{
static int i = 0;
if( 0 == i++ )
digitalWrite( LED, HIGH );
else
digitalWrite( LED, LOW );
if( 2 <= i )
i = 0;
}
void MotorTwo()
{
static int i = 0;
switch( i++ )
{
case 0:
digitalWrite( MOTOR_PIN4, HIGH );
digitalWrite( MOTOR_PIN5, LOW );
digitalWrite( MOTOR_PIN6, LOW );
digitalWrite( MOTOR_PIN7, LOW );
break;
case 1:
digitalWrite( MOTOR_PIN4, LOW );
digitalWrite( MOTOR_PIN5, HIGH );
digitalWrite( MOTOR_PIN6, LOW );
digitalWrite( MOTOR_PIN7, LOW );
break;
case 2:
digitalWrite( MOTOR_PIN4, LOW );
digitalWrite( MOTOR_PIN5, LOW );
digitalWrite( MOTOR_PIN6, HIGH );
digitalWrite( MOTOR_PIN7, LOW );
break;
case 3:
digitalWrite( MOTOR_PIN4, LOW );
digitalWrite( MOTOR_PIN5, LOW );
digitalWrite( MOTOR_PIN6, LOW );
digitalWrite( MOTOR_PIN7, HIGH );
break;
default:
break;
}
if( 4 <= i )
i = 0;
}
void loop()
{ // put your main code here, to run repeatedly:
MotorOne();
LedLight();
MotorTwo();
delay(500);
}
~~~~~~~~~~~~~~~~~~~~~~~~~~~~~~~~~~~~~~~~~~~~~~~~~~~~~~~~~~~~~~~~~~~~~~~~~~~~~~~~~~~~~~~~~~~~~~~~~~~~~~~~~~~~~~~
一切伟大的思想和行动,都有一个微不足道的开始!
来源:oschina
链接:https://my.oschina.net/u/4354778/blog/4018584