Nginx
众所周知,Nginx是当下最流行的Web服务器,它具有很强的负载均衡,反向代理,邮件代理以及静态缓存的功能。在提供这些功能的同时,Nginx的性能也极其优秀,可以轻松支持百万、千万级的并发连接,能够为Tomcat、Django等性能不佳的Web应用抗住绝大部分外部流量。那么,Nginx是如何实现高速并发处理呢?
那么你对Nginx了解多少呢?
话不多说,直接看内容
由于篇幅限制的原因,就将主要内容以截图的形式展示出来了,需要完整版的小伙伴可以帮忙转发+关注,文末扫码即可!
Nginx应用与运维实战
目录展示
内容展示
- 多进程模型
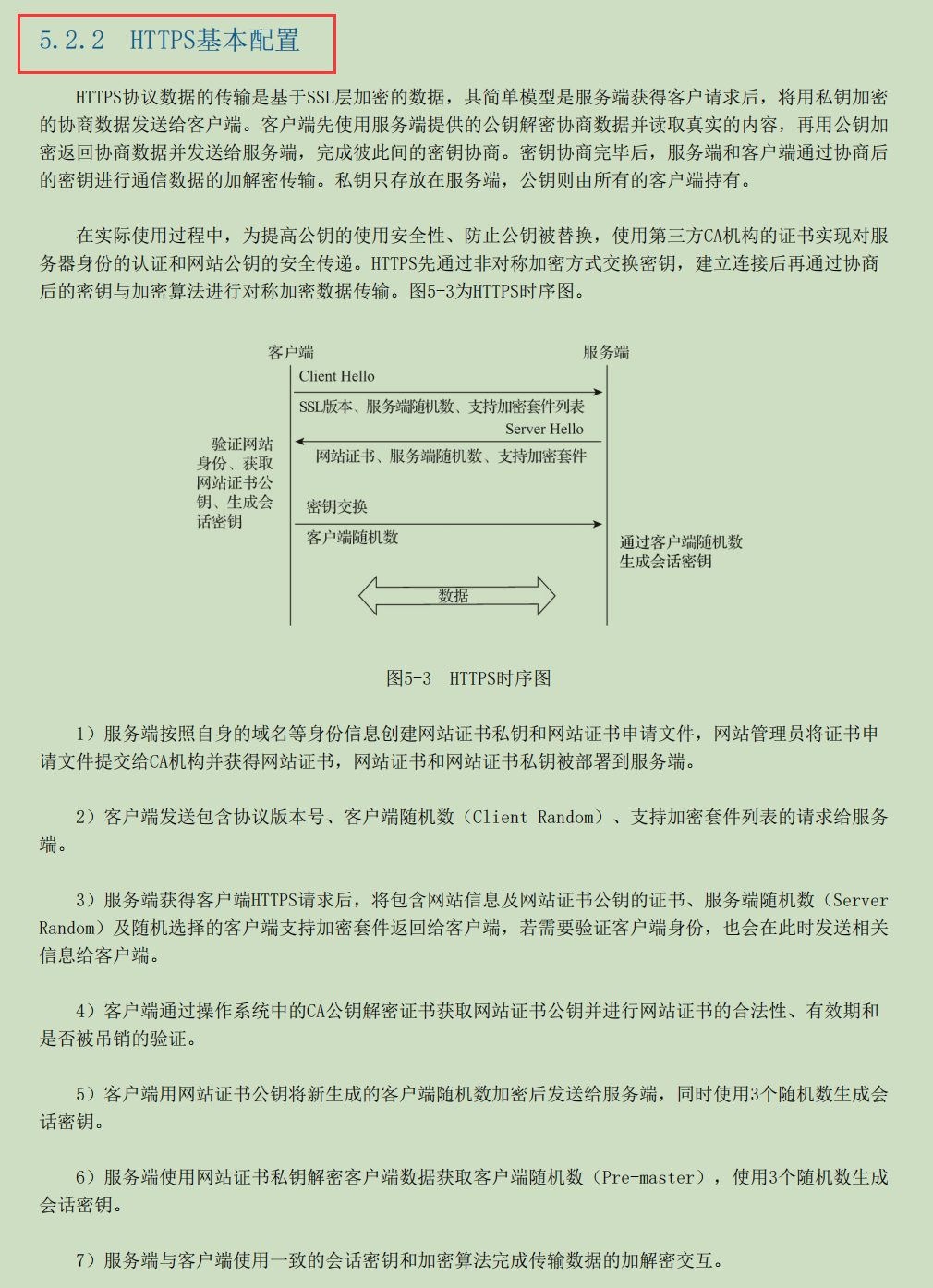
- HTTPS基本配置
- 正向代理
- 正向代理缓存
- 负载均衡配置
- Nginx连接状态监控
- LVS简介
- 认识微服务
最后
Nginx是集静态资源与负载均衡与一身的Web服务器,它支持C10M级别的并发连接,也通过与操作系统的紧密结合,能够高效的使用系统资源。除性能外,Nginx通过优秀的模块设计,允许第三方的C模块、Lua模块等嵌入到Nginx中运行,这极大丰富了Nginx生态。
需要这份完整版643页的Nginx应用与运维实战的小伙伴可以帮忙转发+关注,扫码即可免费领取!

来源:oschina
链接:https://my.oschina.net/u/4715492/blog/4837742