点击上方蓝色“程序员一凡”,选择“设为星标”
回复“关键词”获取整理的资料

初级软件测试工程师面试题整理
1、软件的生命周期(prdctrm)
2、测试用例主要包括哪些类目
3、你在测试中发现了一个bug,但是开发经理认为这不是一个bug,你应该怎样解决?
4、问:给你一个网站,你如何测试?
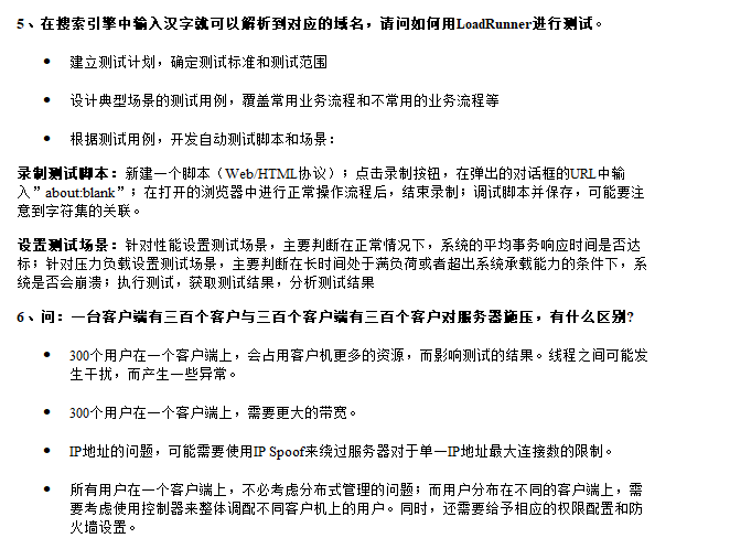
5、在搜索引擎中输入汉字就可以解析到对应的域名,请问如何用LoadRunner进行测试。
6、问:一台客户端有三百个客户与三百个客户端有三百个客户对服务器施压,有什么区别?
7、试述软件的概念和特点?软件复用的含义?构件包括哪些?
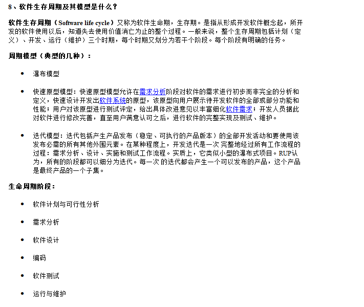
8、软件生存周期及其模型是什么?
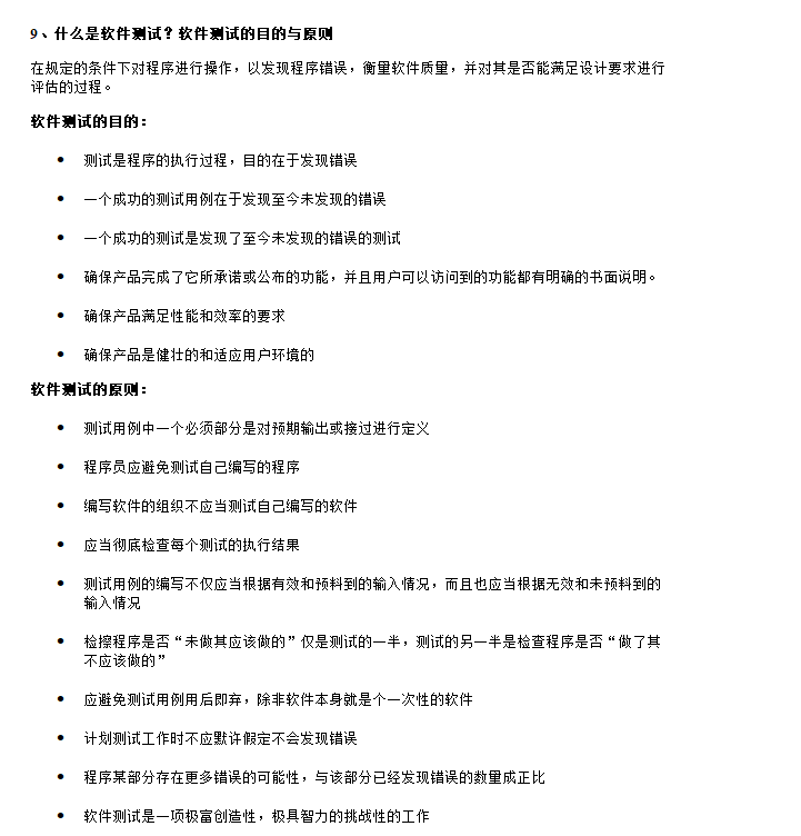
9、什么是软件测试?软件测试的目的与原则
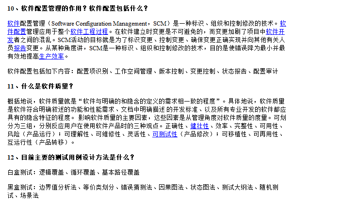
10、软件配置管理的作用?软件配置包括什么?
11、什么是软件质量?
12、目前主要的测试用例设计方法是什么?
……








文中面试题均整理自网络,完整版网盘链接(如果已经失效可以私信我):
链接: https://pan.baidu.com/s/174z2c8pDvmpzErIqztE0fw 提取码: f89w
如果整理的资料对你有帮助,我也会很开心,祝你生活愉快,事业顺利!
最后:
汲取经验在前,方能功成在后,不断学习成长!欢迎加入我们QQ交流群:1079636098,交流软件测试Python自动化、测试开发。不管你现在处于哪一个阶段,都可以一起来报团取暖,我们都是测试人!

长按识别下方二维码关注公众号




本文分享自微信公众号 - 程序员一凡(gh_6cafb826630a)。
如有侵权,请联系 support@oschina.cn 删除。
本文参与“OSC源创计划”,欢迎正在阅读的你也加入,一起分享。
来源:oschina
链接:https://my.oschina.net/u/4512374/blog/4745030