1. 创建容器
1. 新建容器
可以使用 docker [container] create 命令新建一个容器。
docker create -it ubuntu:latest
af8f4f922dafee22c8fe6cd2aelld16e2507d61flblfa55b36e94db7ef45178
$ docker ps - a
CONTAINER ID IMAGE COMMAND CREATED STATUS PORTS NAMES
af8f4f922daf ubuntu:latest "/bin/bash " 17 seconds ago Created silly_euler
使用 docker [container] create 命令新建的容器处于停止状态,可以使用 docker [container] start 命令来启动它。




其他选项还包括:
-l, --label =[]: 以键值对方式指定容器的标签信息 ;--label-file =[]: 从文件中读取标签信息 。
2. 启动容器
使用 docker [container] start 命令来启动一个已经创建的容器。 例如,启动刚创建的 ubuntu 容器 :
$ docker start af
af
此时,通过 docker ps 命令,可以查看到一个运行中的容器 :
$ docker ps
CONTAINER ID IMAGE COMMAND CREATED STATUS PORTS NAMES
af8f4f922daf ubuntu:latest "/bin/bash" 2 minutes ago Up 7 seconds silly_euler
3 . 新建井启动容器
除了创建容器后通过 start 命令来启动 也可以直接新建并启动容器。
所需要的命令主要为 docker [container]run,等价于先执行 docker [container] create 命令,再执行 docker [container] start 命令 。
当利用 docker [container] run 来创建并启动容器时, Docker 在后台运行的标准操作包括:
- 检查本地是否存在指定的镜像,不存在就从公有仓库下载;
- 利用镜像创建一个容器,并启动该容器;
- 分配一个文件系统给容器,并在只读的镜像层外面挂载一层可读写层;
- 从宿主主机配置的网桥接口中桥接一个虚拟接口到容器中去;
- 从网桥的地址池配置一个 IP 地址给容器;
- 执行用户指定的应用程序;
- 执行完毕后容器被自动终止 。
某些时候,执行 docker [container] run时候因为命令无法正常执行容器会出错直接退出, 此时可以查看退出 的错误代码 。
默认情况下,常见错误代码包括 :
- 125 : Docker daemon 执行出错,例如指定了不支持的 Docker 命令参数;
- 126 :所指定命令无法执行,例如权限出错 ;
- 127 : 容器内命令无法找到 。
命令执行后出错,会默认返回命令的退出错误码 。
4.守护态运行
更多的时候,需要让 Docker 容器在后台以守护态(Daemonized)形式运行。 此时,可以通过添加-d 参数来实现。
例如,下面的命令会在后台运行容器 :

容器启动后会返回一个唯一的 id ,也可以通过 docker ps 或 docker container ls命令来查看容器信息:
5. 查看窑器输出
要获取容器的输出信息,可以通过 docker [container] logs 命令 。
该命令支持的选项包括:
- -details: 打印详细信息;
- -f, -follow: 持续保持输出;
- -since string: 输出从某个时间开始的日志;
- -tail string: 输出最近的若干日志;
- -t, -timestamps: 显示时间戳信息 ;
- -until string: 输出某个时间之前的日 志 。
2. 停止容器
1. 暂停容器
可以使用 docker [container] pause CONTAINER [CONTAINER ... ]命令来暂停一个运行中的容器。
处于 paused 状态的容器,可以使用 docker [container ] unpause CONTAINER [CONTAINER ... ] 命令来恢复到运行状态 。
2. 终止容器
可以使用 docker [container] stop 来终止一个运行中的容器。 该命令的格式为docker [container] stop [-t I - -time [=10]] [CONTAINER ... ] 。
该命令会首先向容器发送 SIGTERM 信号,等待一段超时时间后(默认为 10 秒),再发送 SIGKILL 信号来终止容器:
$ docker stop ce5
ce5
此时执行 docker container prune 命令,会自动清除掉所有处于停止状态的容器。
此外,还可以通过 docker [container ] kill 直接发送 SIGKILL 信号来强行终止容器。docker [container] restart 命令会将一个运行态 的容器先终止,然后再重新启动。
3. 进入容器
1. attach 命令
attach 是 Docker 自带的命令,命令格式为:
docker [container] attach [--detach-keys[=[]]] [--no-stdin] [--sig-proxy[=true]] CONTAINER
这个命令支持三个主要选项:
--detach-keys[=[]]: 指定退出 attach 模式的快捷键序列, 默认是 CTRL-p,CTRL-q;--no-stdin=true|false: 是否关闭标准输入,默认是保持打开;--sig-proxy=true|false: 是否代理收到的系统信号给应用进程,默认为 true 。

然而使用 attach 命令有时候并不方便 。 当多个窗口同时 attach 到同一个容器的时候,所有窗口都会同步显示;当某个窗口因命令阻塞时,其他窗口也无法执行操作了 。
2. exec 命令
从 Docker 的 1.3.0 版本起, Docker 提供了一个更加方便的工具 exec 命令,可以在运行中容器内直接执行任意命令 。
该命令的基本格式为:
docker [container] exec [-d|--detach] [--detach-keys[=[]] [-i|--interactive] [--piivileged] [-t|--tty] [-u|--user [=USER]] CONTAINER COMMAND [ARG . . . ]
比较重要的参数有:
- -d, --detach: 在容器中后台执行命令;
- –detach-keys=“ ”: 指定将容器切回后台的按键;
- -e, --env=[]: 指定环境变量列表 ;
- -i, --interactive=true|false: 打开标准输入接受用户输入命令, 默认值为false;
- –privileged=true|false: 是否给执行命令以高权限,默认值为 false;
- -t, --tty=true|false: 分配伪终端,默认值为 false;
- -u, --user="": 执行命令的用户名或 ID 。
4. 删除容器
可以使用 docker [container] rm 命令来删除处于终止或退出状态的容器,命令格式为docker [container] rm [-f|--force] [-l|--link] [-v|--volumes] CONTAINER [CONTAINER ... ]。
主要支持的选项包括 :
- -f, --force=false: 是否强行终止并删除一个运行中的容器 ;
- -l, --link=false: 删除容器的连接 ,但保留容器;
- -v, --volumes=false: 删除容器挂载的数据卷 。
默认情况下, docker rm 命令只能删除已经处于终止或退出状态的容器,并不能删除还处于运行状态的容器 。
如果要直接删除一个运行中的容器,可以添加 -f 参数,Docker 会先发送 SIGKILL 信号给容器,终止其中的应用,之后强行删除 。
5. 导入和导出容器
1 . 导出容器
导出容器是指,导出一个已经创建的容器到一个文件,不管此时这个容器是否处于运行状态 。 可以使用 docker [container ] export 命令,该命令格式为:
docker [container] export [-o|--output [=""]] CONTAINER
其中,可以通过 -o 选项来指定导出的 tar 文件名,也可以直接通过重定向来实现。
2. 导入窑器
导出的文件又可以使用 docker [container ] import 命令导入变成镜像,该命令格式为 :docker import [-c|--change[=[]] [-m|-- message[=MESSAGE]] file|URL| [REPOSITORY [:TAG]]
用户可以通过 -c, --change=[]选项在导入的同时执行对容器进行修改的 Dockerfile指令。
实际上,既可以使用 docker load 命令来导入镜像存储文件到本地镜像库,也可以使用 docker [container] import 命令来导入一个容器快照到本地镜像库。 这两者的区别在于:容器快照文件将丢弃所有的历史记录和元数据信息(即仅保存容器当时的快照状态),而镜像存储文件将保存完整记录,体积更大。 此外,从容器快照文件导人时可以重新指定标签等元数据信息 。
6. 查看容器
1 . 查看容器详情
查看容器详情可以使用 docker container inspect [OPTIONS] CONTAINER [CONTAINER . .. ]子命令 。
例如,查看某容器的具体信息,会以 json 格式返回包括容器 Id 、 创建时间、路径、状态、镜像、配置等在内的各项信息:
2. 查看窑器内进程
查看容器内进程可以使用 docker [container] top [OPTIONS] CONTAINER [CONTAINER ... ] 子命令 。
这个子命令类似于 Linux 系统中的 top 命令,会打印出容器内的进程信息,包括 PID 、用户、时间、命令等 。 例如,查看某容器内的进程信息,命令如下:
3. 查看统计信息
查看统计信息可以使用 docker [container] stats [OPTIONS] [CONTAINER ... ]子命令,会显示 CPU 、内存、存储、网络等使用情况的统计信息 。
支持选项包括 :
- -a, -all: 输出所有容器统计信息,默认仅在运行中;
- -format string: 格式化输出信息;
- -no-stream: 不持续输出,默认会自动更新持续实时结果;
- -no-trunc: 不截断输出信息 。
7. 其他容器命令
1. 复制文件
container cp 命令支持在容器和主机之间复制文件。 命令格式为 docker [container] cp [OPTIONS] CONTAINER:SRC_PATH DEST_PATH |- 。 支持的选项包括:
- -a, -archive: 打包模式,复制文件会带有原始的 uid/gid 信息;
- -L, -follow-link: 跟随软连接。当原路径为软连接时, 默认只复制链接信息,使用该选项会复制链接的目标内容 。
2. 查看变更
container diff 查看容器内文件系统的变更。 命令格式为 docker [container] diff CONTAINER。
3. 查看端口映射
container port 命令可以查看容器的端口映射’情况。 命令格式为 docker container port CONTAINER [PRIVATE_PORT[/PROTO ]] 。
4. 更新配置
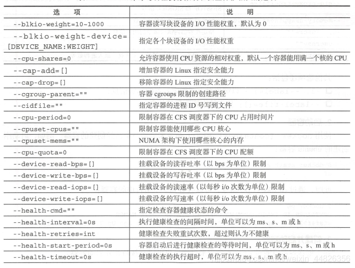
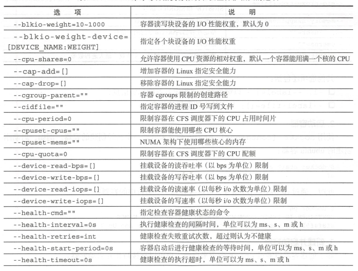
container update 命令可以更新容器的一些运行时配置,主要是一些资源限制份额。命令格式为 docker [container] update [OPTIONS] CONTAINER [CONTAINER .. . ] 。
来源:oschina
链接:https://my.oschina.net/u/4400968/blog/4702380