今天跟大家分享的是阿里内部关于运维的Linux的系统诊断案例分析,文末获取网盘链接
一、Linux 启动与登录问题
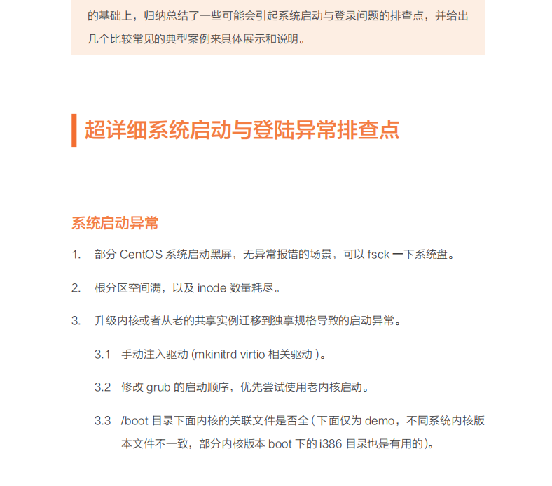
1.超详细系统启动与登陆异常排查点

2.grub.conf 文件内容被清空了怎么办

3.巧妙利用 strace 查找丢失的文件

4.小心 PAM 不让你登录

5.CentOS 登录卡住的原因被我找到了

二、Linux 性能问题
1.找到 Linux 虚机 Load 高的“元凶”

2.OOM killer 是被谁触发的

3.我的服务器内存去哪儿了

4.CPU 占用不高但网络性能很差的一个原因

5.一次 IO 异常捕获过程

三、Linux 主机网络问题
1.ifdown ifup 命令丢失处理

2.网络不通? strace 二度出手

3.TIME_WAIT & CLOSE_WAIT 的讨论总结

4.一次网络抖动经典案例分析

四、Linux 系统服务与参数问题
1.4 个 limits 生效的问题

2.6 步排查 ss& netstat 统计结果不一样的原因

3.为什么明明内存很充足但是 java 程序仍申请不到内存

4.请不要忽略 min_free_kbytes 的设置

五、最后的彩蛋
某地区口罩项目架构演进及优化经验

点击链接获取全文 链接:https://pan.baidu.com/s/1S9xoEU72wIVEN_42KkMgpA 提取码:do8d
※部分文章来源于网络,如有侵权请联系删除;更多文章和资料|点击后方文字直达 ↓↓↓ 100GPython自学资料包 阿里云K8s实战手册 [阿里云CDN排坑指南]CDN ECS运维指南 DevOps实践手册 Hadoop大数据实战手册 Knative云原生应用开发指南 OSS 运维实战手册 云原生架构白皮书 Zabbix企业级分布式监控系统源码文档 10G大厂面试题戳领
来源:oschina
链接:https://my.oschina.net/u/4601114/blog/4696281