
(Blazor组件的生命周期函数)
一直在学习也没有停下脚步,用着脑子还是挺好的,感觉可以更脚踏实地一下。
最近偶尔也继续看了看Blazor,毕竟我也开源了一个项目嘛,基本我正式开源的项目都会负责到底,所以该有的功能都要有的

(https://github.com/anjoy8/Blog.MVP.Blazor)
通过几天的学习,感觉愈发的感觉这门技术很棒,主要是很对我的脾气,用c#开发前端组件,生成交互式客户端 Web UI 的框架,一直是我连想象都不敢想的事情,不仅仅是它拥有组件继承、数据绑定、js交互、组件通讯等等前端比较亮眼的功能,最让我开心的就是他同样也有自己的生命周期,也就是文章的标题——钩子函数。要知道生命周期在前端框架开发中,还是有举足轻重的地位的。
那咱们暂时先不说这个钩子,先说下今天要干的事情,如何实现动态路由。
咱们先看看我之前是怎么做的,在blazor项目中,我们是这样设计的:
除了新增和删除外,就是展示页面,主要是按照一定的分类进行展示,所以呢,当时我为了图省事,每一个分类一个页面,每个页面发送同样的请求,所以基本的代码都一样:

每个页面定义各自的路由地址:
@page "/aspnetcore-abp-blazor/2020"@page "/identityserver4/2020"@page "/azure/2020"
纯手动硬编码操作,虽然创建了一个自定义组件,但是这种开发模式肯定是不可取的,不仅从软件开发上没有实现封装,而且在后期多个分类的时候,还要去创建页面,无法实现多态的,所以基于这个想法呢,我就觉得做个动态路由,其实在MVC开发中,也就是我们特别常见,也是玩腻的操作——把分类做个url参数来实现。
那具体如何实现呢,请继续往下看。
简单翻看官网,我们就看到了很清晰的介绍,然后快速的,大刀阔斧的开发了:

首先删掉那几个手写的分类页面,保留一个List.razor组件,Blogs文件夹主要就是实现动态展示,然后Post文件夹,用来进行修改和新增,更像是一个后台管理,而且是带权限那种(这里埋一个坑吧,目前还是没有研究透如何在Blazor.Server中集成Ids4,以后再看看)。
然后定义动态路由:
"/{type}/{year}"{[Parameter]public string type { get; set; } = "";[Parameter]public string year { get; set; } = "2020";private int num = 0;private MessageModel<List<BlogArticle>> _blogs;protected override async Task OnParametersSetAsync(){this._blogs = await Http.GetFromJsonAsync<MessageModel<List<BlogArticle>>>("http://apk.neters.club/api/Blog/GetBlogsByTypesForMVP?types=" + type);num = 0;}}
核心的就是配置@page,然后还有定义两个必须是Public的变量参数,注意要增加特性[Parameter],不然就是普通的变量,从而无法url获取到指定的值。
看似一切很正常,也是和我想的一样,通过不同的url来访问,就能获取指定的内容,但是这个时候有一个小问题,如果在当前页面内,进行标签参数切换的话,就不行了。
但是加载后,跳转到首页,再点另一个分类,这样肯定是可以的。

那这是为什么呢?欸,这就引出了今天的重头戏——生命周期。
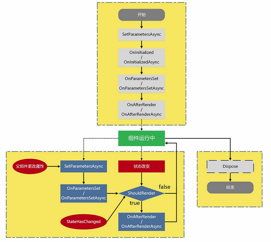
Blazor的生命周期与React组件的生命周期类似,分为三个阶段:初始化、运行中和销毁阶段,其相关方法有10个,包括设置参数前、初始化、设置参数之后、组件渲染后以及组件的销毁,但是这些方法有些是重复的,只不过是同步与异步的区别。
我因为有React的基础,所以看起来一目了然,当然如果你没学过React,但是学过Vue也行呀,毕竟我们Vue八个生命周期四个阶段都学过了,三个阶段的Blazor,学起来还不是分分钟的事儿。这就是文章开头的那张流程图。
具体的加载流程呢,我就不一一调试了,反正你打个断点,或者console输出一下,就能大概明白其中的过程是怎样的,这里说说那几个钩子函数:
(同步方法先于异步方法执行)
| 1 | 设置参数前 | SetParametersAsync |
| 2 | 初始化 | OnInitialized/OnInitializedAsync |
| 3 | 设置参数后 | OnParametersSet/OnParametersSetAsync |
| 4 | 组件渲染呈现后 | OnAfterRender/OnAfterRenderAsync |
| 5 | 判断是否渲染组件 | ShouldRender |
| 6 | 组件删除前 | Dispose |
| 7 | 通知组件渲染 | StateHasChanged |
到了这里我们应该明白了,其实我们使用的是OnInitializedAsync钩子,是指我们的页面初始化完成后所执行的方法:
我们第一次访问的时候,肯定是执行一次初始化,但是实现了动态路由以后,在当前页面针对不同的标签进行切换的时候,其实已经不会再走初始化的钩子了。
那我就选择了一个其他的钩子,比如OnParametersSetAsync,设置参数后来实现数据源的获取,修改代码:
//protected override async Task OnInitializedAsync()//{// this._blogs = await Http.GetFromJsonAsync<MessageModel<List<BlogArticle>>>("http://apk.neters.club/api/Blog/GetBlogsByTypesForMVP?types=" + type);// _blogs2 = _blogs.response;//}protected override async Task OnParametersSetAsync(){this._blogs = await Http.GetFromJsonAsync<MessageModel<List<BlogArticle>>>("http://apk.neters.club/api/Blog/GetBlogsByTypesForMVP?types=" + type);_blogs2 = _blogs.response;num = 0;}
这个时候,我们再点击标签切换的时候,就很随心所欲了。
经过测试已经没有问题了,你可以体验一下:
https://mvp.neters.club/
文章编号
除了实现上边的动态路由以为,还简单的实现了文章编号的功能:

其实也是很简单的,而且也简单的写了一个填充的扩展——不足2位添0:
/// <summary>////// </summary>/// <param name="thisValue"></param>/// <param name="fillDigits">填充位数</param>/// <returns></returns>public static string ObjToStringFill2(this int thisValue, int fillDigits = 2){if (thisValue >= 0 && thisValue < 10){return thisValue.ToString().PadLeft(fillDigits, '0');}return thisValue.ObjToString();}
搜索功能
之前我们说过Blazor是支持双向绑定的,那我们就基于这个功能,实现搜索功能:

好啦,今天的内容就暂时到这里了,通过很小的功能,相信你应该对Blazor的钩子函数,动态路由,数据绑定有了一定的认识和了解了吧。
下次再见咯。
本文分享自微信公众号 - dotNET跨平台(opendotnet)。
如有侵权,请联系 support@oschina.cn 删除。
本文参与“OSC源创计划”,欢迎正在阅读的你也加入,一起分享。
来源:oschina
链接:https://my.oschina.net/u/3772973/blog/4383639