华为又刷屏了,这一次是因为招聘天才少年,开出了最高达201万的逆天年薪 !果然,那个扬言从全世界招募顶尖人才的「天才少年」计划,薪资也是顶级的。

去年6月,任正非透露了这个项目并提出年薪八位数。现在,时隔一年,第二批「天才少年」入选者也曝光了。
华为“天才少年”项目是任正非发起的用顶级挑战和顶级薪酬去吸引顶尖人才的项目。任正非曾在华为EMT(经营管理团队)内部讲话中提及,将从全世界招进20—30名“天才少年”,继去年12月华中科技大学武汉光电国家研究中心的左鹏飞博士拿下“天才少年”最高档offer之后,今年国光又有张霁和姚婷两名博士入选华为“天才少年”项目。据悉,“天才少年”的工资均按年度工资制度发放,最高年薪达201万。
华为“天才少年”的招聘标准非常严格,一般需要经历7轮左右流程:简历筛选、笔试、初面、主管面试、若干部长面试、总裁面试、HR面试。任何一个环节出现问题或表现不佳都有可能失败,难度非常大。
目前,全球仅四人拿到华为“天才少年”最高一档年薪201万元,分别是
钟钊(本科毕业于华中科技大学软件工程专业,博士毕业于中国科学院大学模式识别与智能系统)、
秦通(本科毕业于浙江大学控制科学与工程,博士毕业于香港科技大学机器人方向)、
左鹏飞(本科和博士毕业于华中科技大学计算机专业)、
张霁(博士毕业于华中科技大学计算机专业)。


华科三位天才少年脱颖而出
从去年12月至今,单是华中科技大学,便有三位「天才少年」入围这项计划。他们分别叫左鹏飞、张霁和姚婷。
左鹏飞拿到的是华为「天才少年」计划的薪资最高档(182-201万人民币/年)。
他是湖北随州人,华科计算机科学与技术专业2014级直博研究生,他主要的研究领域是内存系统和架构、存储系统和系统安全。

他在读博的5年时间里,几乎每天都是8:30进入实验室,直到深夜9点甚至10点才回寝室,堪称是用「自律诠释坚持」。
也正是如此的坚持,才让他在读博期间,以第一作者的身份发表了10余篇高水平论文。
其中,发表在OSDI’2018和MICRO’2018上的论文,分别成为了华科历史上首篇计算机操作系统、计算机体系结构顶级会议论文,实现了华科在这些领域中的零突破。
用左鹏飞自己的话就是:
一个高水平的博士毕业生,需要是一个领域里首屈一指的专家,所有人提到这个领域都会想到你的名字。
而在临近毕业之际,华为并不是唯一一家向左鹏飞抛出橄榄枝的企业。
实际上,他投的腾讯、阿里和深信服都向他发放了offer,其中还不乏开出税后收入高出华为40%的企业。
但左鹏飞最终还是选择了华为云的存储预研部门:
去华为不是因为薪资高,而是综合考虑的结果,华为提供了方向更契合的岗位,也能让自己保持与学术界的接触。
张霁也入围了华为「天才少年」计划,薪资也是最高档。
他是咸宁通山人,今年在华科获得博士学位。目前的工作之一是在阿姆斯特丹大学INDE Lab进行博士后研究工,主要研究方向是AI for System。

张霁在博士期间,以第一作者身份,在ATC、DAC、ICPP、SIGMOD等会议和期刊上发表了多篇研究。
但张霁本人对自己的定位是努力型选手,拿到华为这份这份offer,也是经过了7轮严苛选拔。
和左鹏飞相似的是,张霁也是手握多家顶级企业的offer,甚至有一家企业给出的年薪高达360万元。
对此,张霁认为:
希望在华为最艰难的时候为其做出一点贡献,能够和一群志同道合的人做有意义的事。
如今,拿到了他人梦寐以求的offer,比起喜悦,张霁感受到的是肩上的重担和责任,更多的是去思考今后该如何做好工作,不负众望。
姚婷也是华科入围华为「天才少年」计划的人才之一。

她是湖南益阳人,计算机系统结构专业直博五年级。研究方向为新型存储介质(NVM,SMR),数据库和键值存储系统。
读博期间,在CCF A类会议FAST、ATC,CCF B类会议IPDPS、MSST,CCF A期刊TPDS、TOS等以第一作者发表论文。
与左鹏飞和张霁相比,姚婷的特点是始终在各个小环境做到优秀,再随着环境的改变提升自己。
从本科的历程中便能体味一二:参加辩论队、中英文演讲;担任外联部副部长、辅修第二专业英语对外翻译、支教;参加全国大学生数学建模大赛、全国大学生物联网大赛等等……
在读博期间,也是敢于挑战自己的短板,抓住各种研究课题、论文写作、参加学术会议、出国学习交流的机会。
清华北大高管不占优势,华中科大的最多
除了清华,北大,国内还有很多不错的大学,比如华中科技大学,西北工业大学等高校毕业生人才济济,很多华为高管毕业于这些学校。在华为17位高管中,有4位毕业于华中科技大学,包括华为副董事长孟晚舟,郭平,胡厚崑和董事彭中阳。那么为何华为可以吸引这么多优秀人才加入公司,员工群体中出现普通重点高校毕业生多,而清华北大毕业生少的现象呢?

有人说,华为早期的员工中有30%来自于华中科技大学的毕业生,可以说这所学校是华为公司人才的摇篮。
根据2017年华为员工毕业高校的统计,华为十几万的员工中,排在第一位的是武汉理工大学,占比2.3%,有2.1%员工毕业于华科,居第二位。清华,北大等传统名校的毕业生在华为工作的并不多,可能与华为工作压力大有关,并不是所有高材生都愿意用996换取高收入的。清华北大计算机相关专业毕业生很好找工作,选择出国的比较多,有些则选择国企和机关事业单位。
任正非毕业于重庆大学,毕业后去部队工作,1983年,任正非面临转业问题。到了1987年,任正非带着2万元开始创业,早期华为研发人才较少,后来陆续请来了华中科技大学的优秀毕业生郑宝用,李一男等加入公司,华为研发出了自己的通讯设备产品,公司规模迅速发展。
年薪100万,交大2名2020届本科生
入选华为“天才少年”计划
除了华科的「天才少年」之外,2位来自西安交通大学的本科毕业生也入围了该项目。
6月初,西安交通大学官方发布,其钱学森书院计算机试验班2020届本科生丁聪、张子杰入选华为“天才少年”计划,将入职华为消费者BG鸿蒙操作系统和高斯数据库团队,获得年薪100万的职位。

丁聪、张子杰都来自计算机实验班,属于西安交通大学钱学森学院下的实验班。西安交通大学钱学森学院成立于2016年12月,学院前身为原教务处拔尖人才培养办公室。学院以交通大学杰出校友钱学森学长名字命名,实施荣誉教育,集全校优势教学资源,探索和实践拔尖创新人才培养新模式,发挥教学改革引领示范作用。
目前,学院主要负责少年班、工科试验班(钱学森班)的人才培养及教学管理工作;基础学科拔尖学生培养试验班(数学、物理、化学与生物、计算机)、与人工智能试验班的人才培养及特殊政策的制定及落实;专设“越杰计划”办公室,负责“越杰班”人才培养和管理事宜。
丁聪、张子杰都来自计算机实验班,这两位从小痴迷编程的同学,都是校ACM队的骨干成员。其中丁聪和队友两次进入国际大学生程序设计竞赛全球总决赛(Association for Computing Machinery-International Collegiate Programming Contest,简称ACM-ICPC),并在第43届国际大学生程序设计竞赛中与早稻田大学、普林斯顿大学、哥伦比亚大学并列全球41名,刷新交大在该大赛中的历史最好成绩。出身少年班的张子杰同样也在国际大学生程序设计竞赛亚洲区赛、中国大学生计算机程序设计竞赛中获得金奖、银奖等好成绩。两位同学经过重重考核、面试,最终获得“天才少年”计划的offer。毕业后将加入华为最核心的研发团队,由华为操作系统、数据库的领军专家将亲自担任导师,进行面向未来、面向下一代技术的研究。
什么是华为天才少年?
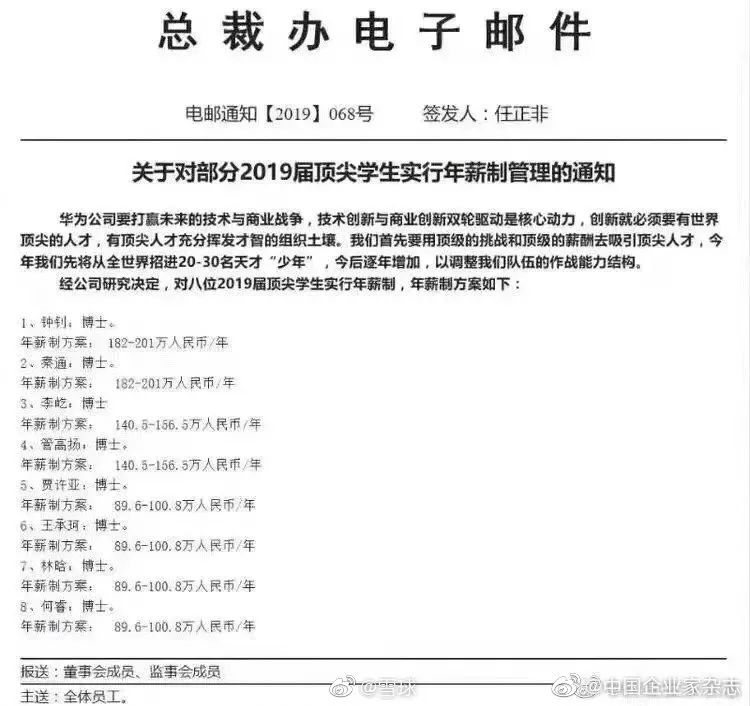
去年,华为创始人任正非签发了一份总裁办电子邮件,根据这份邮件,华为对八名2019届顶尖学生实行年薪制,这八名员工均为博士学历,最高两名员工的年薪为182万-201万元;两名员工的年薪为140.5万-156.5万元;最后还有四名员工的年薪为89.6万-100.8万元。
在这份发给全体员工的邮件中,华为公司表示,要打赢未来的技术与商业战争,技术创新与商业创新双创驱动是核心动力,创新就必须要有世界顶尖的人才,有顶尖人才充分发挥才智的组织土壤。华为要用顶级的挑战和薪酬去吸引顶尖人才,今年将从全世界招进20-30名天才“少年”,今后逐渐增加,调整队伍作战能力结构。

任正非表示,欢迎大家到华为来,但入职华为也是有门槛的。华为大学有一个考试系统,有大量的考试题目,首先要通过考试,才有面试机会。比如,你在世界计算机竞赛拿了金牌,工资可能是通常入职水平的5倍、6倍。每年世界上产生40个金牌获得者,我们今年挖了一批进来,薪酬定得比谷歌还高。今年进了一些少年天才,明年会有更多的少年天才涌向我们。
据任正非介绍,这些天才少年,国内国外的都有。当然不全是金牌、状元,榜眼、探花也算。任正非表示,中国参加国际大赛的人数还是太少,国家应鼓励大学生积极参加国际竞赛,国际竞赛有一定的规则,而且有非常严格的教练,对能力测试有好处的,对促进教学也有好处的。“我们进的这些人就像“泥鳅”一样,钻活我们的组织,激活我们的队伍。”
但同时任正非也提到,公司原则上不招美国人。只要有美国的身份、有绿卡、有美国永久居住权,就可能有美国成分,就要接受长臂管辖。“美国这个国家的实力不是土地,是人才。我们向美国学习什么?吸引人才。未来会有非常多的优秀人才进华为来。”
任正非三天到访四所名校:
大学像灯塔,未来就是拼教育拼人才
7月29日至31日,华为CEO任正非接连到访了上海交通大学、复旦大学、东南大学、南京大学四所高校。在每所大学,任正非均与专家进行座谈,讨论话题涉及校企合作,科研与产业融合,培育高科技创新人才,基础科研开发等。

推荐阅读

THANKS
- End -
点个“在看”必升职加薪喔!
本文分享自微信公众号 - Python编程与实战(GoPy1024)。
如有侵权,请联系 support@oschina.cn 删除。
本文参与“OSC源创计划”,欢迎正在阅读的你也加入,一起分享。
来源:oschina
链接:https://my.oschina.net/u/4440337/blog/4470415
