监控系统选型,这篇不可不读!

故事扮演 提交于 2020-10-29 16:56:37

之前,我写过几篇有关「线上问题排查」的文章,文中附带了一些监控图,有些读者对此很感兴趣,问我监控系统选型上有没有好的建议?

目前我所经历的几家公司,监控系统都是自研的。其实业界有很多优秀的开源产品可供选择,能满足绝大部分的监控需求,如果能从中选择一款满足企业当下的诉求,显然最省时省力。

这篇文章,我将对监控体系的基础知识、原理和架构做一次系统性整理,同时还会对几款最常用的开源监控产品做下介绍,以便大家选型时参考。内容包括3部分。

必知必会的监控基础知识

监控系统俗称「第三只眼」,几乎是我们每天都会打交道的系统,下面 4 项基础知识我认为是必须要了解的。

监控系统的7大作用

正所谓「无监控,不运维」,监控系统的地位不言而喻。不管你是监控系统的开发者还是使用者,首先肯定要清楚:监控系统的目标是什么?它能发挥什么作用?

  • 实时采集监控数据:包括硬件、操作系统、中间件、应用程序等各个维度的数据。

  • 实时反馈监控状态:通过对采集的数据进行多维度统计和可视化展示,能实时体现监控对象的状态是正常还是异常。

  • 预知故障和告警:能够提前预知故障风险,并及时发出告警信息。

  • 辅助定位故障:提供故障发生时的各项指标数据,辅助故障分析和定位。

  • 辅助性能调优:为性能调优提供数据支持,比如慢SQL,接口响应时间等。

  • 辅助容量规划:为服务器、中间件以及应用集群的容量规划提供数据支撑。

  • 辅助自动化运维:为自动扩容或者根据配置的SLA进行服务降级等智能运维提供数据支撑。

使用监控系统的正确姿势

出任何线上事故,先不说其他地方有问题,监控部分一定是有问题的。

听着很甩锅的一句话,仔细思考好像有一定道理。我们在事故复盘时,通常会思考这3个和监控有关的问题:有没有做监控?监控是否及时?监控信息是否有助于快速定位问题?

可见光有一套好的监控系统还不够,还必须知道如何用好它」。一个成熟的研发团队通常会定一个监控规范,用来统一监控系统的使用方法。

  • 了解监控对象的工作原理:要做到对监控对象有基本的了解,清楚它的工作原理。比如想对JVM进行监控,你必须清楚JVM的堆内存结构和垃圾回收机制。

  • 确定监控对象的指标:清楚使用哪些指标来刻画监控对象的状态?比如想对某个接口进行监控,可以采用请求量、耗时、超时量、异常量等指标来衡量。

  • 定义合理的报警阈值和等级:达到什么阈值需要告警?对应的故障等级是多少?不需要处理的告警不是好告警,可见定义合理的阈值有多重要,否则只会降低运维效率或者让监控系统失去它的作用。

  • 建立完善的故障处理流程:收到故障告警后,一定要有相应的处理流程和oncall机制,让故障及时被跟进处理。

监控的对象和指标都有哪些?

监控已然成为了整个产品生命周期非常重要的一环,运维关注硬件和基础监控,研发关注各类中间件和应用层的监控,产品关注核心业务指标的监控。可见,监控的对象已经越来越立体化。

这里,我对常用的监控对象以及监控指标做了分类整理,供大家参考。

硬件监控

包括:电源状态、CPU状态、机器温度、风扇状态、物理磁盘、raid状态、内存状态、网卡状态

服务器基础监控

  • CPU:单个CPU以及整体的使用情况

  • 内存:已用内存、可用内存

  • 磁盘:磁盘使用率、磁盘读写的吞吐量

  • 网络:出口流量、入口流量、TCP连接状态

数据库监控

包括:数据库连接数、QPS、TPS、并行处理的会话数、缓存命中率、主从延时、锁状态、慢查询

中间件监控

  • Nginx:活跃连接数、等待连接数、丢弃连接数、请求量、耗时、5XX错误率

  • Tomcat:最大线程数、当前线程数、请求量、耗时、错误量、堆内存使用情况、GC次数和耗时

  • 缓存 :成功连接数、阻塞连接数、已使用内存、内存碎片率、请求量、耗时、缓存命中率

  • 消息队列:连接数、队列数、生产速率、消费速率、消息堆积量

应用监控

  • HTTP接口:URL存活、请求量、耗时、异常量

  • RPC接口:请求量、耗时、超时量、拒绝量

  • JVM :GC次数、GC耗时、各个内存区域的大小、当前线程数、死锁线程数

  • 线程池:活跃线程数、任务队列大小、任务执行耗时、拒绝任务数

  • 连接池:总连接数、活跃连接数

  • 日志监控:访问日志、错误日志

  • 业务指标:视业务来定,比如PV、订单量等

监控系统的基本流程

无论是开源的监控系统还是自研的监控系统,监控的整个流程大同小异,一般都包括以下模块:

  • 数据采集:采集的方式有很多种,包括日志埋点进行采集(通过Logstash、Filebeat等进行上报和解析),JMX标准接口输出监控指标,被监控对象提供REST API进行数据采集(如Hadoop、ES),系统命令行,统一的SDK进行侵入式的埋点和上报等。

  • 数据传输:将采集的数据以TCP、UDP或者HTTP协议的形式上报给监控系统,有主动Push模式,也有被动Pull模式。

  • 数据存储:有使用MySQL、Oracle等RDBMS存储的,也有使用时序数据库RRDTool、OpentTSDB、InfluxDB存储的,还有使用HBase存储的。

  • 数据展示:数据指标的图形化展示。

  • 监控告警:灵活的告警设置,以及支持邮件、短信、IM等多种通知通道。

主流监控系统介绍

下面再来认识下主流的开源监控系统,由于篇幅有限,我挑选了3款使用最广泛的监控系统:Zabbix、Open-Falcon、Prometheus,会对它们的架构进行介绍,同时总结下各自的优劣势。

Zabbix(老牌监控的优秀代表)

Zabbix 1998年诞生,核心组件采用C语言开发,Web端采用PHP开发。它属于老牌监控系统中的优秀代表,监控功能很全面,使用也很广泛,差不多有70%左右的互联网公司都曾使用过 Zabbix 作为监控解决方案。

先来了解下Zabbix的架构设计:

Zabbix架构图

  • Zabbix Server:核心组件,C语言编写,负责接收Agent、Proxy发送的监控数据,也支持JMX、SNMP等多种协议直接采集数据。同时,它还负责数据的汇总存储以及告警触发等。

  • Zabbix Proxy:可选组件,对于被监控机器较多的情况下,可使用Proxy进行分布式监控,它能代理Server收集部分监控数据,以减轻Server的压力。

  • Zabbix Agentd:部署在被监控主机上,用于采集本机的数据并发送给Proxy或者Server,它的插件机制支持用户自定义数据采集脚本。Agent可在Server端手动配置,也可以通过自动发现机制被识别。数据收集方式同时支持主动Push和被动Pull 两种模式。

  • Database:用于存储配置信息以及采集到的数据,支持MySQL、Oracle等关系型数据库。同时,最新版本的Zabbix已经开始支持时序数据库,不过成熟度还不高。

  • Web Server:Zabbix的GUI组件,PHP编写,提供监控数据的展现和告警配置。

下面是Zabbix的优势:

  • 产品成熟由于诞生时间长且使用广泛,拥有丰富的文档资料以及各种开源的数据采集插件,能覆盖绝大部分监控场景。

  • 采集方式丰富:支持Agent、SNMP、JMX、SSH等多种采集方式,以及主动和被动的数据传输方式。

  • 较强的扩展性:支持Proxy分布式监控,有agent自动发现功能,插件式架构支持用户自定义数据采集脚本。

  • 配置管理方便:能通过Web界面进行监控和告警配置,操作方便,上手简单。

下面是 Zabbix 的劣势:

  • 性能瓶颈机器量或者业务量大了后,关系型数据库的写入一定是瓶颈,官方给出的单机上限是5000台,个人感觉达不到,尤其现在应用层的指标越来越多。虽然最新版已经开始支持时序数据库,不过成熟度还不高。

  • 应用层监控支持有限:如果想对应用程序做侵入式的埋点和采集(比如监控线程池或者接口性能),Zabbix没有提供对应的SDK,通过插件式的脚本也能曲线实现此功能,个人感觉Zabbix就不是做这个事的。

  • 数据模型不强大:不支持tag,因此没法按多维度进行聚合统计和告警配置,使用起来不灵活。

  • 方便二次开发难度大:Zabbix采用的是C语言,二次开发往往需要熟悉它的数据表结构,基于它提供的API更多只能做展示层的定制。

Open-Falcon(小米出品,国内流行)

Open-Falcon是小米2015年开源的企业级监控工具,采用Go和Python语言开发,这是一款灵活、高性能且易扩展的新一代监控方案,目前小米、美团、滴滴等超过200家公司在使用它。

小米初期也使用的Zabbix进行监控,但是机器量和业务量上来后,Zabbix就有些力不从心了。因此,后来自主研发了Open-Falcon,在架构设计上吸取了Zabbix的经验,同时很好地解决了Zabbix的诸多痛点。

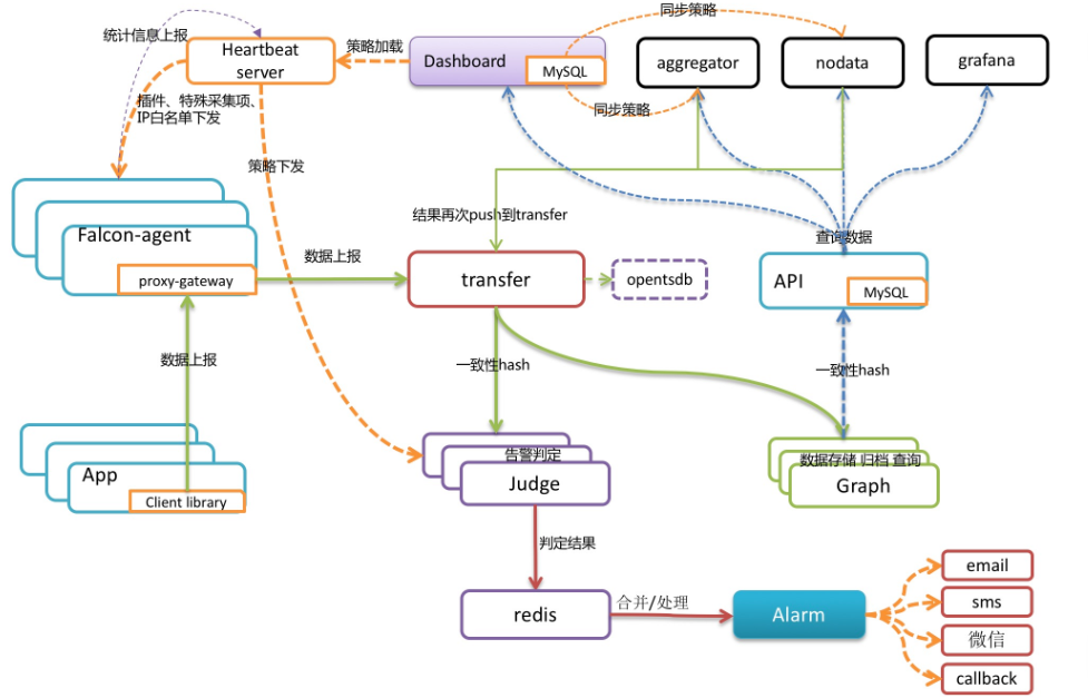
先来了解下Open-Falcon的架构设计:

Open-Falcon架构图,来自网络

  • Falcon-agent:数据采集器和收集器,Go开发,部署在被监控的机器上,支持3种数据采集方式。首先它能自动采集单机200多个基础监控指标,无需做任何配置;同时支持用户自定义的plugin获取监控数据;此外,用户可通过http接口,自主push数据到本机的proxy-gateway,由gateway转发到server。

  • Transfer:数据分发组件,接收客户端发送的数据,分别发送给数据存储组件Graph和告警判定组件Judge,Graph和Judge均采用一致性hash做数据分片,以提高横向扩展能力。同时Transfer还支持将数据分发到OpenTSDB,用于历史归档。

  • Graph:数据存储组件,底层使用RRDTool(时序数据库)做单个指标的存储,并通过缓存、分批写入磁盘等方式进行了优化。据说一个Graph实例能够处理8W+每秒的写入速率。

  • Judge和Alarm:告警组件,Judge对Transfer组件上报的数据进行实时计算,判断是否要产生告警事件,Alarm组件对告警事件进行收敛处理后,将告警消息推送给各个消息通道。

  • API:面向终端用户,收到查询请求后会去Graph中查询指标数据,汇总结果后统一返回给用户,屏蔽了存储集群的分片细节。

下面是Open-Falcon的优势:

  • 自动采集能力Falcon-agent 能自动采集服务器的200多个基础指标(比如CPU、内存等),无需在server上做任何配置,这一点可以秒杀Zabbix.

  • 强大的存储能力:底层采用RRDTool,并且通过一致性hash进行数据分片,构建了一个分布式的时序数据存储系统,可扩展性强。

  • 灵活的数据模型:借鉴OpenTSDB,数据模型中引入了tag,这样能支持多维度的聚合统计以及告警规则设置,大大提高了使用效率。

  • 插件统一管理:Open-Falcon的插件机制实现了对用户自定义脚本的统一化管理,可通过HeartBeat Server分发给agent,减轻了使用者自主维护脚本的成本。

  • 个性化监控支持:基于Proxy-gateway,很容易通过自主埋点实现应用层的监控(比如监控接口的访问量和耗时)和其他个性化监控需求,集成方便。

下面是Open-Falcon的劣势:

  • 整体发展一般社区活跃度不算高,同时版本更新慢,有些大厂是基于它的稳定版本直接做二次开发的,关于以后的前景其实有点担忧。

  • UI不够友好:对于业务线的研发来说,可能只想便捷地完成告警配置和业务监控,但是它把机器分组、策略模板、模板继承等概念全部暴露在UI上,感觉在围绕这几个概念设计UI,理解有点费劲。

  • 安装比较复杂:个人的亲身感受,由于它是从小米内部衍生出来的,虽然去掉了对小米内部系统的依赖,但是组件还是比较多,如果对整个架构不熟悉,安装很难一蹴而就。

Prometheus(号称下一代监控系统)

Prometheus(普罗米修斯)是由前Google员工2015年正式发布的开源监控系统,采用Go语言开发。它不仅有一个很酷的名字,同时它有Google与Kubernetes的强力支持,开源社区异常火爆。

Prometheus 2016年加入云原生基金会,是继Kubernetes后托管的第二个项目,未来前景被相当看好。它和Open-Falcon最大不同在于:数据采集是基于Pull模式的,而不是Push模式,并且架构非常简单。

先来了解下Prometheus的架构设计:

Prometheus架构图,来自网络

  • Prometheus Server:核心组件,用于收集、存储监控数据。它同时支持静态配置和通过Service Discovery动态发现来管理监控目标,并从监控目标中获取数据。此外,Prometheus Server也是一个时序数据库,它将监控数据保存在本地磁盘中,并对外提供自定义的PromQL语言实现对数据的查询和分析。

  • Exporter:用来采集数据,作用类似于agent,区别在于Prometheus是基于Pull方式拉取采集数据的,因此,Exporter通过HTTP服务的形式将监控数据按照标准格式暴露给Prometheus Server,社区中已经有大量现成的Exporter可以直接使用,用户也可以使用各种语言的client library自定义实现。

  • Push gateway:主要用于瞬时任务的场景,防止Prometheus Server来pull数据之前此类Short-lived jobs就已经执行完毕了,因此job可以采用push的方式将监控数据主动汇报给Push gateway缓存起来进行中转。

  • Alert Manager:当告警产生时,Prometheus Server将告警信息推送给Alert Manager,由它发送告警信息给接收方。

  • Web UI:Prometheus内置了一个简单的Web控制台,可以查询配置信息和指标等,而实际应用中我们通常会将Prometheus作为Grafana的数据源,创建仪表盘以及查看指标。

下面是Prometheus的优势:

  • 轻量管理:架构简单,不依赖外部存储,单个服务器节点可直接工作,二进制文件启动即可,属于轻量级的Server,便于迁移和维护。

  • 较强的处理能力:监控数据直接存储在Prometheus Server本地的时序数据库中,单个实例可以处理数百万的metrics。

  • 灵活的数据模型:同Open-Falcon,引入了tag,属于多维数据模型,聚合统计更方便。

  • 强大的查询语句:PromQL允许在同一个查询语句中,对多个Metrics进行加法、连接和取分位值等操作。

  • 很好地支持云环境:能自动发现容器,同时Kubernetes和etcd等项目都提供了对Prometheus的原生支持,是目前容器监控最流行的方案。

下面是Prometheus的劣势:

  • 功能不够完善:Prometheus从一开始的架构设计就是要做到简单,不提供集群化方案,长期的持久化存储和用户管理,而这些是企业变大后所必须的特性,目前要做到这些只能在Prometheus之上进行扩展。

  • 网络规划变复杂:由于Prometheus采用的是Pull模型拉取数据,意味着所有被监控的endpoint必须是可达的,需要合理规划网络的安全配置。

监控系统的选型建议

通过上面的介绍,大家对主流的监控系统应该有了一定的认识。面对选型问题,我的建议是:

  • 先明确清楚你的监控需求:要监控的对象有哪些?机器数量和监控指标有多少?需要具备什么样的告警功能?

  • 监控是一项长期建设的事情,一开始就想做一个 All In One 的监控解决方案,我觉得没有必要。从成本角度考虑,在初期直接使用开源的监控方案即可,先解决有无问题。

  • 从系统成熟度上看,Zabbix属于老牌的监控系统,资料多,功能全面且稳定,如果机器数量在几百台以内,不用太担心性能问题,另外,采用数据库分区、SSD硬盘、Proxy架构、Push采集模式都可以提高监控性能。

  • Zabbix在服务器监控方面占绝对优势,可以满足90%以上的监控场景,但是应用层的监控似乎并不擅长,比如要监控线程池的状态、某个内部接口的执行时间等,这种通常都要做侵入式埋点。相反,新一代的监控系统Open-Falcon和Prometheus在这一点做得很好。

  • 从整体表现上来看,新一代监控系统也有明显的优势,比如:灵活的数据模型、更成熟的时序数据库、强大的告警功能,如果之前对Zabbix这种传统监控没有技术积累,建议使用Open-Falcon或者Prometheus。

  • Open-Falcon的核心优势在于数据分片功能,能支撑更多的机器和监控项;Prometheus则是容器监控方面的标配,有Google和Kubernetes加持。

  • Zabbix、Open-Falcon和Prometheus都支持和Grafana做快速集成,想要美观且强大的可视化体验,可以和Grafana进行组合。

  • 用合适的监控系统解决相应的问题即可,可以多套监控同时使用,这种在企业初期很常见。

  • 到中后期,随着机器数据增加和个性化需求增多(比如希望统一监控平台、打通公司的CMDB和组织架构关系),往往需要二次开发或者通过监控系统提供的API做集成,从这点来看,Open-Falcon或者Prometheus更合适。

  • 如果非要自研,可以多研究下主流监控系统的架构方案,借鉴它们的优势。

最后的话

本文对监控体系的基础知识、原理和主流架构做了详细梳理,希望有助于大家对监控系统的认识,以及在技术选型时做出更合适的选择。

由于篇幅问题,本文的内容并未涉及到全链路监控、日志监控、以及Web前端和客户端的监控,可见监控真的是一个庞大且复杂的体系,如果想理解透彻,必须理论结合实践再做深入。

对于运维监控体系,如果你们也有自己的经验和体会,欢迎留言讨论。

文章来源:IT人的职场进阶,点击查看原文

Kubernetes管理员认证(CKA)培训

本次CKA培训课程,基于最新考纲,通过线下授课、考题解读、模拟演练等方式,帮助学员快速掌握Kubernetes的理论知识和专业技能,并针对考试做特别强化训练,让学员能从容面对CKA认证考试,使学员既能掌握Kubernetes相关知识,又能通过CKA认证考试,学员可多次参加培训,直到通过认证。点击下方图片或者阅读原文链接查看详情。

易学教程内所有资源均来自网络或用户发布的内容,如有违反法律规定的内容欢迎反馈
该文章没有解决你所遇到的问题?点击提问,说说你的问题,让更多的人一起探讨吧!