电路图是经过资料搜集验证并优化之后,实测好用。
如何测量被噪声埋没了的信号?
在测量各种物理量(温度、加速度等)时,用传感器将其变换成为电信号,然后输入到分析仪器(测量仪器)中去。但是,仅想获得必要的信号是很难做到的。通常是连不必要的信号(也就是噪声)也一起被测量了。在各种情况下,噪声都有可能混进来。
锁相放大就是解决在噪声中微弱信号提取的一种很好的方法。
为什么不使用带通滤波器:
使用带通滤波器只让想要测量的频率信号通过,可以抑制噪声,让目的信号浮现出来。但是,使带通滤波器的通带宽度变窄,这也是有限度的。在带通滤波器中,中心频率与通带宽度的比值称作 Q 值,作为衡量带通滤波器的滤波尖锐程度的一项指标来使用。Q 值越大,通带宽度就越窄,抑制噪声的能力就越强。但是,一般的滤波器所能够实现的Q 值, 大约在 100 左右。 对于 1kHz 的中心频率, 相应的通带宽度的限界大约在 10Hz 左右。Q 值不能任意增大的原因,在于组成滤波器的零部件的精确度和时间 /温度的稳定性是有限的。
锁相放大器用特殊的方法,使 Q 提高到约为 10^7 (通常的带通滤波器约为100左右),而且实现了一种特殊的带通滤波器,能够 自动地将中心频率跟踪和保持在测量频率上 。
锁相放大器采用在无线电电路中已经非常成熟的外差式振荡技术, 把被测量的信号通过频率变换的方式转变成为直流。
在外差式振荡技术中被称为本地振荡( Local Oscillation )的、用于做乘法运算的信号,在锁相放大器中被称为参照信号, 是从外面输入的。 锁相放大器能够 (从被测量信号中)检测出与这个参照 信号频率相同的分量。 在被测量的信号里所包含的各种信号分量中,只有与参照信号频率相同的那个分量才会被转换成为直流, 因而才能够通过低通滤波器(LPF)。其他频率的分量因为被转换成为频率不等于零的交流信号, 所以被低通滤波器(LPF)滤除。
例如,在测量 10kHz 的信号时,如果使用 1mHz 的低通滤波器(LPF),那么就等效于在使用 10kHz± 1mHz 的带通滤波器时的噪声抑制能力。如果换算成为 Q 值,就相当于5× 10^6。要想真正制造这样高的 Q 值的带通滤波器,那是不可能的。但是,使用锁相放大器,这就很容易实现了。
其中,PSD 的输出信号会由于被测量信号与参照信号之间的相位差, 而产生很大的变化。由此,低通滤波器( LPF)的输出信号(也就是锁相放大器测量所得到的值)也会产生变化。
除了相位差为 0°之外, 在其他状态下不能很好地测量被测信号的大小。 这样, 就需要把参照信号与被测量信号之间的相位差调节到 0°,然后再输入到 PSD。这个相位调节的电路,称作移相电路(Phase Shifter),是锁相放大器中必不可少的电路。
如下图所示为单相锁相放大电路Multisim仿真:
为了能够正确地测量振幅和相位,需要有能够调节移相电路的相位调节部分。另外,如果将参照信号的相位移动 90°,使用两个PSD,那么也可以组成不需要调节相位的双相位锁相放大器。如下图所示为双锁相放大的原理图:
如下图所示为在Multisim上仿真的双相位锁相放大器。
其中单相和双相锁相放大器都是采用AD630相敏检波器件。
基于 AD630 的锁相放人;有带结构, IL!, 路要包括以下部分: 输入信号、前置放大、参考信号、带通滤波器、隔离器、移相器、调制器、比较器、缓冲放大器、积分器等。输人信号往往频率成分比较复杂, 尽管锁相放大器本身能够很好地滤波,但是实验证明,前边使用一个带宽很窄的带通滤披器来首先对输入信号进行滤波, 能更好地限制幅值很大的过高频和过低频输入信号成分干扰, 从而避免了锁相放大器承受噪声的干扰; 由于参考信号一般取自信号源电路, 所以必须对参考信号进行隔离,防止后端电路噪声串扰信,移相器对信号相位进行调整,将参考信号与输入信号调整到同相状态, 使同频信号获得最大增益输出。
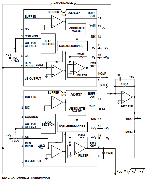
其中双相锁相放大电路的输出有两路,这两路信号可以通过AD637来进行一路的输出,如下图所示:
经过 2 路相敏检测器( PSD1 与 PSD2 ) 的信号uo1 ( t) 与 uo2 ( t) 经过 LPF 滤波后,变为如下形式:
I≈0. 5Vs Vr cosθ
Q≈0. 5Vs Vr sinθ
经均方值计算后,得:
Vo = I2 + Q2 = 0. 5Vs Vr
在已知参考信号幅值下,淹没在窄带噪声中的待测微弱慢变信号 Vs 被有效检测出来,此时信噪比已经大为提高。
来源:oschina
链接:https://my.oschina.net/u/4364052/blog/4327757