国标GB/T 28181协议的逐步普及,解决了海康、大华、宇视等各大厂家设备协议统一的问题,尤其是在主动注册到平台这一块的协议上,非常好地解决了所有有线、无线、4G、5G设备的统一接入协议的问题,GB/T 28181设备的普及反向带动了国标28181平台的发展。
国标GB/T 28181协议从2011年协议拟定以来,分别迭代发展了2014版和最新的2016版,国标GB/T 28181协议在各个方面已经非常完善,基本上能够满足目前互联网各种网络环境的基本要求,注意,是基本要求,哈哈,尤其是走公网的国标GB28181流,效果都一般般。。。
GB28181采用的是SIP信令+RTP流的方式进行传输,基本上大部分的即时通信也采用的是这种信令+流媒体的协议组合方式,所以,信令本身是没有太多问题的,主要还是各个摄像机厂家由于早期协议的不明确以及平台的实现,导致国标效果的一般。
国标GB28181协议目前不但可以应用于公安行业,还可以用在很多互联网直播的场景,例如平安工地(工地没法拉网线,最好就是国标+4G)、车载监控(车载NVR+4G)、单兵设备(手持终端+4G无线网络),那么,如果实现一套有效的国标GB28181协议的终端,是开发终端设备非常必须的。
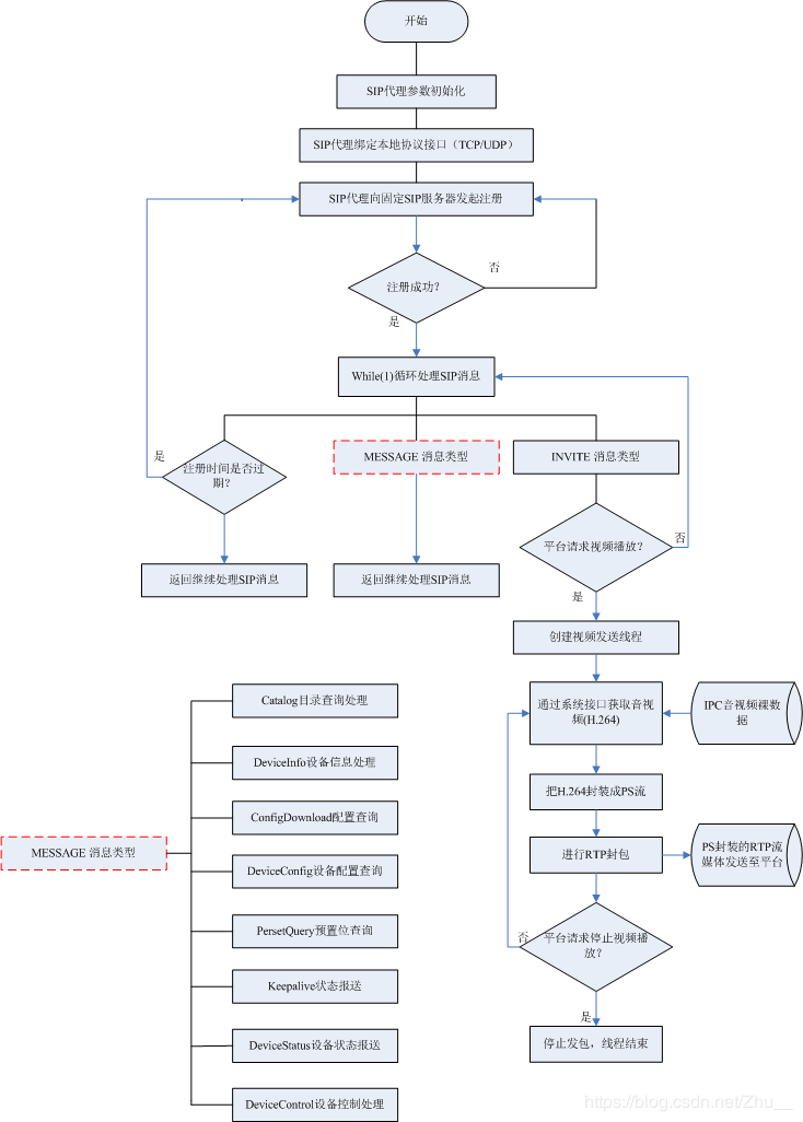
国标GB28181设备端的实现方案目前公开的还不是很多,但国标GB28181终端设备支持将会越来越多的,尤其是安卓Android终端支持GB28181,引用CSDN另一位博主的大概思路,可以非常明确地表达整个国标GB28181设备端的实现流程:
按照上面的思路,可以实现一套完善的国标GB28181设备协议流程,包括信令和流媒体,主要的功能包括:
- 支持GB28181 2016版;
- 支持H.264 / H.265 PS打包过程;
- 支持音频;
- 支持对讲;
- 支持订阅、通知;
- 支持录像回放、录像下载;
- 支持音频广播;
- 支持跨平台;
- 支持嵌入式设备;
Github(https://github.com/tsingsee/EasyGBD)接口定义:
#ifndef __GB28181_DEVICE_API_H__
#define __GB28181_DEVICE_API_H__
#ifdef _WIN32
#include <winsock2.h>
#define GB28181DEVICE_API __declspec(dllexport)
#define GB28181DEVICE_APICALL __stdcall
#define WIN32_LEAN_AND_MEAN
#else
#include <stdlib.h>
#include <stdio.h>
#include <string.h>
#define GB28181DEVICE_API __attribute__ ((visibility("default")))
#define GB28181DEVICE_APICALL
#define CALLBACK
#endif
typedef enum __GB28181_DEVICE_EVENT_TYPE_ENUM_T
{
GB28181_DEVICE_EVENT_CONNECTING = 1, //连接中
GB28181_DEVICE_EVENT_REGISTER_ING, //注册中
GB28181_DEVICE_EVENT_REGISTER_OK, //注册成功
GB28181_DEVICE_EVENT_REGISTER_AUTH_FAIL, //用户验证失败
GB28181_DEVICE_EVENT_START_AUDIO_VIDEO, //请求推送音视频
GB28181_DEVICE_EVENT_STOP_AUDIO_VIDEO, //请求停止推送音视频
GB28181_DEVICE_EVENT_TALK_AUDIO_DATA, //对端对讲数据
GB28181_DEVICE_EVENT_DISCONNECT //已断线
}GB28181_DEVICE_EVENT_TYPE_ENUM_T;
#define MAX_CH_NUMS 8
typedef struct __GB28181_DEVICE_INFO_T
{
char server_ip[128]; // server ip
int server_port; // server port
char server_id[32]; // server id
char server_domain[64]; // server domain
char device_id[32]; // device id
int channel_nums; // channel numbers
char channel_id[MAX_CH_NUMS][32]; // channel id
char password[32]; // password
int protocol; // 0 - udp; 1 - tcp
int reg_expires; // sip reg user expires, unit is second
int heartbeat_interval; // gb28181 heartbeat interval, unit is second
int heartbeat_count; // gb28181 heartbeat count
int log_enable; // log enable flag
int log_level; // log level(0:TRACE,1:DEBUG,2:INFO,3:WARNING,4:ERROR,5:FATAL)
}GB28181_DEVICE_INFO_T;
typedef int (CALLBACK* GB28181DeviceCALLBACK)(void *userPtr, int eventType, char *eventParams, int paramLength);
//激活
#ifdef ANDROID
int GB28181DEVICE_API libGB28181Device_Activate(char* license, char* userPtr);
#else
int GB28181DEVICE_API libGB28181Device_Activate(char* license);
#endif
//创建GB28181设备端资源
/*
pDeviceInfo: 设备端信息, 为NULL则从当前目录中读取config.xml
callbackPtr: 回调函数
userPtr: 用户自定义指针,用于在回调函数中回调给调用者
*/
int GB28181DEVICE_API libGB28181Device_Create(GB28181_DEVICE_INFO_T *pDeviceInfo, GB28181DeviceCALLBACK callbackPtr, void *userPtr);
int GB28181DEVICE_API libGB28181Device_Create2(char* serverIP, int serverPort, char* serverId, char* serverDomain,
char* deviceId, char* channelId, char* password, int protocol,
int regExpires, int heartbeatInterval, int heartbeatCount,
GB28181DeviceCALLBACK callbackPtr, void* userPtr);
//指定视频格式
/*
codec:
#define EASY_SDK_VIDEO_CODEC_H264 0x1C //H264
#define EASY_SDK_VIDEO_CODEC_H265 0xAE //H265
width: 可选
height: 可选
framerate: 可选
*/
int GB28181DEVICE_API libGB28181Device_SetVideoFormat(int codec, int width, int height, int framerate);
//指定音频格式
/*
audioDstCodec:
#define EASY_SDK_AUDIO_CODEC_AAC 0x15002 // AAC
#define EASY_SDK_AUDIO_CODEC_G711U 0x10006 // G711 ulaw
#define EASY_SDK_AUDIO_CODEC_G711A 0x10007 // G711 alaw
samplerate: 采样率
channels: 声道数
bitPerSample: 采样精度
*/
int GB28181DEVICE_API libGB28181Device_SetAudioFormat(int audioDstCodec, int samplerate, int channels, int bitPerSamples);
//推送视频数据
/*
framedata: 视频帧数据
framesize: 视频帧大小
keyframe: 关键帧填1, 否则填0
*/
int GB28181DEVICE_API libGB28181Device_AddVideoData(char* framedata, int framesize, int keyframe);
//推送音频数据
/*
audioSrcCodec: 当前音频源格式
#define EASY_SDK_AUDIO_CODEC_G711U 0x10006 // G711 ulaw
#define EASY_SDK_AUDIO_CODEC_G711A 0x10007 // G711 alaw
如果audioSrcCodec和libGB28181Device_SetAudioFormat中指定的audioDstCodec不一致时, 则会自动进行转换,
但仅限于从PCM转为G711,即此处的audioSrcCodec为PCM, 而audioSrcCodec为G711
framedata: 音频帧数据
framesize: 音频帧大小
nbsamples: 同音频帧大小
*/
int GB28181DEVICE_API libGB28181Device_AddAudioData(int audioSrcCodec, char* framedata, int framesize, int nbsamples);
//释放资源
int GB28181DEVICE_API libGB28181Device_Release();
#ifdef ANDROID
#include <jni.h>
extern JavaVM *g_vm;
#endif
#endif
EasyGBD安卓Android国标GB28181终端效果:


来源:oschina
链接:https://my.oschina.net/u/4353795/blog/4277132