CPU处理器
TI TMS320C6678是一款TI KeyStone C66x多核定点/浮点DSP处理器,集成了8个C66x核,每核心主频高达1.0/1.25GHz,支持高性能信号处理应用,拥有多种工业接口资源,以下是TMS320C6678 CPU功能框图:


B2B连接器
开发板使用底板+核心板设计模式,底板和核心板各有5个B2B连接器。其中CON1A、CON1B、CON1C和CON1D均为50pin,0.8mm间距,合高5.0mm连接器;CON1E为80pin,0.5mm间距,合高5.0mm高速连接器,传输速率可高达10GBaud,硬件及引脚定义如下图:







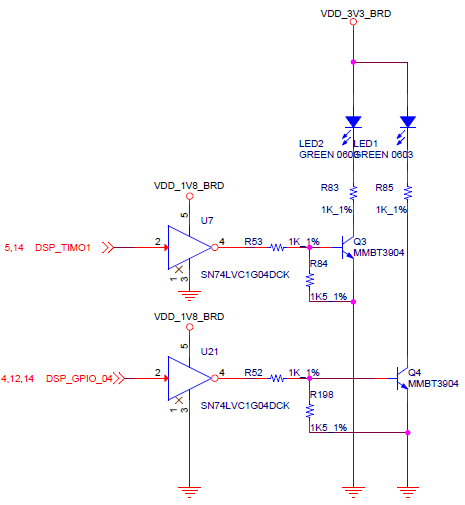
开发板底板具有1个电源指示灯(LED0),有两个用户可编程指示灯(LED1、LED2),硬件及引脚定义如下图:


来源:oschina
链接:https://my.oschina.net/u/4169033/blog/4278551