声明,本人不是HR,也不是技术负责人,但是平时没事的时候最喜欢帮忙筛选简历,老大也默认了我的这个功能,所以看过不少简历~~ 这些人中,有BAT的资深大牛程序员,也有90后程序员小鲜肉;有人到中年的程序员渴望去创业公司突破瓶颈,也有身在硅谷的程序员自降薪水寻求回国机会。。。
那么问题来了,为什么看上去差不多的技术和资历,有人可以一个月收到二三十个offer,有人只有寥寥几个?
答案与简历相关。虽然技术有高有低、资历有深有浅,个人客观情况在短时间无法改变(经历造假可鄙),但是,如何将它们呈现在简历中是有技巧的。回答题主的问题「程序员简历应该怎么写」?我认为,程序员就应该拿技术说话,「技术总结」是一份程序员简历的重中之重。除了大神和大牛,普通的程序员如果能在叙述中体现自己的风格,在技术总结中展示鲜明的个人形象,会更吸引公司的注意,拿到更多的面试邀请。
- 技术总结的风格多种多样,举几个栗子:
(这些栗子都是答主随手摘的,非真实!!!请轻拍~)
- 最普通的技术总结
- 资历深厚长篇大论型
- 牛人极简型
- 硅谷Geek风
- 卖萌型
最后附简历模板
小结:
1、尽量避免主观表述,少一点语义模糊的形容词,除非是大公司大牛,已经有成果撑腰,否则慎用「熟悉… …」、「使用过… …」2、多一点表意清楚,语气肯定的数量词、名词、成果描述。一定要将自己的优势和期望明晰地表达出来,便于招聘方能对候选人有更准确的定位:
介绍技术:最近几份工作经历中所参与过的产品、项目、角色 在工作中做的项目的技术细节克服过的技术难点与细节感兴趣的技术在程序马拉松上参加的项目或者是业余的个人项目(+link)如果领导过技术团队,写下带的团队的规模与管理风格介绍自己:过往有特点经历、擅长的方向、对互联网的理解、职业发展规划
- 试试用markdown语法,注意下排版,预览再提交,版面整洁、干净,也是加分项。
- 最后,看了10,000份简历的心得:
- HR/技术负责人更喜欢看到一份显示「职业上升趋势」的简历;
- 牛人讲结果,普通人讲过程。
我是给自己招人,也帮朋友的公司招人,所以这几年看了很多很多很多简历,请各位想找工作的程序员用下面的格式去写简历。
第一部分:基本信息。
必须有的:名字、联系方式(邮箱+电话)、出生年月(一般写个年份就好)、应聘职位、工作年限、地址(城市要有,具体地址可写可不写)。
可以有的:座右铭、社交网络地址(里面有乱七八糟内容的就不要放了)、期望待遇。
最好不要有的:照片(除非你对自己长相特别有自信,但是要放就放大头照,别放艺术照,谢谢)、星座血型(如果你应聘做这个的公司就另当别论)。
第二部分:受教育经历。
必须有的:大学的名字、专业、开始时间、结束时间、GPA(或者平均成绩)。
可以有的:高中经历(如果你的高中很出名,比如人大附中)、专业或者大学的描述和介绍(如果不是太出名的大学但其实专业不差推荐写)、一些比较有特色的培训课程比如MIT的短期交流之类的。
最好不要有:初中小学幼儿园和辅导班的经历、对自己学校的评价(「因为老师不好,所以主要靠自学」这种话千万不要写)。
第三部分:荣誉。
必须有的:大学时期获得的学术类荣誉(只要有称号的就要写,优秀奖也可以写)、奖学金、一些社会荣誉(比如见义勇为)。
可以有的:中学时非常优秀的荣誉(比如数学竞赛全国一等奖)、在其他机构获得的奖项(比如MIT的什么夏令营的优秀学生,或者Intel的什么奖项)。
最好不要有的:康师傅再来一瓶(我没开玩笑,我真的看到很多人简历写,这个一点不幽默)、大学前的无关紧要奖项(初中二年级全校作文大赛一等奖)、一些虚构的奖项
第四部分:工作和实习经历。
必须有的:工作单位的名称、职位、具体工作内容的描述(语言、框架、开发平台、在哪里可以看到、如果不能看到就说说实现了什么效果)、工作的开始时间、结束时间、所有做的项目,包括开源项目。
可以有的:一两句简单阐述一下对于工作的感触,比如但是不要有消极言论。最好不好有的:和工作特别没有关系的工作经验(大概有五分之一的人简历里面有在肯德基或者麦当劳做清洁或者收银工作的内容,你要是真的一条都没的写了再写,哪怕有一条也不要写这个)。//我这里举个例子:2009年6月 - 2009年9月 北京保护伞科技有限公司 PHP程序员实习负责公司内部管理系统的二次开发,独立基于XMPP+PHP+MySQL开发了新版内部通信系统,除了完成了新版的界面和架构外,还优化了原有底层算法和完善了缺失的文档,供在一千万丧尸的公司内部正常使用。这里要很注意的一点是不要随便得出结论,你需要的只是提供论据。
第五部分:技术。
必须有的:语言和平台,这里特别注意一下,不要随便写「精通」,每次有人看到写精通C++我都会问他一些Boost源码的东西,你要是没信心回答就不要说精通。
这里我列一下大概的对照:
了解:知道这个玩意是干嘛的,能大概写点排序什么的出来
熟悉:写过一两万行以上的代码,完整做过项目,看过至少一本最经典的技术书籍。
精通:写过一二十万行以上的代码,完整的做过很多项目,看过一些语言或者标准库的源码,能理解语言的底层构架,有能力去给别人讲这门语言。另外在这个地方最好能看到你的Github地址或者博客地址。
第六部分:其他。
一般能力:英语(6级、托福100分……这个必须有)、其他语言……兴趣爱好:围棋、马拉松……(只写积极的,抠脚之类的不要写)
特殊能力:钢琴大师级、开过画展、出版过书……(还是只写积极的,快速抠脚打出火花之类的不要写)
特殊背景:在blabla项目里面是核心负责人……
注意:不用按照上面的顺序去写,但是脑子里要清楚自己写的东西是不是属于这里面的。最终汇总在不超过两页的A4大小的纸里。另外排版以整齐清楚为第一优先原则不要搞的太花、白底黑字、不要乱用字体,宋体或者黑体挺好的、注意全角半角标点。简历正文尽可能严肃,偶尔卖萌一下无伤大雅,但是请不要一直出现这种内容,我曾经见过一个男生的简历每句话后面都有一个颜文字。
如果是邮件发送的话,请按照下面的要求发:
使用正规一些的邮箱,比如 名字或者常用ID@邮箱.com(尽量不要使用qq邮箱,注册个163也不费劲)
邮件的题目:blablabla职位求职,名字
附件:我虽然推荐使用PDF,但是如果方便也可以附带一份Doc,别的格式就不要了。文件的名字应该是:blablabla的简历。如果同时发送了PDF和Doc一句话说明一下。
正文:
「名字」(如果不知道就写公司的hr什么的就好,不熟悉千万不要加奇怪的敬语,英文环境Dear没什么,中文环境不要没事写亲爱的,很吓人的好不好,能知道男女就是xxx先生或者xxx女士,不要写小姐):
一两句话写一下你在哪里看到的招聘,然后要应聘什么职位。
此致
敬礼
你的名字
其实在一份简历里面我看完以后真的想要知道的内容只有:
你能胜任这份工作、你认真、你有上进心、你没有毛病(强调一下,这条最重要)。
简历最大的加分项:干净整洁、没废话、Github里面有开源内容、博客里面有深度讨论的技术内容(其实如果一个人能保持博客的技术内容持续更新就狂加好感)、头脑非常清晰的知道自己在做什么。
简历最大的减分项:消极言论,我见过的有:讨厌中国的氛围所以想换个有海外背景的团队(即便你是认真这么想的也别写出来啊)、老师傻逼害的我没学好东西、之前的工作单位领导傻逼、不想给外地人打工、因为黑幕所以只拿到第二……
这里我非常严肃的强调一遍:诚实不代表想到什么就说什么。另外还见过有:我朋友也认识你们老板……基本上关系再好的人,如果不是特别清楚技术能力的,也肯定是要简历看看再说的……最后,不要像我写这篇东西一样用好多省略号。
我再多提一句:请记住你给哪家公司投了简历,也请记住你要面试哪家公司,我经常遇到应聘者连自己应聘的公司做啥叫什么都不知道……
很多新手程序员认为程序员简历内容不重要,直接放上GitHub链接就好。其实投简历的时候,你的简历是会先被HR筛选的,一份好的简历可以帮你更容易地通过筛选,进入面试阶段。而且对于新手程序员来说,往往项目的含金量并没有那么高。这个时候,我们就需要一份好的程序员简历来帮助我们获得面试机会。那么新手程序员的简历该怎么写,需要注意哪些问题呢?
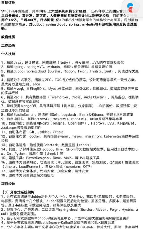
结合上面写的内容,给大家分享一份简历,这份简历是一个成功进入阿里的朋友分享的他的简历是如何编写的,供大家参考
除这些之外,一份精品美观的简历模板也会为你加分不少,这里呢?也为大家准备了100+套简历模板,
最近有面试需求的小伙伴,关注公众号:Java架构师联盟,后台回复模板即可获取
最后,预祝每一个小伙伴能够找到一份自己心仪的工作

来源:oschina
链接:https://my.oschina.net/u/4316165/blog/4318459