JTAG下载器接口
可以通过JTAG接口(CON2)烧写程序和进行调试。CON2接口包含了完整14pin JTAG标准信号,硬件及引脚定义如下图:

图 7

图 8
LED指示灯
核心板上有,1个是供电指示灯LED0,2个用户指示灯(LED1~LED2),硬件如下图:

图 9
开发板具有1个供电指示灯LED0,4个用户指示灯,它们分别是LED1、LED2、LED3、LED4,硬件及引脚定义如下图:

图 10

图 11

图 12 用户指示灯原理图
按键
底板有1个PROGRAM按键,对应是KEY3,以及2个用户按键,分别是KEY4、KEY5。硬件及引脚定义如下图:

图 13

图 14
开发板有1个复位按键KEY0。硬件及引脚定义如下图:

图 15

图 16
串口
开发板上引出了1个调试串口CON3,使用CH340转成Micro USB口,4针白色端子引出TTL电平测试端口。硬件及引脚定义如下图:

图 17

图 18

图 19

图 20
拨码开关
SW5设有2位拨码开关,开关向ON的方向拨为1,反之为0,硬件及引脚定义如下图:

图 21

图 22
PCle接口
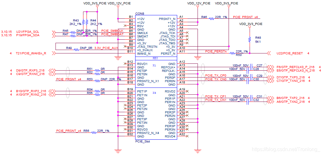
开发板引出了PCle Gen2接口2通道,单通道通信速率5GBaud,硬件及引脚定义如下图:

图 23

图 24
XADC接口
开发板引出了FPGA内部XADC信号,硬件及引脚定义如下图:

图 25

图 26
PMOD接口
CON9、CON10和CON11是PMOD接口。硬件及引脚定义如下图:

图 27

图 28
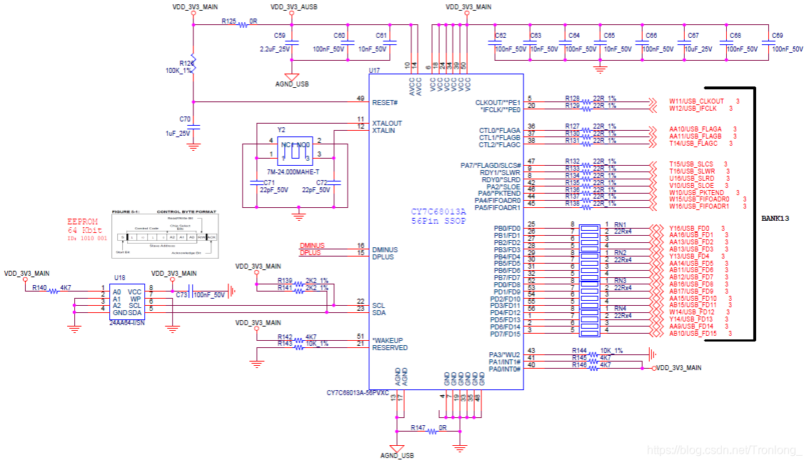
开发板引出了1个Micro USB接口。硬件及引脚定义如下图:

图 29

图 30
开发板上引出了1个工业级FMC连接器,FMC-LPC标准。支持高速ADC、DAC和视频输入输出,硬件及引脚定义如下图:

图 31

图 32
来源:oschina
链接:https://my.oschina.net/u/4169033/blog/4477118