2.1双工对讲机
文章目录
一、 设计任务与要求
-
元件采用集成运放和集成功放及电阻、电容等,实现甲、乙双方异地有线通话对讲功
-
用扬声器兼作话筒和啦叭,双向对讲,互不影响;
-
电源电压选用**+9V**,输出功率≥0.5W,工作可靠,效果良好;
-
设计电路所需的直流稳压电源(即+9V电源);
二、方案设计与论证
声音由扬声器进入声电转换电路变为电信号,电信号经过前置放大器得到较大的电信号,然后再经音频放大电路到输出级。又因为要实现双工对讲,因此把电路图设计对称的形式。原理框图如下图所示:
![[外链图片转存失败,源站可能有防盗链机制,建议将图片保存下来直接上传(img-UlLl4d5Y-1592827420245)(F:\学习笔记\模电学习笔记\模拟电子技术课堂设计\2.1双工对讲机.assets\wps1.png)]](https://img-blog.csdnimg.cn/2020062220041365.png?x-oss-process=image/watermark,type_ZmFuZ3poZW5naGVpdGk,shadow_10,text_aHR0cHM6Ly9ibG9nLmNzZG4ubmV0L3dlaXhpbl80NDkwODE1OQ==,size_16,color_FFFFFF,t_70)
三、 单元电路设计与参数计算
3.1直流稳压电源:
考虑到电子设备中所用的直流电源,通常都是由市电经过直流稳压电源变换得到的,直流稳压电源由变压、整流、滤波、稳压电路四部分组成。
a.电压采用NLT-PQ-4-10将电网220V,50HZ的交流电以10:1的比例降压送到整流电路中。
b.整流电路采用单相整流电路,U0=0.9U2。
c.滤波,由于本电路为小功率所以用电容输入时滤波。由公式U0=1.2U2。
d. 稳压电路用LM7809T,LM7809T是正输出电压为9v的稳压器,其中C2防止自激振荡,抑制高频脉冲,C3改善负载瞬态响应,消除高频噪音,同时也消除自
激振荡。![[外链图片转存失败,源站可能有防盗链机制,建议将图片保存下来直接上传(img-MO7CgAJN-1592827420249)(F:\学习笔记\模电学习笔记\模拟电子技术课堂设计\2.1双工对讲机.assets\wps2.jpg)]](https://img-blog.csdnimg.cn/2020062220043625.png)
直流稳压电源
3.2 声电转换电路:
电桥电路如图所示,扬声器(R4)与电阻R1(8Ω),R2(10kΩ),R3(10kΩ)组成电桥电路。由于电桥电阻远小于差动放大器的输入电阻,故差动放大器对电桥的负载效应可以不考虑。

声电转换电路
3.3前置放大电路:
由于通过麦克风拾取的声音信号比较弱,需要通过前置放大器放大输入的信号,需要先被放大到一定的电平才可以到其它级上。通常前置具有较高的电压增益,可以将小信号放大到标准电平上。
NE5532是一种双运放高性能低噪声运算放大器。 相比较大多数标准运算放大器,它显示出更好的噪声性能,提高输出驱动能力和相当高的小信号和电源带宽。
NE5532具有高精度、低噪音、高阻抗、高速、宽频带等优良性能, 被称为“ 运放之皇” 。这种运放的高速转换性能可大大改善电路的瞬态性能, 较宽的带宽能保证信号在低、中、高频段均能不失真输出, 使电路的整体指标大大提高。
R4(8.2K)和R5(33k)组成放大倍数为4倍电路,并且电路不会自激,同时反馈也适量,音质柔和,透明度清晰度高。R4,R5,C5频率补偿电路消除负载电感在高频时产生不良影响,改善功放高频特性防止自激振荡。
![[外链图片转存失败,源站可能有防盗链机制,建议将图片保存下来直接上传(img-i9lQtoq6-1592827420259)(F:\学习笔记\模电学习笔记\模拟电子技术课堂设计\2.1双工对讲机.assets\wps5.jpg)]](https://img-blog.csdnimg.cn/20200622200645522.png?x-oss-process=image/watermark,type_ZmFuZ3poZW5naGVpdGk,shadow_10,text_aHR0cHM6Ly9ibG9nLmNzZG4ubmV0L3dlaXhpbl80NDkwODE1OQ==,size_16,color_FFFFFF,t_70)
前置放大电路
NE5532封装与引脚图

内部等效原理图入
(4)功率放大电路:
功率放大器主要是放大电流,这样才能推动低阻的扬声器发出声音。/
LM1875T为美国国家半导体公司(NS)的元老级音频功放器件。其供电电压宽,过压、过流、温度保护功能齐全。
R8,R9,C6对信号筛选后,送入1脚进入放大器。电阻R11为负反馈,以使波形稳定,R10和C10为低频校正网络,防止电路自激振荡。
C9,R12的作用是防止放大器产生低频振荡。
功率放大电路
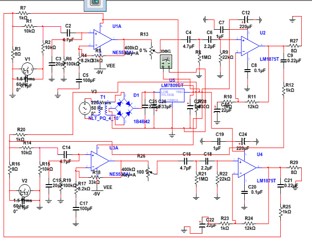
四、 总原理图及元器件清单
4.1 总原理图
![[外链图片转存失败,源站可能有防盗链机制,建议将图片保存下来直接上传(img-8FTNyK7W-1592827420267)(F:\学习笔记\模电学习笔记\模拟电子技术课堂设计\2.1双工对讲机.assets\wps9.png)]](https://img-blog.csdnimg.cn/20200622200739872.png?x-oss-process=image/watermark,type_ZmFuZ3poZW5naGVpdGk,shadow_10,text_aHR0cHM6Ly9ibG9nLmNzZG4ubmV0L3dlaXhpbl80NDkwODE1OQ==,size_16,color_FFFFFF,t_70)
总电路
4.2. 元件清单
表1:元件清单
| 元件序号 | 型号 | 主要参数 | 数量 | 备注 | |
|---|---|---|---|---|---|
| R3,R13,R16,R27,R29 | 8 | 5 | |||
| R28 | 330 | 1 | |||
| R12,R2,R7,R10,R20,R23,R25 | 1k | 7 | |||
| R17 | 8.2k | 1 | |||
| R11,R24 | 12k | 2 | |||
| R1,R2,R14,R15 | 10k | 4 | |||
| R9,R22 | 22k | 2 | |||
| R18 | 33k | 1 | |||
| R4,R5,R6,R19 | 100k | 1 | |||
| R8,R21 | 1M | 2 | |||
| R26 | 0-400k | 1 | 滑动变阻 | ||
| C1,C5,C6,C7,C8,C15,C18,C19,C20 | 0.1u | 9 | |||
| C2,C4,C14,C17,C16 | 4.7u | 5 | |||
| C3 | 20pf | 1 | |||
| C12,C11,C24,C23 | 100u | 4 | |||
| C9,C21 | 0.22u | 2 | |||
| C10,C22 | 22u | 2 | |||
| C25 | 220u | 1 | |||
| C26 | 0.33u | 1 | |||
| C28 | 1u | 1 | |||
| NE5532 | 2 | 前置放大器 | |||
| LM1875T | 2 | 功率放大器 | |||
| LM7809T | 1 | 恒流 |
五、 仿真调试与分析
5.1直流稳压电源
220V市电通道直流稳压电源系统稳定输出9V的直流电。
5.2前置放大电路
a.输入端:![[外链图片转存失败,源站可能有防盗链机制,建议将图片保存下来直接上传(img-AhToJ5kZ-1592827420269)(F:\学习笔记\模电学习笔记\模拟电子技术课堂设计\2.1双工对讲机.assets\wps10.jpg)]](https://img-blog.csdnimg.cn/20200622200806869.png?x-oss-process=image/watermark,type_ZmFuZ3poZW5naGVpdGk,shadow_10,text_aHR0cHM6Ly9ibG9nLmNzZG4ubmV0L3dlaXhpbl80NDkwODE1OQ==,size_16,color_FFFFFF,t_70)
![[外链图片转存失败,源站可能有防盗链机制,建议将图片保存下来直接上传(img-YGPwlEGX-1592827420270)(F:\学习笔记\模电学习笔记\模拟电子技术课堂设计\2.1双工对讲机.assets\wps11.png)]](https://img-blog.csdnimg.cn/2020062220081698.png)
b.输出端

放大倍数:Av=3.59(v)/715(mv)=5.02=5与理论放大R5/R4=33/8.2=4相差不大,在理论误差范围内;
5.3功率放大电路
a.音量最小时:

b.音量中等时:

c.音量最大时:


功率分析:
a. 当音量最大时,Av=45.9/3.59(v)=12.78与理论值R11/R10=12相差不大,在理论误差范围内;
b. 当音量最小时能获最小输出功率:Pmin=2.35(v)*294(mA)=0.690.9(w)>0.5w;
c. 由b分析可得,我们可以增大R11的阻值,增大功率输出,并且增大放大倍数;
六、 结论与心得
通过这两个星期的学习,我终于完成了这项课程设计。在这次设计中,我从对仿真软件的陌生到现在的熟悉掌握,虽然不是特别熟练,做的也不是特别的好,但看到自己有进步有收获,这是最重要的。
从一开始分析题目,上网查找资料,查阅书籍,以及向师兄师姐借鉴参考,熟悉各个原理,再到设计电路图,画原理图进行仿真,最后完成报告等过程,在查找资料时,我发现网上有各种各样的资料,我根据实际情况和设计要求,参考这些资料搞定了自己的电路图,在仿真顺利进行后,我又进一步分析,验证自己的电路是否满足设计要求,实践证明,设计是正确的,虽然存在一定的误差,但误差是不可避免的,这在我们近似计算时都会产生,所以总体来说,这次的课程设计算是圆满完成了。
在完成本次课程设计的过程中,遇到了很多问题,但也是这些问题磨练了我。解决这些问题都充分的锻炼了我独立思考和实践操作的能力,让我了解到自己在学习当中的不足和弱点,可以及时针对自己的不足加以弥补,更加牢固的掌握所学知识和技能,同时也让我认识到想要更好的掌握这门知识和技能,需要不断的学习和实践。
通过课程设计,我的能力得到了实践和提高,通过这次设计后,我也明白,我们学习的不仅是理论知识,还有很多实践经验,这对我们以后的学习都会有很大的帮助,为今后从事电子领域的工作打好基本基础的要求,也希望自己以后能有机会多多参加这类的设计项目,以锻炼自己的能力以及思考问题的方式。
七、参考文献
(1)李继凯 《模拟电子技术及应用》 科学出版社
(2)康华光 《电子技术基础(模拟部分)第五版》 高等教育出版社
(3)百度NE5532,放大器,LM1875功放接法
(4)黄智伟 全国大学生电子设计竞赛系统设计 北京航空航天大学出版社
来源:oschina
链接:https://my.oschina.net/u/4321538/blog/4320769