37款传感器和模块的提法,在网络上广泛流传,其实Arduino能够兼容的传感器模块肯定是不止37种的。鉴于本人手头积累了一些传感器与模块,依照实践出真知(动手试试)的理念,以学习和交流为目的,这里准备逐一做做实验,不管能否成功,都会记录下来---小小的进步或是搞不定的问题,希望能够抛砖引玉。
【Arduino】108种传感器模块系列实验(资料+代码+图形+仿真)
实验十六:电容式数字触摸传感器模块(TTP223 )
TTP223E-BA6是单按键触摸检测芯片, 提供1个触摸键。其稳定的触摸检测效果可以广泛的满足不同应用的需求, 此触摸检测芯片是专为取代传统按键而设计, 触摸检测PAD 的大小可依不同的灵敏度设计在合理的范围内, 低功耗与宽工作电压, 是此触摸芯片在DC 或AC应用上的特性。

TTP223特点
1 、工作电压 2.0V~5.5V
2 、工作电流 @VDD=3V,无负载,SLRFTB=1
低功耗模式下典型值1.5uA,最大值3.0uA
快速模式下典型值3.5uA,最大值7.0uA
@VDD=3V,无负载,SLRFTB=0
低功耗模式下典型值2.0uA,最大值4.0uA
快速模式下典型值6.5uA,最大值13.0uA
3 、最长响应时间大约为快速模式下60mS,低功耗模式下220mS @VDD=3V
4 、灵敏度可由外部电容(0~50pF)调节
5 、由选择管脚(SLRFTB管脚)提供两个采样长度的选择
6、人体触摸检测稳定,可取代传统的直接的开关键
7、由选择管脚(LPMB管脚)提供快速模式和低功耗模式的选择
8 、由选择管脚(TOG管脚)提供直接模式、触发模式的选择,同时还保留漏极开路(Open Drain)输出模式,OPDO管脚为漏极开路(Open Drain)输出,Q管脚为CMOS输出9各输出模式都可通过选择管脚(AHLB管脚)选择高电平或者低电平有效
10、 由选择管脚(MOTB管脚)提供100sec最长输出时间选择
11、 有外部上电复位管脚(RST管脚)
12、上电之后需要约0.5sec的稳定时间,此时间段内不要对键进行触摸,此时所有功能都被禁止
13、始终进行自校准,当键没被触摸时,重校准周期约为4.0sec

TTP223应用
1、广泛消费性产品
2、防水电器
3、按钮键取代品

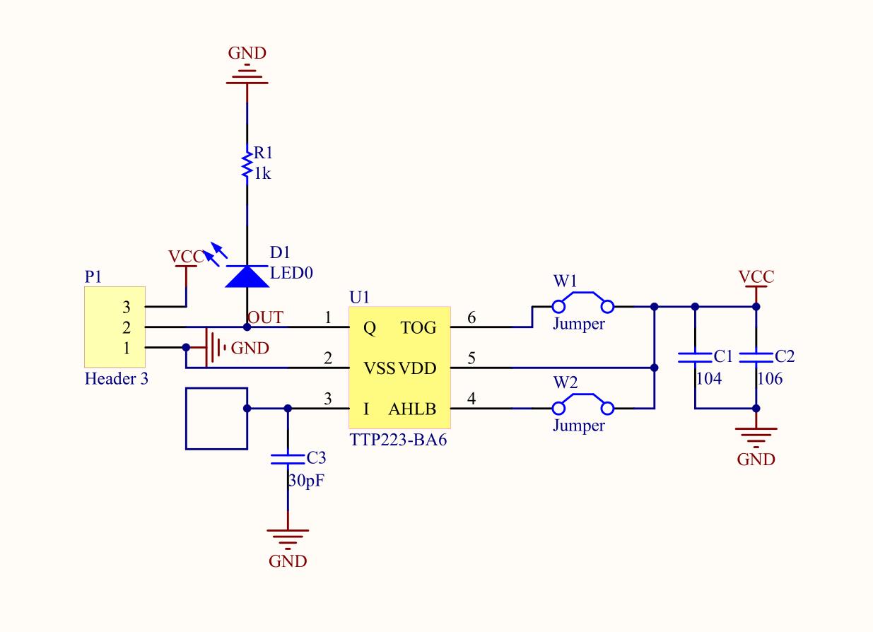
TTP223接脚与方块图




电容式数字触摸传感器模块
1.板载TTP223触摸式电容式触摸传感器IC
2.基板级状态指示器
3.工作电压:2.0V-5.5V
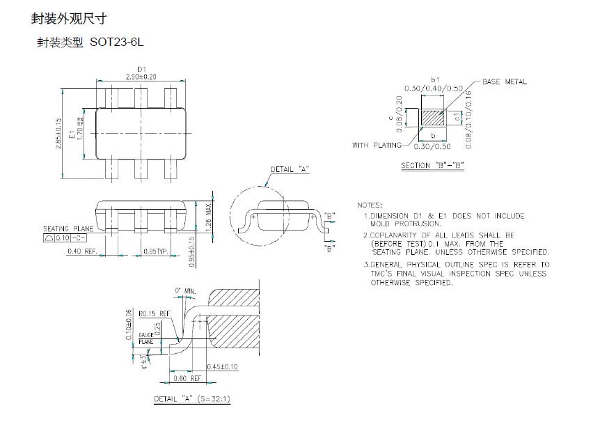
4.PCB板尺寸:29(mm)x16(mm)

1脚 为电源+ VCC
2脚 为输出 OUT
3脚 为电源- GND


电原理图


上电之后需要约0.5sec的稳定时间,
此时间段内不要对键进行触摸,
此时所有功能都被禁止
始终进行自校准
当键没被触摸时,重校准周期约为4.0sec
板上带有蓝色LED指示灯

仿真实验示意图

实验测试示意图

/*
「雕爷学编程」Arduino动手做(16)
--- TTP223 电容式数字触摸传感器模块
实验源代码
*/
void setup()
{
pinMode(3,INPUT);
pinMode(13,OUTPUT);
}
void loop()
{
if (digitalRead(3))
{
digitalWrite(13,HIGH);
}
else {
digitalWrite(13,LOW);
}
}



来源:oschina
链接:https://my.oschina.net/u/4314615/blog/3292419