37款传感器的提法,在网络上广泛流传,其实Arduino能够兼容的传感器模块肯定是不止37种的。鉴于本人手头积累了一些传感器,依照实践(动手试试)出真知的理念,以学习和交流为目的,这里准备逐一做做实验,不管能否成功,都会记录下来---小小的进步或是搞不掂的问题,希望能够抛砖引玉。
【Arduino】108种传感器模块系列实验(资料+代码+图形+仿真)
系列实验(6)——KY-038高感度声音传感器模块
模块的实物照片


声音传感器的作用相当于一个话筒(麦克风)。它用来接收声波,显示声音的振动图象,但不能对噪声的强度进行测量。传感器内置一个对声音敏感的电容式驻极体话筒。声波使话筒内的驻极体薄膜振动,导致电容的变化,而产生与之对应变化的微小电压。这一电压随后被转化成0-5V的电压,经过A/D转换被数据采集器接受,并传送给Arduino uno。


模块用途:
声音感应检测
模块有2个输出:
1、AO,模拟量输出,实时输出麦克风的电压信号
2、DO,当声音强度到达某个阀值时,输出高低电平信号【阀值-灵敏度可以通过电位器调节】


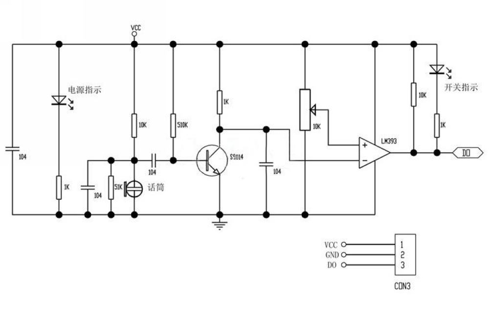
| 模块电原理图 |

模块特点:
1、使用5v直流电源供电(工作电压3.3V-5V)
2、有模拟量输出AO,实时麦克风电压信号输出
3、有阀值翻转电平输出DO,高/低电平信号输出(0和1)
4、具有高灵敏度,驻极体电容式麦克风(ECM)传感器
5、通过电位计调节灵敏度(图中蓝色数字电位器调节)
6、有电源指示灯,比较器输出有指示灯
7、设有3mm固定螺栓孔,方便安装
8、小板PCB尺寸:3.2cm * 1.7cm
9、可以检测周围环境的声音强度,使用注意:此传感器只能识别声音的有无(根据震动原理)不能识别声音的大小或者特定频率的声音。

模块使用说明:
1.声音模块对环境声音强度最敏感,一般用来检测周围环境的声音强度。
2.模块在环境声音强度达不到设定阈值时,OUT输出高电平,当外界环境声音强度超过设定阈值时,模块OUT输出低电平;
3.小板数字量输出OUT可以与Arduino uno直接相连,通过单片机来检测高低电平,由此来检测环境的声音;
4.小板数字量输出OUT能直接驱动继电器模块,由此可以组成一个声控开关。

数字信号输出

模拟信号输出

/*
【Arduino】108种传感器模块系列实验(资料+代码+图形+仿真)
【雕爷学编程】Arduino动手做(6)
实验之六---KY-038高感度声音传感器模块
*/
void setup() {
pinMode(3,INPUT);
pinMode(12,OUTPUT);
}
void loop() {
if (digitalRead(3)) {
digitalWrite(12, LOW);
}
else {
digitalWrite(12, HIGH);
delay(2000);
}
}
实验思路——声音感应器模块DO端,接到Arduino uno数字口3脚,当环境声音强度达不到设定阈值时,DO输出高电平,12脚LED低电平灯灭;当环境声音强度超过设定阈值时,DO输出低电平,12脚LED高电平灯亮。

尝试可视化的图形编程

实验的逻辑流程图

可视化的仿真编程


来源:oschina
链接:https://my.oschina.net/u/4349957/blog/3445882