dubbo分层架构设计

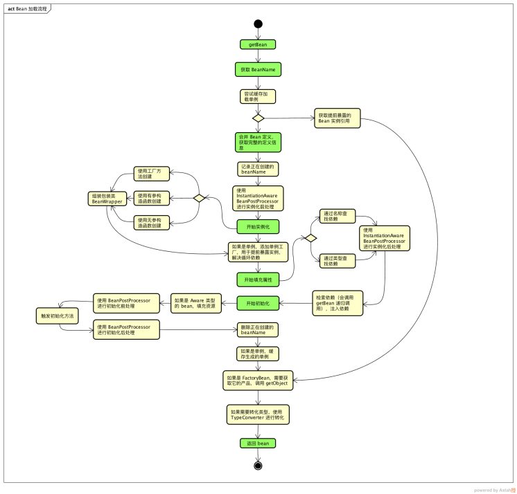
Spring bean加载流程

Spring循环依赖问题

消息中间件重复消费问题

Dubbo消费注册逻辑

ZK脑裂问题
脑裂(split-brain)就是“大脑分裂”,也就是本来一个“大脑”被拆分了两个或多个“大脑”,我们都知道,如果一个人有多个大脑,并且相互独立的话,那么会导致人体“手舞足蹈”,“不听使唤”。
过半机制
在领导者选举的过程中,如果某台zkServer获得了超过半数的选票,则此zkServer就可以成为Leader了
选举的过程中为什么一定要有一个过半机制验证?
因为这样不需要等待所有zkServer都投了同一个zkServer就可以选举出来一个Leader了,这样比较快,所以叫快速领导者选举算法
跳表数据结构
链表加多级索引的结果就是跳表,是一种用空间换时间的设计思路
原始链表




搜索引擎设计
正排索引
一个唯一的编号作为 ID,然后使用哈希表将 ID 作为键(Key),把的内容作为键对应的值(Value)。这样,我们就能在 O(1) 的时间代价内,完成对指定 key 的检索。这样一个以对象的唯一 ID 为 key 的哈希索引结构,叫作正排索引(Forward Index)
倒排索引
这样,我们就建立了一个哈希表,根据关键字来查询这个哈希表,在 O(1) 的时间内,我们就能得到包含该关键字的文档列表。这种根据具体内容或属性反过来索引文档标题的结构,我们就叫它倒排索引(Inverted Index)。在倒排索引中,key 的集合叫作字典(Dictionary),一个 key 后面对应的记录集合叫作记录列表(Posting List)
JDK代理和CGLIB代理区别
JDK动态代理
利用拦截器(拦截器必须实现InvocationHanlder)加上反射机制生成一个实现代理接口的匿名类,
在调用具体方法前调用InvokeHandler来处理。
CGLiB动态代理
利用ASM开源包,对代理对象类的class文件加载进来,通过修改其字节码生成子类来处理。
来源:oschina
链接:https://my.oschina.net/u/1017791/blog/4256923