一、前言
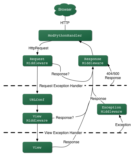
Celery是一个基于python开发的分布式任务队列,如果不了解请阅读笔者上一篇博文Celery入门与进阶,而做python WEB开发最为流行的框架莫属Django,但是Django的请求处理过程都是同步的无法实现异步任务,若要实现异步任务处理需要通过其他方式(前端的一般解决方案是ajax操作),而后台Celery就是不错的选择。倘若一个用户在执行某些操作需要等待很久才返回,这大大降低了网站的吞吐量。下面将描述Django的请求处理大致流程(图片来源于网络):

请求过程简单说明:浏览器发起请求-->请求处理-->请求经过中间件-->路由映射-->视图处理业务逻辑-->响应请求(template或response)
二、配置使用
celery很容易集成到Django框架中,当然如果想要实现定时任务的话还需要安装django-celery-beta插件,后面会说明。需要注意的是Celery4.0只支持Django版本>=1.8的,如果是小于1.8版本需要使用Celery3.1。
配置
新建立项目taskproj,目录结构(每个app下多了个tasks文件,用于定义任务):
taskproj
├── app01
│ ├── __init__.py
│ ├── apps.py
│ ├── migrations
│ │ └── __init__.py
│ ├── models.py
│ ├── tasks.py
│ └── views.py
├── manage.py
├── taskproj
│ ├── __init__.py
│ ├── settings.py
│ ├── urls.py
│ └── wsgi.py
└── templates
在项目目录taskproj/taskproj/目录下新建celery.py:
#!/usr/bin/env python3
# -*- coding:utf-8 -*-
# Author:wd
from __future__ import absolute_import, unicode_literals
import os
from celery import Celery
os.environ.setdefault('DJANGO_SETTINGS_MODULE', 'taskproj.settings') # 设置django环境
app = Celery('taskproj')
app.config_from_object('django.conf:settings', namespace='CELERY') # 使用CELERY_ 作为前缀,在settings中写配置
app.autodiscover_tasks() # 发现任务文件每个app下的task.py
taskproj/taskproj/__init__.py:
from __future__ import absolute_import, unicode_literals
from .celery import app as celery_app
__all__ = ['celery_app']
taskproj/taskproj/settings.py
CELERY_BROKER_URL = 'redis://10.1.210.69:6379/0' # Broker配置,使用Redis作为消息中间件
CELERY_RESULT_BACKEND = 'redis://10.1.210.69:6379/0' # BACKEND配置,这里使用redis
CELERY_RESULT_SERIALIZER = 'json' # 结果序列化方案
进入项目的taskproj目录启动worker:
celery worker -A taskproj -l debug
定义与触发任务
任务定义在每个tasks文件中,app01/tasks.py:
from __future__ import absolute_import, unicode_literals
from celery import shared_task
@shared_task
def add(x, y):
return x + y
@shared_task
def mul(x, y):
return x * y
视图中触发任务
from django.http import JsonResponse
from app01 import tasks
# Create your views here.
def index(request,*args,**kwargs):
res=tasks.add.delay(1,3)
#任务逻辑
return JsonResponse({'status':'successful','task_id':res.task_id})
访问http://127.0.0.1:8000/index

若想获取任务结果,可以通过task_id使用AsyncResult获取结果,还可以直接通过backend获取:

扩展
除了redis、rabbitmq能做结果存储外,还可以使用Django的orm作为结果存储,当然需要安装依赖插件,这样的好处在于我们可以直接通过django的数据查看到任务状态,同时为可以制定更多的操作,下面介绍如何使用orm作为结果存储。
1.安装
pip install django-celery-results
2.配置settings.py,注册app
INSTALLED_APPS = (
...,
'django_celery_results',
)
4.修改backend配置,将redis改为django-db
#CELERY_RESULT_BACKEND = 'redis://10.1.210.69:6379/0' # BACKEND配置,这里使用redis
CELERY_RESULT_BACKEND = 'django-db' #使用django orm 作为结果存储
5.修改数据库
python3 manage.py migrate django_celery_results
此时会看到数据库会多创建:
当然你有时候需要对task表进行操作,以下源码的表结构定义:
class TaskResult(models.Model):
"""Task result/status."""
task_id = models.CharField(_('task id'), max_length=255, unique=True)
task_name = models.CharField(_('task name'), null=True, max_length=255)
task_args = models.TextField(_('task arguments'), null=True)
task_kwargs = models.TextField(_('task kwargs'), null=True)
status = models.CharField(_('state'), max_length=50,
default=states.PENDING,
choices=TASK_STATE_CHOICES
)
content_type = models.CharField(_('content type'), max_length=128)
content_encoding = models.CharField(_('content encoding'), max_length=64)
result = models.TextField(null=True, default=None, editable=False)
date_done = models.DateTimeField(_('done at'), auto_now=True)
traceback = models.TextField(_('traceback'), blank=True, null=True)
hidden = models.BooleanField(editable=False, default=False, db_index=True)
meta = models.TextField(null=True, default=None, editable=False)
objects = managers.TaskResultManager()
class Meta:
"""Table information."""
ordering = ['-date_done']
verbose_name = _('task result')
verbose_name_plural = _('task results')
def as_dict(self):
return {
'task_id': self.task_id,
'task_name': self.task_name,
'task_args': self.task_args,
'task_kwargs': self.task_kwargs,
'status': self.status,
'result': self.result,
'date_done': self.date_done,
'traceback': self.traceback,
'meta': self.meta,
}
def __str__(self):
return '<Task: {0.task_id} ({0.status})>'.format(self)
三、Django中使用定时任务
如果想要在django中使用定时任务功能同样是靠beat完成任务发送功能,当在Django中使用定时任务时,需要安装django-celery-beat插件。以下将介绍使用过程。
安装配置
1.beat插件安装
pip3 install django-celery-beat
2.注册APP
INSTALLED_APPS = [
....
'django_celery_beat',
]
3.数据库变更
python3 manage.py migrate django_celery_beat
4.分别启动woker和beta
celery -A proj beat -l info --scheduler django_celery_beat.schedulers:DatabaseScheduler #启动beta 调度器使用数据库
celery worker -A taskproj -l info #启动woker
5.配置admin
urls.py
# urls.py
from django.conf.urls import url
from django.contrib import admin
urlpatterns = [
url(r'^admin/', admin.site.urls),
]
6.创建用户
python3 manage.py createsuperuser
7.登录admin进行管理(地址http://127.0.0.1:8000/admin)并且还可以看到我们上次使用orm作为结果存储的表。
http://127.0.0.1:8000/admin/login/?next=/admin/

使用示例:


查看结果:

二次开发
django-celery-beat插件本质上是对数据库表变化检查,一旦有数据库表改变,调度器重新读取任务进行调度,所以如果想自己定制的任务页面,只需要操作beat插件的四张表就可以了。当然你还可以自己定义调度器,django-celery-beat插件已经内置了model,只需要进行导入便可进行orm操作,以下我用django reset api进行示例:
settings.py
INSTALLED_APPS = [
'django.contrib.admin',
'django.contrib.auth',
'django.contrib.contenttypes',
'django.contrib.sessions',
'django.contrib.messages',
'django.contrib.staticfiles',
'app01.apps.App01Config',
'django_celery_results',
'django_celery_beat',
'rest_framework',
]
urls.py
urlpatterns = [
url(r'^admin/', admin.site.urls),
url(r'^index$', views.index),
url(r'^res$', views.get_res),
url(r'^tasks$', views.TaskView.as_view({'get':'list'})),
]
views.py
from django_celery_beat.models import PeriodicTask #倒入插件model
from rest_framework import serializers
from rest_framework import pagination
from rest_framework.viewsets import ModelViewSet
class Userserializer(serializers.ModelSerializer):
class Meta:
model = PeriodicTask
fields = '__all__'
class Mypagination(pagination.PageNumberPagination):
"""自定义分页"""
page_size=2
page_query_param = 'p'
page_size_query_param='size'
max_page_size=4
class TaskView(ModelViewSet):
queryset = PeriodicTask.objects.all()
serializer_class = Userserializer
permission_classes = []
pagination_class = Mypagination
访问http://127.0.0.1:8000/tasks如下:

来源:oschina
链接:https://my.oschina.net/u/4362986/blog/3852641