(详细)高校宿舍管理系统需求分析说明书(文末-->获取原文档)

版本状态
| 版本 |
作者 |
参与者 |
起止日期 |
注释 |
|
|
|
|
|
|
|
|
|
|
|
|
审阅者
| 团队 |
版本 |
日期 |
签名 |
| 教学管理委员会 |
V1.1 |
2019.06.13 |
胡桂虹 |
| 教学管理委员会 |
V1.2 |
2019.06.14 |
胡桂虹 |
|
|
|
|
|
|
|
|
|
|
|
|
|
|
|
分发
| 姓名 |
位置 |
分发方式 |
分发日期 |
|
|
|
|
|
|
|
|
|
|
|
|
|
|
|
|
|
|
|
|
|
|
|
|
|
目 录
1 引言... 1
1.1 编写目的... 1
1.2 读者对象... 1
1.3 术语解释... 1
1.4 参考资料... 2
2 项目概述... 3
2.1 项目背景... 3
2.2 项目目标... 3
3 高校宿舍管理系统总体功能... 4
4 系统需求优先级... 5
5 业务需求... 6
5.1 主要业务流程图... 6
5.1.1 用户管理业务流程设计... 6
5.1.2 楼栋管理业务流程设计... 7
5.1.3 宿舍管理业务流程设计... 8
5.1.4 维修管理业务流程设计... 9
5.1.5 报表管理业务流程设计... 10
5.1.6 登记管理业务流程设计... 11
5.1.7 床位管理业务流程设计... 12
5.2 系统功能需求... 13
5.2.1 角色分析... 13
5.2.2 业务功能分析... 13
5.2.3 用户管理模块需求设计... 14
5.2.4 楼栋管理模块需求设计... 16
5.2.5 宿舍管理模块需求设计... 18
5.2.6报表管理模块需求设计... 21
5.2.7 登记模块需求设计... 21
5.2.8 床位管理模块需求设计... 24
5.2.9 维修管理需求设计... 27
5.2.10 报表管理模块需求设计... 30
5.2.11 公告管理模块需求设计... 30
6 非功能需求... 32
6.1 外部接口需求... 32
6.2 性能需求... 32
6.2.1 间特性要求... 32
6.2.2 灵活性... 32
6.2.3 数据管理能力要求(针对软件系统)... 32
6.2.4 故障处理要求... 32
6.3 系统非功能需求... 32
6.3.1 可靠性... 32
6.3.2 安全性... 32
6.3.3 可维护性可拓展性... 33
6.3.4 可测试性... 33
6.3.5 界面的设计... 33
7 其他事项... 34
7.1 后期可完善功能... 34
1 引言
1.1 编写目的
学生宿舍管理系统对于一个学校来说是必不可少的组成部分。宿舍管理人员手工记录数据对于学生信息量比较庞大,需要记录存档的数据比较多的高校来说,人工记录是相当麻烦的。由于数据量庞大。很麻烦还浪费了许多时间,效率也比较低。我们针对如此,设计了一套学生宿舍管理系统。学生宿舍管理系统采用的是计算机化管理,系统做的尽量人性化,使用者会感到操作非常方便,管理人员需要做的就是将数据输入到系统的数据库中去。由于数据库存储容量相当大,而且比较稳定,适合较长时间的保存,也不容易丢失。这无疑是为信息存储量比较大的学校提供了一个方便、快捷的操作方式。本系统具有运行速度快、安全性高、稳定性好的优点,并且具备完善的报表生成、修改功能,能够快速的查询学校所需的住宿信息。
1.2 读者对象
本文档(本指南)适用于所有使用该系统的管理员用户和在校的学生。
1.3 术语解释
| 名词/术语/缩写词 |
解释 |
| B/S架构 |
浏览器端-服务器端的应用程序,主要的处理逻辑在服务器端进行,浏览器端只负责数据和页面的展示。 |
| SSM框架 |
SSM框架是SpringMVC、Spring、Mybatis三大框架的简称,其设计主要基于MVC架构,能够加快web应用的开发速度,降低应用开发成本,同时能够降低不同层次之间的耦合性,使应用具有良好的扩展性和可移植性。 |
1.4 参考资料
1. 工程项目管理系统的设计与实现[J];电力系统及其自动化学报;2011年03期。
2. 科研项目管理系统的设计与实现[J];黑龙江工程学院学报;2005年04期。
3. 基于Web的全生命周期项目管理系统研究[J];机械科学与技术;2005年05期。
4. 基于SSM的软件体系结构开发过程研究[J];计算机测量与控制;2011年08期。
5. 基于SSH框架与AJAX技术的JavaWeb应用开发[J]; 2009年10期。
6. 基于框架的Web系统开发研究[J];计算机工程与设计;2010年04期。
7. 基于SSM框架的智能web系统研发设计[J];计算机工程与设计;2012年12期。
8. 基于iBatis的通用数据持久层的研究与设计[J];微计算机信息;2007年12期。
9. 高校科研项目管理系统开发研究[J];中国高校科技与产业化;2009年12期。
10. 崔冬华.《软件工程》.人民邮电出版社.2014年3月。
11. 张海藩.《软件工程导论》.人民邮电出版社.2006年1月。
12. 潘孝铭.《软件文档编写》.高等教育出版社.2004年8月。
13. 罗先文.《软件工程实物》.重庆大学出版社.2005年3月。
14. 王 珊.《数据库系统概论》.高等教育出版社 2013年12月。
15. 张白一.《web应用开发技术:Jsp》.西安电子科技大学出版社。
2 项目概述
为了使高校宿舍工作进行信息化管理,便于进行学生入住、宿舍变更等操作的管理,减少纸质化管理的不便捷性,故需要开发此系统。
2.1 项目背景
近年来我国信息产业化发展迅速,手工管理方式在高校宿舍管理这一块处理大量事务的应用已经逐渐退出历史舞台。众所周知宿舍对于学生而言是第二个家,为了增加学生的入住体验以及加强学校对学生的管理,宿舍系统的信息化管理已是大势所趋。为了提高其工作效率,减少宿舍管理的不便捷性和落后性,增加高校宿舍信息化管理已深入许多高校管理人员的心。高校宿舍管理系统采用的是计算机化管理,系统尽量做到人性化,提升管理人员和系统的交互感,使用这会感到操作非常简便,管理人员需要做的就是将数据输入到系统中,源代码会连接数据库自动处理数据。由于数据库存储容量相当大,而且比较稳定,适合较长时间的保存。另一方面,管理者可定时备份数据库文件,将数据丢失的可能性降到最低。这无疑是为信息储存量比较大的功效提供了一个方便、快捷的操作方式。
高校宿舍管理系统是为有效管理高校学生宿舍的状态及维修而开发的信息系统,系统对宿舍的分布情况进行信息化管理、管理学生入住、宿舍变更、宿舍报修、维修;管理学生进出宿舍情况、外来人员进出宿舍登记;学生缴纳宿舍水电费和维修费;通知发送及各种报表情况。系统主要使用者是宿舍管理员、后勤管理员、学生、外来人员和维修人员,使用者通过系统可以进行楼栋管理、宿舍管理等操作。
2.2 项目目标
该系统旨在提高高校宿舍管理工作的效率及合理性,便于高校对学生的管理以及摒弃手写时代的局限性,系统对宿舍的分布情况进行信息化管理、管理学生入住、宿舍变更、宿舍报修、维修等操作。
学习目标:通过此次项目,学习并熟悉软件开发的流程,学习对项目进行具体划分,学习对项目进行整体计划。在编码过程中熟悉软件编程知识,了解软件行业的趋势。增强对实际问题的把控能力,增加职业修养,增强竞争力。
3 高校宿舍管理系统总体功能
图3-1 高校宿舍管理系统功能结构图
4 系统需求优先级
表4-1 系统需求优先级
| 需求编号 |
功能名称 |
优先级 |
说明 |
| SS-01 |
用户登陆 |
1 |
本系统基础模块 |
| SS-02 |
用户注册 |
1 |
本系统基础模块 |
| SS-03 |
用户注销 |
2 |
本系统基本模块 |
| SS-04 |
更改密码 |
1 |
本系统基础模块 |
| SS-05 |
宿舍管理 |
1 |
本系统核心模块 |
| SS-06 |
楼栋管理 |
1 |
本系统核心模块 |
| SS-07 |
床位分配管理 |
1 |
本系统核心功能 |
| SS-08 |
床位变更管理 |
1 |
本系统核心功能 |
| SS-09 |
学生入住管理 |
2 |
本系统核心模块 |
| SS-10 |
学生离校管理 |
2 |
本系统核心模块 |
| SS-11 |
外来人员登记管理 |
3 |
本系统次要模块 |
| SS-12 |
宿舍巡查管理 |
3 |
本系统次要模块 |
| SS-13 |
维修查询 |
2 |
本系统核心查询模块 |
| SS-14 |
床位维修管理 |
2 |
本系统核心模块 |
| SS-15 |
宿舍维修管理 |
3 |
本系统次要模块 |
| SS-16 |
楼栋维修管理 |
3 |
本系统次要模块 |
| SS-17 |
缴费管理 |
2 |
本系统核心模块 |
| SS-18 |
报表管理 |
3 |
本系统次要模块 |
| SS-19 |
公告管理 |
3 |
本系统次要模块 |
5 业务需求
5.1 主要业务流程图
5.1.1 用户管理业务流程设计
该业务流程是先进行用户登录,没有账号可先点击注册按钮进行用户注册,身份信息核实成功之后,用户可以进入到用户管理界面,进行更改密码和用户注销操作。

图5-1 用户管理业务流程图
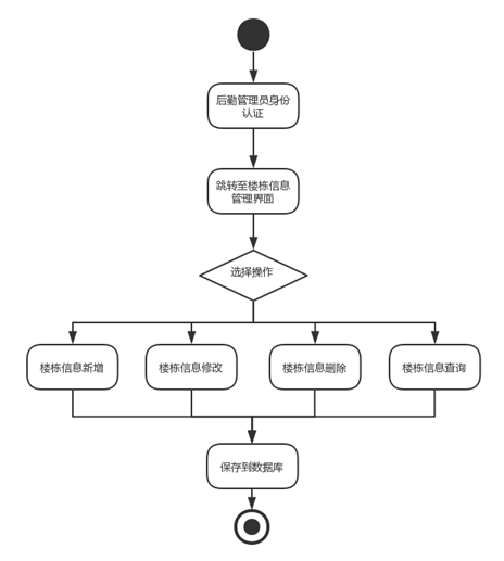
5.1.2 楼栋管理业务流程设计
该业务流程是后勤管理员先进行登录,身份验证成功之后跳转到楼栋信息界面,根据实际情况点击新增,修改,删除和查询的按钮对楼栋信息进行操作,并将结果保存至数据库。

图5-2 楼栋管理业务流程图
5.1.3 宿舍管理业务流程设计
该业务流程是宿舍管理员先进行登录,身份验证成功之后跳转到宿舍信息界面,根据实际情况点击新增,修改,删除和查询的按钮对宿舍信息进行操作,并将结果保存至数据库。

图5-3 宿舍管理业务流程图
5.1.4 维修管理业务流程设计
该业务流程是学生先进行身份认证登录系统,跳转至维修界面,正确填写维修信息后,数据库中的信息保持同步更新。

图5-4 维修管理业务流程图
5.1.5 报表管理业务流程设计
该业务流程是先进行身份验证,然后跳转至打印界面,根据自身需求选择打印内容。

图5-5 报表管理业务流程图
5.1.6 登记管理业务流程设计
该业务的流程是宿舍管理员根据来访人员类型分别进行登记。

图5-6 登记管理业务流程图
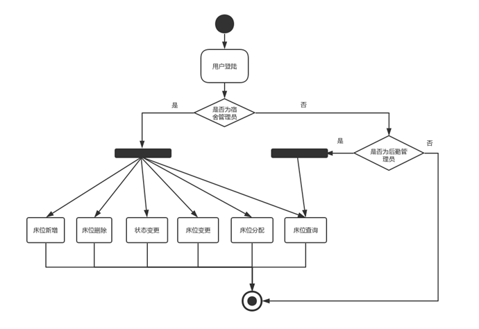
5.1.7 床位管理业务流程设计
1) 宿舍管理员登录成功后查询所在宿舍空闲床位。
2) 后勤管理员登陆成功后查询所在宿舍空闲床位。
3) 宿舍管理员进行床位新增
4) 宿舍管理员进行床位删除
5) 宿舍管理员进行床位状态变更
6) 宿舍管理员进行床位变更
7) 宿舍管理员进行床位分配
8) 宿舍管理员进行床位查询
9) 后勤管理员进行床位查询

图5-7 床位管理业务流程图
5.2 系统功能需求
5.2.1 角色分析
根据对高校宿舍管理系统的需求分析,本系统主要涉及到的角色如下表5-1所示:
表5-1 系统角色表
| 角色 |
职责或功能 |
| 学生 |
查看宿舍情况、办理入住、变更床位、进寝登记、床位报修、办理离校退寝 |
| 宿舍管理员 |
宿舍信息管理、寝室床位管理、学生登记入住、床位维修管理、床位分配管理、床位变更管理、学生离校管理、学生进出登记、外来人员登记、宿舍巡逻登记、报表管理 |
| 后勤管理员 |
楼栋信息管理、宿舍信息管理、寝室床位管理、学生登记入住、床位维修管理、床位分配管理、床位变更管理、学生离校管理、缴费管理、通知发送管理、报表管理 |
| 外来人员 |
外来人员登记 |
| 维修人员 |
处理报修 |
5.2.2 业务功能分析
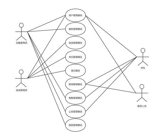
通过对本系统进行的需求分析发现,高校宿舍管理系统可以拆分为以下几个子模块系统:用户管理模块,楼栋管理模块,宿舍管理模块,床位管理模块,登记模块,维修管理模块,缴费管理模块,公告管理模块,报表管理模块。
系统的主要角色涉及到学生、宿舍管理员、后勤管理员、外来人员和维修人员,根据不同角色对不同模块的功能操作权限,设计了其功能需求总体用例图如下图5-8所示

图5-8 功能需求总体用例图
5.2.3 用户管理模块需求设计
对于高校宿舍管理系统来说,用户管理模块是最重要的一个模块,因为它包含了宿舍管理员,后勤管理员,学生和维修人员的登录,注册,修改密码的操作,其中只有后勤管理人员具有用户注销的权限。
该模块的用例图如图5-9所示

图5-9 用户管理模块用例图
用户注销案例分析表如下表5-2所示:
表5-2 用户注销案例分析表
| 描述项 |
说明 |
| 用例名称 |
用户注销案例 |
| 标识符* |
CF01 |
| 用例描述 |
描述后勤管理员对系统中用户的注销过程 |
| 参与者表 |
后勤管理员 |
| 优先级 |
1 |
| 状态* |
进行中 |
| 前置条件 |
后勤管理员已经通过验证登录 |
| 后置条件 |
系统弹出“操作成功”提示框,并进入到系统用户信息的详情页 |
| 基本操作流 |
|
| 可选操作流 |
当操作权限不够时系统弹出错误提示,并记录操作日志信息 |
| 被泛化用例表 |
该用例的特化用例列表 |
用户注册案例分析表如下表5-3所示
表5-3 用户注册案例分析表
| 描述项 |
说明 |
| 用例名称 |
用户注册案例 |
| 标识符* |
CF02 |
| 用例描述 |
描述学生,宿舍管理员,后勤管理员和维修人员进行注册的过程 |
| 参与者表 |
学生,宿舍管理员,后勤管理员和维修人员 |
| 优先级 |
1 |
| 状态* |
进行中 |
| 前置条件 |
注册人员按照提示要求正确填写注册信息 |
| 后置条件 |
系统弹出“注册成功”提示框,并将数据保存到数据库中 |
| 基本操作流 |
|
| 可选操作流 |
当注册信息不符合提示要求时,系统弹出错误提示,并记录操作日志信息 |
| 被泛化用例表 |
该用例的特化用例列表 |
用户登录案例分析表如下表5-4所示
表5-4 用户登录案例分析表
| 描述项 |
说明 |
| 用例名称 |
用户登录案例 |
| 标识符* |
CF03 |
| 用例描述 |
描述学生,宿舍管理员,后勤管理员和维修人员进行登录的过程 |
| 参与者表 |
学生,宿舍管理员,后勤管理员和维修人员 |
| 优先级 |
1 |
| 状态* |
进行中 |
| 前置条件 |
系统用户正确填写身份信息 |
| 后置条件 |
系统成功跳转到高校宿舍管理系统首页 |
| 基本操作流 |
|
| 可选操作流 |
当数据库中无所填信息时,系统弹出错误提示,并记录操作日志信息 |
| 被泛化用例表 |
该用例的特化用例列表 |
更改密码案例分析表如下表5-5所示
表5-5 更改密码案例分析表
| 描述项 |
说明 |
| 用例名称 |
更改密码案例 |
| 标识符* |
CF04 |
| 用例描述 |
描述学生,宿舍管理员,后勤管理员和维修人员进行更改密码的过程 |
| 参与者表 |
学生,宿舍管理员,后勤管理员和维修人员 |
| 优先级 |
1 |
| 状态* |
进行中 |
| 前置条件 |
系统用户正确填写原身份信息 |
| 后置条件 |
数据库中用户信息进行更新,并弹框显示“更改成功” |
| 基本操作流 |
|
| 可选操作流 |
当数据库中无所填信息时,系统弹出错误提示,并记录操作日志信息 |
| 被泛化用例表 |
该用例的特化用例列表 |
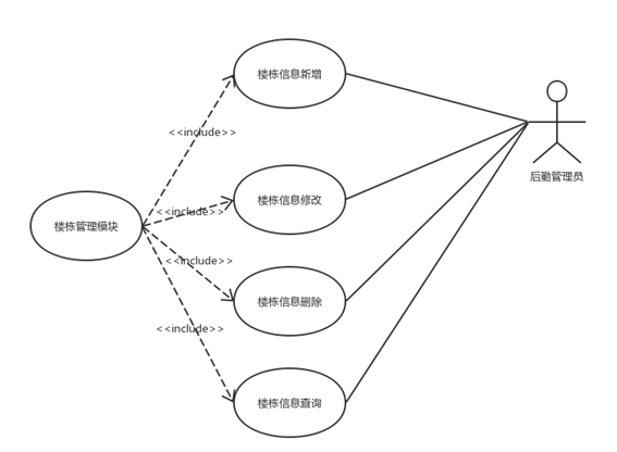
5.2.4 楼栋管理模块需求设计
该模块由后勤管理员对学校所有宿舍楼栋情况进行操作,包括楼栋信息的新增、修改、删除和查询操作。
该模块的用例图如图5-10所示

图5-10 楼栋管理模块用例图
楼栋信息新增案例分析表如下表5-6所示:
表5-6 楼栋信息新增案例分析表
| 描述项 |
说明 |
| 用例名称 |
楼栋信息新增案例 |
| 标识符* |
CF05 |
| 用例描述 |
描述后勤管理员对高校的宿舍楼栋情况进行新增操作的过程 |
| 参与者表 |
后勤管理员 |
| 优先级 |
1 |
| 状态* |
进行中 |
| 前置条件 |
后勤管理员已经通过登录验证 |
| 后置条件 |
操作完成后,系统弹出“操作成功”提示框,并进入到楼栋信息的详情页 |
| 基本操作流 |
|
| 可选操作流 |
无 |
| 被泛化用例表 |
该用例的特化用例列表 |
楼栋信息修改案例分析表如下表5-7所示:
表5-7 楼栋信息修改案例分析表
| 描述项 |
说明 |
| 用例名称 |
楼栋信息修改案例 |
| 标识符* |
CF06 |
| 用例描述 |
描述后勤管理员对高校的宿舍楼栋情况进行修改操作的过程 |
| 参与者表 |
后勤管理员 |
| 优先级 |
1 |
| 状态* |
进行中 |
| 前置条件 |
后勤管理员已经通过登录验证 |
| 后置条件 |
操作完成后,系统弹出“操作成功”提示框,并进入到楼栋信息的详情页 |
| 基本操作流 |
|
| 可选操作流 |
无 |
| 被泛化用例表 |
该用例的特化用例列表 |
楼栋信息删除案例分析表如下表5-8所示:
表5-8 楼栋信息删除案例分析表
| 描述项 |
说明 |
| 用例名称 |
楼栋信息删除案例 |
| 标识符* |
CF07 |
| 用例描述 |
描述后勤管理员对高校的宿舍楼栋情况进行删除操作的过程 |
| 参与者表 |
后勤管理员 |
| 优先级 |
1 |
| 状态* |
进行中 |
| 前置条件 |
后勤管理员已经通过登录验证 |
| 后置条件 |
操作完成后,系统弹出“操作成功”提示框,并进入到楼栋信息的详情页 |
| 基本操作流 |
|
| 可选操作流 |
无 |
| 被泛化用例表 |
该用例的特化用例列表 |
楼栋信息查询案例分析表如下表5-9所示:
表5-9 楼栋信息查询案例分析表
| 描述项 |
说明 |
| 用例名称 |
楼栋信息查询案例 |
| 标识符* |
CF08 |
| 用例描述 |
描述后勤管理员对高校的宿舍楼栋情况进行查询操作的过程 |
| 参与者表 |
后勤管理员 |
| 优先级 |
1 |
| 状态* |
进行中 |
| 前置条件 |
后勤管理员已经通过登录验证 |
| 后置条件 |
点击查询按钮,系统将所有楼栋信息显示在页面中 |
| 基本操作流 |
|
| 可选操作流 |
无 |
| 被泛化用例表 |
该用例的特化用例列表 |
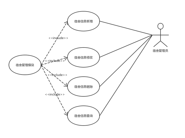
5.2.5 宿舍管理模块需求设计
该模块由宿舍管理员对所在楼栋的宿舍信息情况进行操作,包括宿舍信息的新增、修改、删除和查询操作。
该模块的用例图如图5-11所示

图5-11 宿舍管理模块用例图
宿舍信息新增案例分析表如下表5-10所示:
表5-10 宿舍信息新增案例分析表
| 描述项 |
说明 |
| 用例名称 |
宿舍信息新增案例 |
| 标识符* |
CF09 |
| 用例描述 |
描述宿舍管理员对自身所在楼栋的宿舍情况进行新增操作的过程 |
| 参与者表 |
宿舍管理员 |
| 优先级 |
1 |
| 状态* |
进行中 |
| 前置条件 |
宿舍管理员已经通过登录验证 |
| 后置条件 |
操作完成后,系统弹出“操作成功”提示框,并进入到宿舍信息的详情页 |
| 基本操作流 |
|
| 可选操作流 |
无 |
| 被泛化用例表 |
该用例的特化用例列表 |
宿舍信息修改案例分析表如下表5-11所示:
表5-11 宿舍信息修改案例分析表
| 描述项 |
说明 |
| 用例名称 |
宿舍信息修改案例 |
| 标识符* |
CF10 |
| 用例描述 |
描述宿舍管理员对自身所在楼栋的宿舍情况进行修改操作的过程 |
| 参与者表 |
宿舍管理员 |
| 优先级 |
1 |
| 状态* |
进行中 |
| 前置条件 |
宿舍管理员已经通过登录验证 |
| 后置条件 |
操作完成后,系统弹出“操作成功”提示框,并进入到宿舍信息的详情页 |
| 基本操作流 |
|
| 可选操作流 |
无 |
| 被泛化用例表 |
该用例的特化用例列表 |
宿舍信息删除案例分析表如下表5-12所示:
表5-12 宿舍信息删除案例分析表
| 描述项 |
说明 |
| 用例名称 |
宿舍信息删除案例 |
| 标识符* |
CF11 |
| 用例描述 |
描述宿舍管理员对自身所在楼栋的宿舍情况进行删除操作的过程 |
| 参与者表 |
宿舍管理员 |
| 优先级 |
1 |
| 状态* |
进行中 |
| 前置条件 |
宿舍管理员已经通过登录验证 |
| 后置条件 |
操作完成后,系统弹出“操作成功”提示框,并进入到宿舍信息的详情页 |
| 基本操作流 |
|
| 可选操作流 |
无 |
| 被泛化用例表 |
该用例的特化用例列表 |
宿舍信息查询案例分析表如下表5-13所示:
表5-13 宿舍信息查询案例分析表
| 描述项 |
说明 |
| 用例名称 |
宿舍信息查询案例 |
| 标识符* |
CF12 |
| 用例描述 |
描述宿舍管理员对自身所在楼栋的宿舍情况进行查询操作的过程 |
| 参与者表 |
宿舍管理员 |
| 优先级 |
1 |
| 状态* |
进行中 |
| 前置条件 |
宿舍管理员已经通过登录验证 |
| 后置条件 |
点击查询按钮,系统将所有宿舍信息显示在页面中 |
| 基本操作流 |
点击“查询”按钮,宿舍信息全部展示在页面中。 |
| 可选操作流 |
无 |
| 被泛化用例表 |
该用例的特化用例列表 |
5.2.6缴费管理模块需求设计
后勤管理员可以在缴费处提交缴费清单,学生选择缴费类型网上缴费。
该模块用例图5-12所示

图5-12 缴费管理模块用例图
该模块缴费管理案例分析表如下表5-14所示:
表5-14 缴费管理案例分析表
| 描述项 |
说明 |
| 用例名称 |
缴费管理案例 |
| 标识符* |
CF13 |
| 用例描述 |
描述学生网上缴费的整个业务过程。 |
| 参与者表 |
学生 |
| 优先级 |
2 |
| 状态* |
进行中 |
表5-14 缴费管理案例分析表(续)
| 描述项 |
说明 |
| 前置条件 |
学生已经通过验证登录 |
| 后置条件 |
系统弹出“缴费成功”提示框。 |
| 基本操作流 |
1.学生登录后进入缴费页面,选择缴费类型,进行网上缴费。 2.后勤人员登录后进入发布缴费页面,发布缴费清单。 |
| 可选操作流 |
学生不可发布公告 |
| 被泛化用例表 |
该用例的特化用例列表 |
发布缴费清单管理案例分析表如下表5-15所示:
表5-15 发布缴费清单管理案例分析表
| 描述项 |
说明 |
| 用例名称 |
发布缴费清单管理案例 |
| 标识符* |
CF14 |
| 用例描述 |
描述后勤管理员发布缴费清单过程。 |
| 参与者表 |
后勤管理员 |
| 优先级 |
2 |
| 状态* |
进行中 |
| 前置条件 |
后勤人员已经通过验证登录 |
| 后置条件 |
系统弹出“发送成功”提示框。 |
| 基本操作流 |
1.学生登录后进入缴费页面,选择缴费类型,进行网上缴费。 2.后勤人员登录后进入发布缴费页面,发布缴费清单。 |
| 可选操作流 |
学生不可发布公告 |
| 被泛化用例表 |
该用例的特化用例列表 |
5.2.7 登记模块需求设计
该模块用来实现外来人员的登记和宿舍巡查登记,即对辅导员、班主任、楼栋长巡查宿舍的情况进行登记,后续需要将该登记情况上报给后勤管理员。
该模块的用例图如图5-13所示

图5-13 登记模块用例图
外来人员登记案例分析表如下表5-16所示:
表5-16 外来人员登记案例分析表
| 描述项 |
说明 |
| 用例名称 |
外来人员登记案例 |
| 标识符* |
CF15 |
| 用例描述 |
描述宿舍管理员对外来人员进行来访登记的过程 |
| 参与者表 |
宿舍管理员 |
| 优先级 |
1 |
| 状态* |
进行中 |
| 前置条件 |
宿舍管理员通过身份验证 |
| 后置条件 |
系统弹出“登记成功”提示框,外来人员进行访问 |
| 基本操作流 |
|
| 可选操作流 |
问题重名或者问题内容超长导致操作出错,系统弹出错误提示,并记录操作日志信息 |
| 被泛化用例表 |
该用例的特化用例列表 |
宿舍巡查登记案例分析表如下表5-17所示:
表5-17 宿舍巡查登记案例分析表
| 描述项 |
说明 |
| 用例名称 |
宿舍巡查登记案例 |
| 标识符* |
CF16 |
| 用例描述 |
描述宿舍管理员对辅导员、班主任、楼栋长巡查宿舍的情况进行登记 |
| 参与者表 |
宿舍管理员 |
| 优先级 |
1 |
| 状态* |
进行中 |
| 前置条件 |
宿舍管理员通过身份验证 |
| 后置条件 |
系统弹出“登记成功”提示框 |
| 基本操作流 |
|
| 可选操作流 |
问题重名或者问题内容超长导致操作出错,系统弹出错误提示,并记录操作日志信息 |
| 被泛化用例表 |
该用例的特化用例列表 |
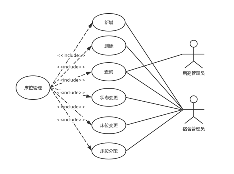
5.2.8 床位管理模块需求设计
该模块由宿舍管理员管理各自所在楼栋的床位分布情况及使用用途,包括:床位新增、删除、查询和状态变更操作,并且还要负责记录床位的分配和变更,最后将具体情况汇报给后勤管理员。
该模块的用例图如图5-14所示

图5-14 床位管理模块用例图
床位新增案例分析表如下表5-18所示:
表5-18 床位新增案例分析表
| 描述项 |
说明 |
| 用例名称 |
床位新增案例 |
| 标识符* |
CF17 |
| 用例描述 |
描述宿舍管理员对各自所在楼栋的床位楼栋情况进行登记的过程,包括床位信息的新增操作,并汇报给后勤管理员 |
| 参与者表 |
宿舍管理员 |
| 优先级 |
1 |
| 状态* |
进行中 |
表5-18 床位新增案例分析表(续)
| 描述项 |
说明 |
| 前置条件 |
宿舍管理员已经通过登录验证 |
| 后置条件 |
操作完成后,系统弹出“操作成功”提示框,并进入到床位信息的详情页 |
| 可选操作流 |
当所在楼栋有人床位已满是进行新增操作时,系统弹出错误提示,并记录操作日志信息 |
| 被泛化用例表 |
该用例的特化用例列表 |
床位删除案例分析表如下表5-19所示:
表5-19 床位删除案例分析表
| 描述项 |
说明 |
| 用例名称 |
床位删除案例 |
| 标识符* |
CF18 |
| 用例描述 |
描述宿舍管理员对所在楼栋的床位情况进行登记的过程,包括床位信息的删除操作。 |
| 参与者表 |
宿舍管理员 |
| 优先级 |
1 |
| 状态* |
进行中 |
| 前置条件 |
宿舍管理员已经通过登录验证 |
| 后置条件 |
操作完成后,系统弹出“操作成功”提示框,并进入到宿舍信息的详情页 |
| 基本操作流 |
|
| 可选操作流 |
当所在宿舍有人居住且要进行删除操作时,系统弹出错误提示,并记录操作日志信息 |
| 被泛化用例表 |
该用例的特化用例列表 |
床位查询案例分析表如下表5-20所示:
表5-20 床位查询案例分析表
| 描述项 |
说明 |
| 用例名称 |
床位查询案例 |
| 标识符* |
CF19 |
| 用例描述 |
描述宿舍管理员对所在楼栋的床位情况进行查询 |
| 参与者表 |
宿舍管理员 |
| 优先级 |
1 |
| 状态* |
进行中 |
表5-20 床位查询案例分析表(续)
| 描述项 |
说明 |
| 前置条件 |
宿舍管理员已经通过登录验证 |
| 后置条件 |
操作完成后,系统弹出“操作成功”提示框,并进入到宿舍信息的详情页 |
| 基本操作流 |
1. 选择相应楼栋,寝室,床位 2. 点击“查询”按钮,将所选信息删除,并弹出对应寝室信息。 |
| 可选操作流 |
当所在宿舍不存在且要进行查询操作时,系统弹出错误提示,并记录操作日志信息 |
| 被泛化用例表 |
该用例的特化用例列表 |
床位状态变更案例分析表如下表5-21所示:
表5-21 床位状态变更案例分析表
| 描述项 |
说明 |
| 用例名称 |
床位状态变更案例 |
| 标识符* |
CF20 |
| 用例描述 |
描述宿舍管理员对所在楼栋的床位状态进行变更 |
| 参与者表 |
宿舍管理员 |
| 优先级 |
1 |
| 状态* |
进行中 |
| 前置条件 |
宿舍管理员已经通过登录验证 |
| 后置条件 |
操作完成后,系统弹出“操作成功”提示框,并进入到宿舍信息的详情页 |
| 基本操作流 |
1. 选择相应楼栋,寝室,床位,是否有人状态修改 2. 点击“状态变更”按钮,查询对应的楼栋的,并弹出“操作成功”提示框。 |
| 可选操作流 |
当所在宿舍床位不存在进行变更操作时,系统弹出错误提示,并记录操作日志信息 |
| 被泛化用例表 |
该用例的特化用例列表 |
床位分配管理案例分析表如下表5-22所示:
表5-22 床位分配管理案例分析表
| 描述项 |
说明 |
| 用例名称 |
床位分配管理案例 |
| 标识符* |
CF21 |
| 用例描述 |
描述宿舍管理员对所在楼栋宿舍中的床位,实现床位分配. |
| 参与者表 |
宿舍管理人员 |
表5-22 床位分配管理案例分析表(续)
| 描述项 |
说明 |
| 优先级 |
1 |
| 状态* |
进行中 |
| 前置条件 |
宿舍管理员已经通过登录验证 |
| 后置条件 |
操作完成后,系统弹出“操作成功”提示框,并进入到宿舍信息的详情页 |
| 基本操作流 |
|
| 可选操作流 |
当所在床位有人居住且要进行床位分配操作时,系统弹出错误提示,并记录操作日志信息 |
| 被泛化用例表 |
该用例的特化用例列表 |
床位变更管理案例分析表如下表5-23所示:
表5-23 床位变更管理案例分析表
| 描述项 |
说明 |
| 用例名称 |
床位变更管理案例 |
| 标识符* |
CF22 |
| 用例描述 |
描述宿舍管理员对所在楼栋宿舍中的床位变更的管理,并将数据同步到数据库中,后勤管理员可以随时查看 |
| 参与者表 |
宿舍管理员 |
| 优先级 |
1 |
| 状态* |
进行中 |
| 前置条件 |
宿舍管理员已经通过登录验证 |
| 后置条件 |
操作完成后,系统弹出“操作成功”提示框,并进入到宿舍信息的详情页 |
| 基本操作流 |
|
| 可选操作流 |
当所在床位有人居住且要进行状态切换时,系统弹出错误提示,并记录操作日志信息 |
| 被泛化用例表 |
该用例的特化用例列表 |
5.2.9 维修管理需求设计
学生可以对入住的寝室床位和宿舍设备申请保修管理,也可以实时查询报修进度。学校后勤人员能对楼栋的设备进行维修,维修工和后勤人员能查询到该楼栋的维修状况和进度。后勤人员能查询到该楼层的历史维修情况。维修管理包含维修信息查询,楼栋、宿舍、床位管理是个模块。
该模块的用例图如图5-15所示

图5-15 维修管理模块用例图
维修信息案例分析表如下表5-24所示:
表5-24 维修信息查询案例分析表
| 描述项 |
说明 |
| 用例名称 |
维修信息管理案例 |
| 标识符* |
CF23 |
| 用例描述 |
描述学生申请报修寝室和维修人员进行维修交互 |
| 参与者表 |
学生 |
| 优先级 |
1 |
| 状态* |
进行中 |
| 前置条件 |
学生通过登入验证 |
| 后置条件 |
操作完成后,进入到需要维修的楼栋信息选择和描述页面并提交 |
| 基本操作流 |
1.成功进入页面后,选择楼栋和寝室号及描述报修情况。 2.点击提交按钮上传信息 |
| 可选操作流 |
无 |
| 被泛化用例表 |
该用例的特化用例列表 |
维修费用案例分析表如下表5-25所示:
表5-25 维修费用案例分析表
| 描述项 |
说明 |
| 用例名称 |
维修费用案例 |
| 标识符* |
CF24 |
| 用例描述 |
描述学生申请报修寝室费用功能 |
| 参与者表 |
学生、修理工 |
| 优先级 |
1 |
| 状态* |
进行中 |
| 前置条件 |
该学生在平台支付修理费用 |
表5-25 维修费用案例分析表(续)
| 描述项 |
说明 |
| 后置条件 |
操作完成后,修理人员修理完成改变修理状态,收取费用 |
| 基本操作流 |
1.学生上报修理信息并支付修理费用。 2.修理成功扣费成功 |
| 可选操作流 |
无 |
| 被泛化用例表 |
该用例的特化用例列表 |
维修查询管理案例分析表如下表5-26所示:
表5-26 床位维修管理案例分析表
| 描述项 |
说明 |
| 用例名称 |
维修查询管理案例 |
| 标识符* |
CF25 |
| 用例描述 |
学生对宿舍维修进度查询 |
| 参与者表 |
学生 |
| 优先级 |
1 |
| 状态* |
进行中 |
| 前置条件 |
该学生在平台登记维修信息。 |
| 后置条件 |
查询当前维修人员和维修进度。 |
| 基本操作流 |
1.学生查询自己登记维修的信息 |
| 可选操作流 |
无 |
| 被泛化用例表 |
该用例的特化用例列表 |
宿舍维修状态管理案例分析表如下表5-27所示:
表5-27 宿舍维修管理案例分析表
| 描述项 |
说明 |
| 用例名称 |
维修状态信息管理案例 |
| 标识符* |
CF26 |
| 用例描述 |
宿舍信息维修状况 |
| 参与者表 |
修理工 |
| 优先级 |
1 |
| 状态* |
进行中 |
| 前置条件 |
该修理工接受学校审核并接收学生平台维修信息 |
| 后置条件 |
维修人员修理完成将寝室修理状态改变修理成功 |
| 基本操作流 |
修理完成将平台修理状态改变完成 |
| 可选操作流 |
无 |
| 被泛化用例表 |
该用例的特化用例列表 |
5.2.10 报表管理模块需求设计
该模块中学生,宿管,管理员可通过上网打印宿舍使用情况,缴费情况,巡查情况等情况统计。
该模块的用例图如图5-16所示

图5-16 报表管理模块用例图
该模块报表管理案例分析表如下表5-28所示:
表5-28 报表管理案例分析表
| 描述项 |
说明 |
| 用例名称 |
报表管理案例 |
| 标识符* |
CF27 |
| 用例描述 |
描述学生、宿舍管理员、后勤管理员打印制表的整个业务过程 |
| 参与者表 |
学生、宿舍管理员、后勤管理员 |
| 优先级 |
3 |
| 状态* |
进行中 |
| 前置条件 |
学生已经通过验证登录 |
| 后置条件 |
系统弹出“操作成功”提示框,并打印出报表 |
| 基本操作流 |
后勤人员登录报表管理页面,输入对楼栋的号或宿舍号点击打印按钮打印相应楼栋及宿舍的宿舍基本信息 |
| 可选操作流 |
输入不存在的宿舍及楼栋,系统弹出错误提示,并记录操作日志信息 |
| 被泛化用例表 |
该用例的特化用例列表 |
5.2.11 公告管理模块需求设计
宿舍管理员和后勤管理员可以在公告处发布公告信息,该模块学生管理员在公告处查看公告信息,宿舍管理员和后勤管理员也可以在公告处发布和删除公告信息
该模块用例图5-17所示

图5-17 公告管理模块用例图
该模块公告管理案例分析表如下表5-29所示:
表5-29 公告管理案例分析表
| 描述项 |
说明 |
| 用例名称 |
公告管理案例 |
| 标识符* |
CF28 |
| 用例描述 |
描述后勤管理员发布,查看和删除公告,学生查看公告信息的整个业务过程。 |
| 参与者表 |
学生、后勤管理员 |
| 优先级 |
3 |
| 状态* |
进行中 |
| 前置条件 |
学生已经通过验证登录 |
| 后置条件 |
系统弹出“操作成功”提示框,并显示公告信息和 |
| 基本操作流 |
1.学生登录后进入公告页面,点击查看按钮,查看公告信息。 2.后勤人员登录后进入公告页面,点击查看按钮,查看公告。 点击发布按钮,发布公告,点击删除可以删除公告。 |
| 可选操作流 |
学生不可发布公告 |
| 被泛化用例表 |
该用例的特化用例列表 |
6 非功能需求
6.1 外部接口需求
硬件接口:基本的输入输出设备。输入:键盘、鼠标;输出:显示器。
软件接口:由于本软件需要和MySQL数据库进行交互,提供MySQL的有关接口。
可维护性:要求本软件的维护文档齐全,便于维护。
用户接口:校的学生和楼层管理员,输入数据库存在的用户账号和密码登录。
6.2 性能需求
6.2.1 间特性要求
该管理系统开学期间一直处于监控状态,随时准备信息的录入修改等工作。
6.2.2 灵活性
本管理系统的硬件性能对于600以下使用计算机用户的绝对支持,小于600用户时如添加用户则管理系统自动将该用户添加进服务器的管理列表中,如果超过规定用户则停止对多余用户的服务或者更换更先进的服务器。
6.2.3 数据管理能力要求(针对软件系统)
数据库管理系统采用当前最流行、最成熟、同时也是最好的 C/S 体系结构实现。
6.2.4 故障处理要求
由于服务器开机时间过长数据读写频繁导致硬盘损坏,使数据库遭到破坏,可以使用定时备份数据库更新数据库的方法在数据库被破坏时恢复数据库。用户误操作导服务器中病毒 ,使服务 器不能正常运行,不能监控和处理整个局域网络,可以采用软件杀毒和软件监控或者使用硬件防火墙的方法防止外面病毒的流进。同时有必要定时检查服务器,交换机等硬件设备以防临时出错,做到万无一失。
6.3 系统非功能需求
6.3.1 可靠性
本系统涉及到缴费管理,可靠性要求较高。需要对学生数据做好足够的备份与恢复功能,采用专门数据库管理系统能提高本系统的安全性。详见系统要求部分数据管理能力要求。
6.3.2 安全性
系统管理有不同的权限设定,如学生处管理人员,宿舍管理员和财务处人员,不同的人员有属于自己的专门的权限,不可越权,在登陆时就进行了相应的权限认定,当密码输入出错次序高于三次时系统屏蔽登陆功能,实现对数据的保护。
6.3.3 可维护性可拓展性
系统应具有良好的可维护性,能方便日后进行功能拓展,在实现程序时采用抽象,接口等编程技巧提高系统可维护性。在选用编程语言时,尽量选用面向对象的语言,方便拓展新功能。
6.3.4 可测试性
代码编写时要注意注释的编写及相模块的文档说明,方便测试人员进行相应的测试,同时也方便在构建产品线时划分不同的包。
6.3.5 界面的设计
应本着简洁、漂亮、通俗易懂,操作简便,并具有一定的灵活性;尽可能采用开发工具构造界面,使需求定义和设计、编码相衔接;参考、比较已经成熟的软件的界面的风格,提取有用的设计方法。
7 其他事项
7.1 后期可完善功能
[1]代缴费功能:学生将缴费单通过管理平台传输至宿舍管理员,代缴费成功后,过二维码形式将费用转至宿舍管理员。
[2]快递提示功能:宿舍管理员通过管理平台将包裹信息传送到学生个人,提示学生及时提取快递,避免接收室空间拥挤。
[3]发现BUG功能:任意平台使用人员若发现系统出现BUG,可通过管理平台联系。
系统开发人员,保证系统运行流畅,并将漏洞减到最少,保证用户体验和正常管理。
附录1:变更纪事
变更纪录
| 变更时间 |
变更描述 |
变更事由 |
批准者 |
变更者 |
|
|
|
|
|
|
|
|
|
|
|
|
|
|
|
|
|
|
|
|
|
|
|
|
|
|
|
|
|
|
|
|
|
|
|
|
|
|
|
|
|
|
|
|
|
|
|
|
|
|
|
|
|
|
|
|
|
|
|
|
|
|
|
|
|
|
|
|
|
|
|
|
|
|
|
|
|
|
|
|
|
|
|
|
扫码公众号--回复“宿舍管理需求分析”获取源码:

来源:oschina
链接:https://my.oschina.net/u/4352356/blog/3293312